传真:
18923864027
QQ:
709211280
地址:
深圳市福田区振中路84号爱华科研楼7层
AD9854集成,用AD9854与STM32的频率特性测试仪设计介绍本文设计了一种新的频率特性测试仪,其采用直接频率合成(DDS)芯片AD9854产生正交扫频
AD590,基于AD590的数字显示温度计设计介绍AD590是常用的T I变换器,它是AD公司利用PN结正向电流与温度的关系制成的电流输出型两端温度传感
AD590 用AD590组成的温度测量电路图解AD590是用PN结正向电流与温度的关系制成的电流输出型两端温度传感器。由于该器件具有良好的线性特性和
AD620,基于AD620的高精度压力信号放大系统设计微弱信号的放大要求高,难易度高,信号放大和信号放大的稳定性和精度的要求有关。差动放大技
74LS244的引脚图与功能,74LS244应用电路介绍74LS244为3态8位缓冲器,一般用作总线驱动器。74LS244没有锁存的功能。地址锁存器就是一个暂存
74HC164,基于74HC164的仪表电路设计图解74HC164是高速硅门 CMOS 器件,与低功耗肖特基型 TTL (LSTTL) 器件的引脚兼容。74HC164是8位边
74LS00集成电路,74LS00的应用电路介绍74LS00为四组2 输入端与非门(正逻辑),共有 54 7400、54 74H00、54 74S00、54 74LS00。1 电特性主要
74HC595,74HC595芯片的驱动LED电路设计74HC595芯片是74系列的一种,具有速度快、功耗小、操作简单的特点,可以方便地用于单片机接口进行驱
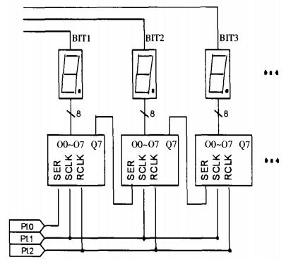
74HC595,基于74HC595的多位LED显示实现设计单片机应用系统中使用的显示器主要有LED和LCD两种。近年来也有用CRT显示的。前者价格低廉,配置
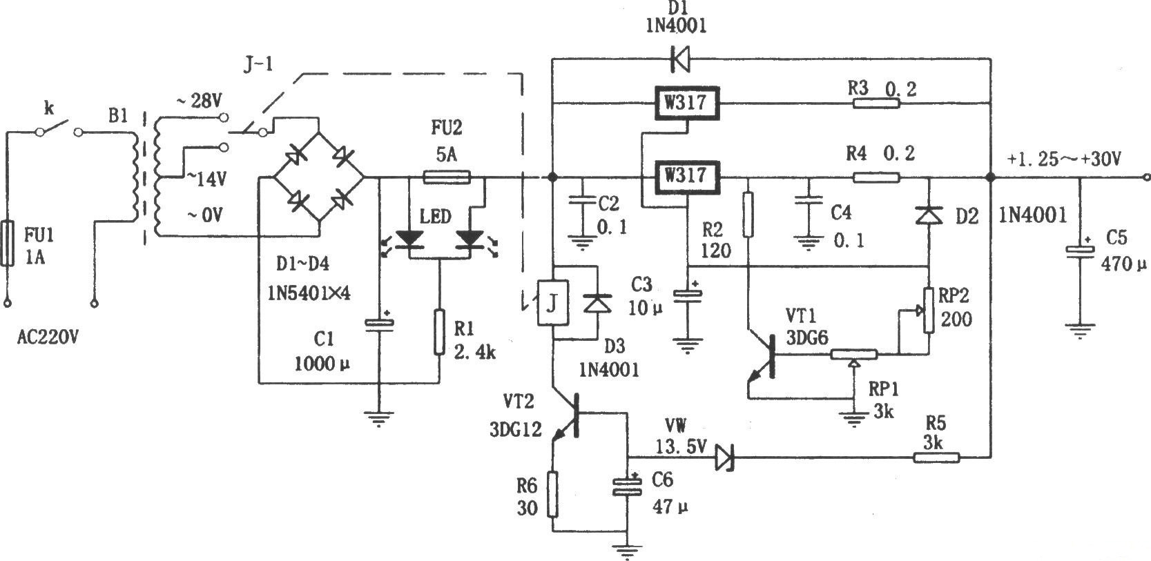
LM317,基于LM317的开关电源设计解析常见的串联三端稳压集成电路,如LM7800、LM7900、LM3xx系列,效率低,如LM7805输入电源电压10~15V时,
LM317,利用LM317组成的各种电源电路图解LM317三端可调正稳压器集成电路。我国和世界各大集成电路生产商均有同类产品可供选用,是使用极为广
LM317的特性,LM317工作原理,LM317应用介绍LM317是应用最为广泛的电源集成电路之一,它不仅具有固定式三端稳压电路的最简单形式,又具备输出