LM317是应用最为广泛的电源集成电路之一,它不仅具有固定式三端稳压电路的最简单形式,又具备输出电压可调的特点。此外,还具有调压范围宽、稳压性能好、噪声低、纹波抑制比高等优点。LM317是可调节3端正电压稳压器,在输出电压范围1.2伏到37伏时能够提供超过1.5安的电流,此稳压器非常易于使用。
LM317适用于各种应用,包括本地,卡片调节。该器件还可用于制作可编程输出稳压器,或通过在调节和输出之间连接固定电阻,LM317可用作精密电流调节器。

图1 LM317外形及电路图
1.特性
(1)可调整输出电压低到1.2V。
(2)保证1.5A输出电流。
(3)典型线性调整率0.01%。
(4)典型负载调整率0.1%。
(5)80dB纹波抑制比。
(6)输出短路?;?。
(7)过流、过热?;ぁ?/div>
(8)调整管安全工作区?;?。
(9)标准三端晶体管封装。
(10)电压范围LM117/LM3171.25V至37V连续可调
2.主要参数
(1)输出电压:1.25-37VDC;
(2)输出电流:5mA-1.5A;
(3)芯片内部具有过热、过流、短路?;さ缏?
(4)最大输入-输出电压差:40VDC,
(5)最小输入-输出电压差:3VDC;
(6)使用环境温度:-10-+85℃。
(7)存储环境温度:-65-+150℃。
3.引脚图及功能

图2 引脚图
LM317有三个管脚,
第一引脚,为电压调节脚;
第二引脚,为电压输出脚;
第三引脚,为电压输入脚。
4.绝对最大

5.封装形式
TO-220塑料封装,TO-3铝壳封装,TO-202塑料封装,TO-39金属封装

图3 封装形式
6.工作原理
输入最大电压为30多伏,输出电压1.5----32V.。。电流1.5A.。。不过在用的时候要注意功耗问题。。.注意散热问题。LM317有三个引脚。一个输入一个输出一个电压调节。输入引脚输入正电压,输出引脚接负载,电压调节引脚一个引脚接电阻(200左右)在输出引脚,另一个接可调电阻(几K)接于地。输入和输出引脚对地要接滤波电容。
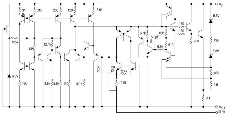
LM317内部原理图
LM317内部原理图

7.应用
7.1作为线性稳压器使用
LM317主要用于直流-直流变换电路上。线性电压调节器输出的电流和输入的电流大小是几乎相同的,根据负载的电流而定,因此,当这个电流值乘以线性电压调节器上输入电压与输出电压之间的电压差时,就可以获得在线性电压调节器上损耗的功率,这个功率随着时间推移产生的热量是不小的,在为大电流的负载供电而且输入/输出电压差值很大时,其工作时散发的热量就更为可观。这不仅使得电能使用效率低,因为设计时考虑到低效率造成的高损耗产生大量废热,一般都需要安装散热片一类的散热装置,特别是大功率供电时。有时输出/输入电压的压差较大时,在稳压器上的损耗功率可能比负载上获得的功率还要大。
虽然线性稳压器的效率较低,但是外围电路所需元件很少就可以获得稳定的电压,电压纹波最小仅数毫伏。相对而言,交换式稳压器/开关稳压器/交换式电压调节器,通常来说虽然效率很高(目前一般60%至99%之间),但是一般都需要较多的外围电路元器件,电压纹波的数值也不如线性稳压器的低,不过目前电脑使用的交换式电源供应器,电压纹波数值最大也仅在70毫伏左右,最小的也仅有30毫伏左右,配合低压差稳压器(LDO)则可进一步降低。
一般的线性稳压器,都预留有散热片固定孔位的金属片,如TO-220封装,有些则是金属罐封装,像是TO-3封装。一般它们预留固定孔位的金属片都与输出端是连通的,因此当安装散热片时便需要与电路其它部分之间做足绝缘措施。
7.2作为电压调节器使用

图4 LM317作为电压调节器使用电路图
LM317作为典型电压调节器配置时的电路图,包括用以滤波和输出暂态维持的去耦电容LM317有三个管脚:输入端、输出端和电压调整端。器件类似于运算放大器(但是拥有大电流输出特性。实际上LM317内部的确内建了作误差放大之用的运放,原理相见线性电压调节器),反相放大端相当于电压调整端,同相放大端和内部的带隙基准电压并联,以提供Vref = 1.25V的稳定的基准电压。
输出和地(0V)之间的电阻式分压器(可以是电位器)的配置,和运算放大器中同相放大器的电阻配置类似,因此输出端的电压可在调整端上调整,高于参考电压的一定范围内的电压值是连续可调整的。以图4为标准,输出电压值可用以下计算式表示:
Vout = Vref (1 + RL/RH)
由于器件的调整端上会有一些不能忽略的静态电流流通,因此上式中加入这个误差:
Vout = Vref (1 + RL/RH) + IQRL
为使得输出端的电压更稳定,器件的静态电流被设计成在100微安之下,使得器件在大部分的实作场合中可以忽略这个误差项。
此时的LM317是作为电压源使用。
7.3作为电流调节器使用

图5 LM317作为电流调节器使用电路图
用LM317搭建的一个恒定电流源(恒流源)LM317可配置为恒定电流源,以为需要此类型电源的负载(如LED灯)供电。此时则是恒定电流值可调,而非电压值可调。将上文中电压调节器之分压器接地一侧的电阻,换成是负载本身,即为右图所示的电路。它的输出电流是电阻两端的落下的参考电压所产生的。以图5为标准,则输出电流为:
Iout = Vref/RH
将静态电流加上,则上式变为:
Iout = (Vref/RH) + IQ
8.与78xx/79xx系列对比
LM317是可调式的电压调节器,而同样常用的78xx则为固定式的电压调节器。然而,78xx和LM317一样是可以制作出可调输出电压的稳压电路,只是将接地端作为调整端使用,参考电压相对LM317而言要高些。和78xx一样内建过流/短路保护、过热?;さ缏?。
直接将前述的LM317稳压电路上的LM317换成78xx系列中的任一型号,分压器也保持不变,输出电压的计算式除Vref需要替换以外其余的参数也相同,Vref的值替换为78xx的固定输出电压值,以7805为例,其参考电压为5V,只需将Vref=5V即可。
然而,LM317和78xx的设计细节还是不一样的。78xx的器件工作静态电流相比LM317而言要大得多,这样稳定性自然不如LM317。按前述LM317电压调节器输出电压计算式上计算,误差项是不能忽略的,接地一侧的电阻耐受功率也需要考量。此外,LM317基准电压,相对于电阻式分压器,对像是二极管产生的电压降或是一个电压缓冲器/电压随耦器产生的电流波动的响应并不敏感,这样使得LM317可以提供的更稳定的电压调整。LM317设计时已内建对这些参数波动的补偿,因而可在保证精确度的情况下无需再额外增加补偿电路,也使得LM317的频率响应表现相对于78xx来说要好。
和78xx系列对应有用于负电压的79xx系列的类似,LM317也有对应的负电压调节器LM337。
电话:18923864027(同微信)
QQ:709211280
〈烜芯微/XXW〉专业制造二极管,三极管,MOS管,桥堆等,20年,工厂直销省20%,上万家电路电器生产企业选用,专业的工程师帮您稳定好每一批产品,如果您有遇到什么需要帮助解决的,可以直接联系下方的联系号码或加QQ/微信,由我们的销售经理给您精准的报价以及产品介绍
相关阅读