众所周知,小功率线性稳压电源是电子系统测试中广泛应用的电子设备,但目前小功率电源多为固定电压输出或电压可调,却无直观数字显示,操作使用不便。因此针对电源电压的连续可调与数字显示功能的需求,本文设计了一种基于LM317的可调数显小功率稳压电源,完成了稳压电源的设计和调试,实现1.25~15V的输出电压连续可调,输出电流达到1.25A,电压调整精度达到0.25级,具有输出精度高,易于调整和显示直观等特点。
1.引言
小输出功率直流电源是使用、检测和检修电子产品必需的电子设备,确保在负荷转变或电力网起伏时为大功率电器提供平稳的工作电压输出和充足的负荷电流量驱动器能力。目前常见的小功率稳压电源一般为固定电压输出或虽电压可调但没有直观的数字显示,给使用者带来不便。因此采用低成本稳压芯片及数显??樯杓坪椭谱餍⌒突涑隹傻髑揖弑甘怨δ艿男」β手绷魑妊沟缭矗缘缱酉低车魇约笆笛槭也馐跃哂衅毡榈挠τ靡庖搴褪褂眉壑?。
小功率线性直流稳压电源包括变压、整流、滤波、稳压等单元,设计中为提高输出电流往往采用扩流电路。目前直流稳压电源设计制作技术已较为成熟,电源设计主要考虑小型化、高精度、可调整及数字显示等实际应用需求。文献[4]设计了一种以MSP430F413单片机为核心的智能化开关式直流稳压电源,实现高分辨率了2~15V输出电压可调,输出电流大于1A,用字段式LCD显示输出电压和设定电压值,电源效率达到88%以上。文献[5]设计了以微控制器为核心的数字式可调直流电压源,实现3~15V的电压输出,并且利用按键步进调节电压。
文献[6]设计了一种应用三端稳压集成电路LM317的电路设计方法,利用LM317和电压补偿电路以及软启动电路较好地解决了输出电压从0V起调和输出软启动的问题。
本文设计了一种基于LM317和ADC的输出可调小功率直流稳压电源,可实现1.25~15V的稳压输出及调整,最大输出电流可达到1.25A,具备数字显示功能,可直观显示电源实时输出电压参数;电源稳压系数小于0.01,显示精度达到0.25级标准。
2.可调数显直流电源原理
小功率稳压电源实现将220V交流电压变为稳压直流输出,为负载提供稳定电压与足够的负载电流,且输出电压可连续调整,具有输出电压数字直观显示。该稳压电源电路由电源变压器、整流电路、滤波电路、LM317稳压调整电路、ADC电压检测、显示电路等模块组成,其系统构成如图1所示。

图1 数字显示可调稳压电源原理框图
直流稳压电源各部分单元电路中,电源变压器将输入的220V,50Hz的交流电经电源隔离变压器降压为合适的交流电压,多路电源输出可考虑采用双绕组过多绕组输出变压器,电源变压器功率已直流电源设计输出功率为参考。
整流电路采用桥式整流模块过整流管构成全波整流电路,将变压后交流电整流为含有脉动成分的直流电。滤波电路中采用倒LC滤波滤除脉动交流分量,消除纹波输出平滑的直流电压。
稳压及调整电路采用三端集成稳压芯片LM317进行滤波后的稳压,当负载变化或电源电压波动时能输出稳定的直流电压。并利用改变LM317的调整端的可变电阻来实现输出电源电压的调整,达到预定输出的电源电压。
直流电源输出电压检测采用微控制器片内ADC进行输出电压的实时检测,将输出电源电压转换为数字量并由LCD显示电路实时显示。显示电路采用字符型液晶??橄允?,将ADC转换的数字量经控制器处理后驱动液晶实现电源输出电压值的数字化显示。
3.各单元电路设计及参数计算
3.1电源变压器选取
直流电压最大输出要求15V,考虑到三端集成稳压器工作大约有1~2V电压降,所以电容滤波后电压Uc约为17V,则变压器二次副边输出级电压有效值U2=Uc/1.2=17V/1.2=14.2V,因为是小功率电源,选用15V/20W小型电源变压器。
3.2整流滤波电路
整流桥的选取主要依据两个参数,整流二极管的耐压VRM和通过整流二极管电流的平均值ID。

选用IN4007整流二极管构成全桥整流电路,其正向平均电流1A及耐压值1000V参数满足整流要求、滤波电容经验值为470~1000μF,为抑制纹波选用标称值1000μF耐压25V的电解电容。
3.3输出可调稳压电路
本设计采用LM317可调试集成三端稳压器作为稳压芯片并实现输出电压的调整功能,LM317具有输出电压连续可调,调节范围较宽的特点,其线性调整率以及负载调整率和其他稳压器相比具有明显的优势。LM317内部有过流?;さ缏?、安全区保护电路等,输出电压为1.25~37V,负载电流可达1.5A。采用LM317输出电压调整方便,只需要两个外接电阻便可以设置输出电压。为了改善瞬态响应,可以在输出并接电容。LM317电路典型参数如下:输出电流为1.5A、0.01%的线性调整率、0.1%的负载调整率、纹波抑制比为80dB,具有过流?;?、过热?;ぁ⑹涑龆搪繁;?、调整管安全区?;さ裙δ堋?/div>
基于LM317的输出可调稳压电路设计如图2所示。

图2 LM317调压电路
电路中R1、Rp是决定输出电压的关键元件,由二者的比例关系和内部基准电压共同决定电源电压输出,如式(3)所示。R1和Rp的取值从两方面考虑:从式(3)输出电压计算公式看,Rp/R1比例关系决定输出,因此Rp采用可变电阻以便于调节;从输出最小电流考虑,LM317正常工作时最小工作电流一般为1.5mA,空载时R1是最小电流泄放的唯一通路。如果R1值选取过大,将使空载和有载时输出电压有较大差别,这是不允许的。从上述两方面考虑,R1及Rp计算如下:

取U0=15V,得Rp/R1=11,又要求R1电流达到1.5mA才可以正常工作,求得R1应小于830Ω的阻值限制范围,故取R1=120Ω,则相应的Rp阻值应为11×0.12kΩ=1.32kΩ,可保证电源输出达到15V,Rp留余地采用标称值2.2kΩ电位器,以便于调节输出电压。
D1、D2是?;M317的二极管,当输入端不慎短路时D1导通,C4经D1放电,输出端短路时,D2导通,C2经D2放电,保护LM317不被烧毁。D1、D2都选用1N4001。
C1、C3可以起到滤除高次谐波目的、C4用于改善负载的瞬态响应。C1、C3取0.1μF,C4取470μF。
3.4ADC电压检测和显示电路
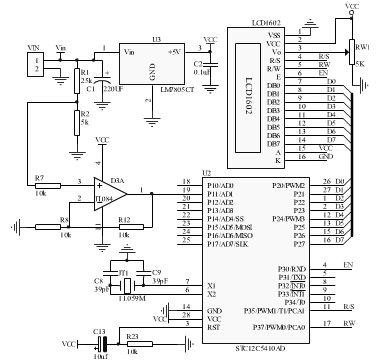
电源电压检测采用低成本STC微控制器STC12C5410AD,利用其片内10bit ADC完成电压检测A/D转换,并由该STC微控制器直接控制字符型液晶显示??長CD1602显示电源输出电压,电压检测及显示电路如图3所示。该方案可灵活扩展数显电源的监测功能,加上电流检测电路后还直接监测输出电流数值。
输出电压检测电路核心芯片STC12C5410AD微控制器内部集中8路10bit的ADC,可检测多路直流电压,C8、C9、JT1构成晶振电路,C13与R13构成上电复位电路,与STC12C5410AD共同构成单片机最小系统??悸堑絃M317输出的可调整性,因此该最小系统供电单独采用7805构成的辅助电源供电,同时也为液晶??樘峁?V的供电电压。
电压检测电路的待测电压来自LM317电路输出的电源电压VIN,其电压范围为1.25~15V,具体电压值由Rp电位器调整确定。电源电压VIN经衰减及放大调理后电路后送入STC12C5410AD的ADC引脚P1.1/AD1??悸堑酱獾缭吹缪棺畲笪?5V,已超过单片机ADC的测试范围(0~5V),故VIN首先经分压电阻R1和R2进行1/6分压,再接入TL084构成的同相比例放大器中进行2倍放大调理,保证在电源输出最大为15V时,送入单片机ADC通道P1.1的电压不超过5V。待测电源电压VIN与单片机AD1口输入电压VAD1之间满足线性关系。

显示单元采用LCD1602字符液晶???,由单片机控制其实现电源电压的数字显示。液晶使能端EN、读写控制R/W和数据/地址控制端R/S,分别由单片机的P3.0、P3.7和P3.5控制,发送给LCD的8位显示数据D0~D7及指令地址码由P2口控制,液晶对比度通过可调电位器输出的电压Vo来进行调整。检测电源输出电压的数字量由单片机转换成实际电压值的ASCII码送LCD显示,对应关系如式(5)所示。


图3 电压检测及显示电路
4.电源调试及测试
4.1电源调试问题
LM317输出1.25~15V电路调试较为简单,该电源装置电路板采用双面印制板PCB设计,装配焊接电源变压器、整流滤波电路、LM317调压电路及电压检测微控制器和LCD??榈仍骷纯?,可调数显稳压电源如图4所示。由于LM317的电压输出范围是1.25~37V,电压计算公式中Iadj很小(50μA)可以忽略不计,电位器的阻值选2.2kΩ可以满足输出电压1.25~15V的调节范围??悸堑降髡姆奖阈裕刹捎肳XD3-13-2W多圈绕线电位器作为精密调整旋钮。为改善输出电压的ADC检测精度,可在检测程序中加入参数检测修正系数,通过实测修正的方式进一步提高检测精度。
调试中在电源输出低电压大电流情况下会由于LM317电路承载的压差及电流很大,因而会产生较大的功耗,故电源中LM317芯片应选用TO-220封装且加装小型散热片起到散热保护作用。

图4 可调数显稳压电源
LM317可调三端稳压器,最小输出电压在1.25V,若要求稳压电源从0V起调,则稳压电路需加入一个负电压偏置,电源输入就需要正、负与地三个输入端,电路相对复杂,一般稳压电源要求较少要求从0V起调,所以本电源直接从1.25V起调。
4.2测试及分析
直流稳压针对电源输出电压及输出电流特性进行测试,选取典型负载RL=100Ω和RL=10Ω,调整电源输出并测试输出电压及负载电流,测试结果如表1所示。在两种典型负载条件下,电源指示输出电压相对误差可优于0.254%,准确度基本达到0.25级。电源带载特性较好,输出电压并未随负载电流加大而产生较大波动。

在输出电压为额定值15V下的负载特性如表2所示。在电源轻载输出且电压达到额定值15V条件下,逐步加大负载电流,测试电源带载特性即电源输出电压的变化特性,结果表明,当负载电流由0.1A变化到1.2A过程中,15V定压输出的电压波动仅为0.12V,电源具有较好的带载能力。

结束语
本文设计了一种基于LM317的具有数字显示和输出可调功能的小功率直流稳压电源。该电源基于低成本单片机STC12C5410AD进行电压采样检测和驱动液晶显示的方案,实现了对电源电压的实时检测与输出显示,测试结果表明,该电源实现了1.25~15V的连续可调输出,具有工作稳定、输出精度高、显示直观等特点,输出检测精度达到0.25级;以灵活的电压检测及LCD显示方式实现了电源输出的监视功能,能够及时准确地反映电源输出的工作状态,本设计把稳压电源可调性和数字显示结合一体,为电子测试提供了便捷的电源解决方案。
电话:18923864027(同微信)
QQ:709211280
〈烜芯微/XXW〉专业制造二极管,三极管,MOS管,桥堆等,20年,工厂直销省20%,上万家电路电器生产企业选用,专业的工程师帮您稳定好每一批产品,如果您有遇到什么需要帮助解决的,可以直接联系下方的联系号码或加QQ/微信,由我们的销售经理给您精准的报价以及产品介绍
相关阅读