组成与功能
RC 振荡电路主要由电阻(R)和电容(C)构成选频网络,并与放大器、正反馈网络等协同工作,形成完整的振荡系统。电阻在电路中发挥限流、分压等作用,确保电流在安全范围内流动,并为不同部分提供合适的电压。电容则负责储存电荷,在电路中形成电场,与电阻共同构建选频网络。放大器为电路提供足够的增益,使微弱的振荡信号得以放大。正反馈网络将部分放大后的信号返回输入端,形成正反馈机制,从而维持持续的振荡。
工作原理
RC 振荡电路基于电容器充放电过程中产生的电压周期性变化原理。当电容器充电或放电时,其两端电压呈现周期性波动,这种变化的电压成为电信号产生的源头。通过调节电阻和电容的参数,可以精确控制振荡电路的频率,满足不同应用场景的需求。
在 RC 振荡电路中,电阻和电容对电流均存在阻碍作用,其总阻抗由电阻值和容抗共同决定,并随信号频率的变化而变化。当输入信号频率与电路的转折频率相匹配时,电路发生共振,输出稳定的振荡信号。这种基于电阻和电容特性的振荡机制,使得 RC 振荡电路在低频应用中表现出色。
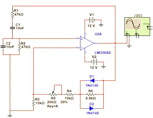
正弦波振荡电路特性
RC 正弦波振荡电路巧妙地结合了 RC 串并联电路的特性,作为正反馈和选频电路的核心。输出电压 Uo 经过分压后形成反馈电压 Uf,并作用于运算放大器的同相输入端。这种反馈机制对于维持振荡的稳定性和纯度至关重要。


反馈系数 F 定义为 Uf 与 Uo 的比值。当电路满足特定条件(R1=R2=R,C1=C2=C,且 R=Xc)时,输入电压 Ui 与输出电压 Uo 保持同相。此时,正弦波的频率 f 由公式 f=1/(2πRC) 给出。在此条件下,反馈系数 F 为 1/3。放大器的电压放大倍数 Au 则由 Uo 与 Ui 的比值决定,即 Au=Uo/Ui。其中,反馈电阻 Rf(通常包括 R5、R4 和 Rx,Rx 为 D1、R6、D2 的并联电阻)对放大倍数起着关键作用。放大倍数 AF(即 Uo 与 Ui 的乘积与 Uf 与 Ui 之比相等)需要满足 AF>1 的条件,才能确保电路正常启动和持续振荡。
应用场景
RC 振荡电路凭借其简洁性和可靠性,在众多领域有着广泛的应用。首先,它被广泛用作信号发生器,能够产生稳定的低频正弦波信号,为其他电路提供必要的信号源。其输出信号的频率可以通过调整电阻和电容参数进行精确控制,满足不同系统对信号频率的要求。
其次,在频率稳定器中,RC 振荡电路通过精确调节电容器和电阻器的数值,实现对系统频率的精准控制。这对于稳定电力系统中的电压和频率至关重要,确保了电力系统的可靠运行。
此外,RC 振荡电路还可作为电压控制器,通过在电容器充放电过程中调整电阻器的数值,控制电容器两端的电压。这种特性使得它能够稳定和调节系统电压,适用于各种需要精确电压控制的场合。
在电子触发系统中,RC 振荡电路也发挥着重要作用。例如,在快速断路器中,它用于电子触发部分,通过电容器的充放电过程,实现对快速断路器动作时间的精确控制。这种应用保障了电力系统在故障情况下的快速响应和?;?。
〈烜芯微/XXW〉专业制造二极管,三极管,MOS管,桥堆等,20年,工厂直销省20%,上万家电路电器生产企业选用,专业的工程师帮您稳定好每一批产品,如果您有遇到什么需要帮助解决的,可以直接联系下方的联系号码或加QQ/微信,由我们的销售经理给您精准的报价以及产品介绍
联系号码:18923864027(同微信)
QQ:709211280