一、应急电源的组成
应急电源主要由输入电磁干扰滤波器(EMI)、整流滤波电路、功率变换电路、PWM 控制器电路、输出整流滤波电路组成。其中,辅助电路包括输入过欠压?;さ缏?、输出过欠压?;さ缏?、输出过流?;さ缏贰⑹涑龆搪繁;さ缏返龋庑└ㄖ缏肺钡缭刺峁┝吮匾谋;すδ?,确保其在各种工况下的稳定运行。


二、应急电源功率变换电路
目前在应急电源中应用最广泛的绝缘栅场效应管是 MOSFET(MOS 管)。MOS 管利用半导体表面的电声效应进行工作,也被称为表面场效应器件。由于其栅极处于不导电状态,输入电阻可以大大提高,最高可达 105 欧姆。MOS 管通过改变栅源电压的大小,来控制漏极电流的大小。


工作原理
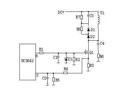
R4、C3、R5、R6、C4、D1、D2 组成缓冲器,与开关 MOS 管并接,能够减少开关管电压应力,降低 EMI,避免二次击穿。在开关管 Q1 关断时,变压器的原边线圈容易产生尖峰电压和尖峰电流,这些元件组合在一起可以有效地吸收尖峰电压和电流。
从 R3 测得的电流峰值信号参与当前工作周波的占空比控制,实现当前工作周波的电流限制。当 R5 上的电压达到 1V 时,UC3842 停止工作,开关管 Q1 立即关断。
R1 和 Q1 中的结电容 CGS、CGD 一起组成 RC 网络,电容的充放电直接影响着开关管的开关速度。R1 过小容易引起振荡,增加电磁干扰;R1 过大会降低开关管的开关速度。
Z1 通常将 MOS 管的 GS 电压限制在 18V 以下,从而?;?MOS 管。
Q1 的栅极受控电压为锯形波,占空比越大,Q1 导通时间越长,变压器储存的能量越多。当 Q1 截止时,变压器通过 D1、D2、R5、R4、C3 释放能量,同时实现磁场复位,为下一次存储、传递能量做好准备。IC 根据输出电压和电流时刻调整 ⑥ 脚锯形波占空比的大小,从而稳定整机的输出电流和电压。C4 和 R6 为尖峰电压吸收回路。
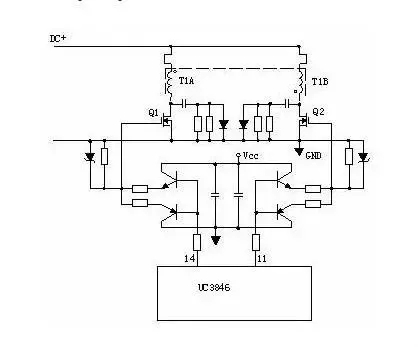
推挽式功率变换电路
在推挽式功率变换电路中,Q1 和 Q2 将轮流导通,这种设计可以有效地提高功率变换效率,同时分散热量,降低单个元件的热应力,提高电路的可靠性。


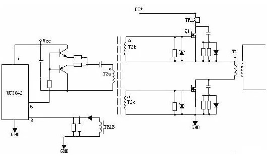
有驱动变压器的功率变换电路
在有驱动变压器的功率变换电路中,T2 为驱动变压器,T1 为开关变压器,TR1 为电流环。驱动变压器的作用是为开关管提供驱动信号,确??毓艿恼9ぷ?。电流环则用于检测输出电流,实现过流?;ず偷缌魑榷刂?。


三、应急电源 MOS 管作用
MOS 管在应急电源中具有至关重要的作用,主要体现以下几个方面:
高频开关功能
在应急电源中,MOS 管作为高频开关元件,通过控制栅极电压来改变漏源极之间的导通状态,实现电流的快速接通和断开。这种快速开关特性使得电源能够在高频下进行能量转换,从而减小体积、提高功率密度和工作效率。
高效能量转换
MOS 管的开关速度快(纳秒级),支持高频工作(几十 kHz 至 MHz),减少开关损耗,提升电源整体效率。其低导通电阻(RDS(on))特性使导通时压降小,减少发热,适合大电流应用。通过提高 MOS 管的工作频率,可以减小变压器等磁性元件的体积和重量,进而实现整个电源系统的小型化和轻量化。
精确稳压与?;?/div>
在应急电源中,MOS 管配合 PWM 控制器等芯片,能够实现精准的电压调节和过流保护。通过反馈机制,MOS 管根据输出电压和电流的变化,按需调整开关频率和占空比,以维持输出电压的稳定。当检测到过载或短路时,MOS 管可以通过快速关断来避免电源系统遭受损害。这一特性对于保障应急电源的可靠性和安全性至关重要,确保在关键时刻应急电源能够正常工作,为关键设备提供稳定的电力支持。
〈烜芯微/XXW〉专业制造二极管,三极管,MOS管,桥堆等,20年,工厂直销省20%,上万家电路电器生产企业选用,专业的工程师帮您稳定好每一批产品,如果您有遇到什么需要帮助解决的,可以直接联系下方的联系号码或加QQ/微信,由我们的销售经理给您精准的报价以及产品介绍
〈烜芯微/XXW〉专业制造二极管,三极管,MOS管,桥堆等,20年,工厂直销省20%,上万家电路电器生产企业选用,专业的工程师帮您稳定好每一批产品,如果您有遇到什么需要帮助解决的,可以直接联系下方的联系号码或加QQ/微信,由我们的销售经理给您精准的报价以及产品介绍
联系号码:18923864027(同微信)
QQ:709211280
- 上一篇:固态继电器原理图,电路图介绍
- 下一篇:最后一页
相关阅读