一、数字电位器的结构组成
数字电位器主要由以下几个关键部分构成:
电阻体 :这是数字电位器的核心组成部分,通常由碳膜、金属膜或导电塑料等电阻材料制成,呈现为轨道或线圈的形式,为电路提供了可变电阻的基础。
滑动触点(电刷) :与传统电位器类似,数字电位器也配备有滑动触点,该触点通过旋转轴或滑杆进行移动,并与电阻体保持接触,从而实现电阻值的变化。
三个端子 :包括两端的固定端(标记为 A 端和 B 端),以及中间的滑动端(标记为 C 端),这三个端子是数字电位器与外部电路连接的关键接口。
二、数字电位器的工作原理
数字电位器的工作原理基于数字信号对内部电阻值进行精确控制。其内部结构包含一组离散的电阻元件,每个元件都具有特定的电阻值,并通过精心设计的排列和连接方式形成复杂的电阻网络。此外,还配备了一套开关机制,用于控制各个电阻元件是否接入电路。


当数字信号输入到数字电位器时,内部的控制器会根据信号的具体内容,操作相应的开关。这些开关的导通与截止状态决定了哪些电阻元件参与电路工作,从而实现对总电阻值的灵活调整。通过不同的二进制信号组合,控制器可以精确地选择参与电路的电阻元件,进而满足各种复杂的电路需求。
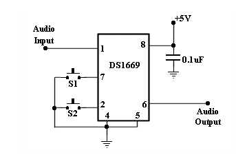
例如,DS1669 型数字电位器是一种典型的数字变阻器,它在阻性范围内提供了 64 个均匀分布的抽头点,并且有 10K、50K 和 100K 欧姆等多种标准版本可供选择。该集成电路可以通过机械触点闭合输入或者数字源输入(如 CPU)进行控制,广泛应用于音频电路中的音量控制等领域。
在实际应用中,我们可以通过控制 S1 和 S2 按键来调整声音级别,实现音量的向上或向下调节。数字电位器在许多应用场景中都可以像传统电位器一样使用,例如用于 LCD 对比度调节或电平声音控制等。DS1669 采用浸入式或 SOIC 封装(8 引脚),工作电压范围在 4.5 至 8V DC 之间。
三、数字电位器的电路应用实例


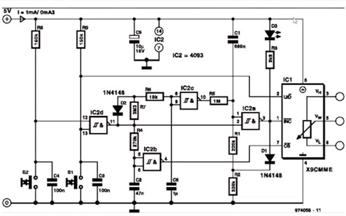
以基于 X9CMME 型的完整数字电位计电路为例,该电路包含两个控制按键 S1 和 S2、一个光学指示器以及一个时钟发生器的延迟频率转换模块。
当按键 S1 和 S2 处于断开状态时,电阻 R8 和 R9 会使 IC2d(NAND 门)的输入以及 IC1 的 U/D 输入保持高电平。此时,IC2d 的输出端呈现低电平,导致时钟发生器 IC2a 被禁用,频率确定电容器 C1 处于放电状态。
当按下其中一个按键(如用力按下 S1 或轻轻按下 S2)时,IC2d 的输出状态发生改变,从而使时钟发生器和 IC1(通过 IC2b)被使能。电容 C1 开始通过 R1 和 R2 充电,直到 IC2a 的输入电平变为低电平,此时连接到 IC1 时钟输入的栅极输出状态从低电平跳变到高电平。随后,C1 通过 R1 和 D1 放电,直至达到 IC2a 的上限触发电平,门电路再次改变状态,上述过程不断重复。时钟信号通过 D3 进行光学监控。
当 IC2c 的输出为高电平时,栅极从 C1 吸收部分充电电流,导致 /INC 的时钟频率相对较低。在时钟发生器被启用的同时,电容 C6 开始通过 R6 和 R7 逐渐充电,直到 IC2c 的输出状态从高电平变为低电平。此后,电路 IC2 为 C1 提供充电电流,使得时钟频率增加。在原型测试中,频率在四秒内从 1.3Hz 上升到 3.1Hz。当松开按键后,时钟发生器停止工作,同时 C6 通过 R6 和 D2 快速放电,以便在按键重新操作时,频率能够再次降低。
此外,由 R4 和 C2 组成的关断延迟电路,使得实际计数器状态能够被内部逻辑存储。整个电路在工作过程中的电流消耗非常低,仅为 0.3 - 1.0mA。
〈烜芯微/XXW〉专业制造二极管,三极管,MOS管,桥堆等,20年,工厂直销省20%,上万家电路电器生产企业选用,专业的工程师帮您稳定好每一批产品,如果您有遇到什么需要帮助解决的,可以直接联系下方的联系号码或加QQ/微信,由我们的销售经理给您精准的报价以及产品介绍
〈烜芯微/XXW〉专业制造二极管,三极管,MOS管,桥堆等,20年,工厂直销省20%,上万家电路电器生产企业选用,专业的工程师帮您稳定好每一批产品,如果您有遇到什么需要帮助解决的,可以直接联系下方的联系号码或加QQ/微信,由我们的销售经理给您精准的报价以及产品介绍
联系号码:18923864027(同微信)
QQ:709211280