一、工作原理
移动电源基于能量存储与转换机制运作。其内置可充电电池作为电能载体,经由电路系统调控,实现电能的存储及适配输出,为各类电子设备提供稳定、适配的电力支持。
二、系统架构与功能???/div>
(一)充电管理系统
移动电源配备先进的充电管理系统,该系统依据电池电压参数,智能调节充电电流,全程管控预充、恒压充电以及浮充三大阶段,确保充电进程安全、高效,延长电池使用寿命。
(二)核心组件
外壳 :采用坚固、轻便且具良好散热性的材料制成,为内部元件提供全方位物理防护,抵御外界机械冲击、电磁干扰。
电路板 :承担核心调控职能,精准调整输入、输出电流与电压,配备多重防护机制,防止过流、过压、短路等异常状况损坏设备。
电芯 :作为能量存储中枢,选用高能量密度、低自放电率的优质锂离子电池,保障移动电源续航能力与电能输出稳定性。
三、充电与放电机制
充电过程 :移动电源接入市电充电时,220V 交流电经充电器转换为适配的直流电,输入至移动电源内部电池进行储能。充电管理系统实时监测电池状态,动态调整充电策略,确保充电安全稳定。


放电过程 :为设备充电时,电芯存储的电能经升压系统转化,提升至设备所需的电压水平,通过标准 USB 接口稳定输出,满足手机、平板电脑等数码产品充电需求。
四、主要电路结构剖析
(一)输入充电控制电路
严控外部电源输入,具备完善的过压、过流防护功能,确保充电过程平稳可靠,防止异常输入电压、电流冲击损坏内部电路与电池。
(二)输出 DC/DC 转换电路
关键的电能转换??椋缧镜缪咕甲晃逝涓骼嗍肷璞傅谋曜嫉缪?,涵盖 5V、9V、12V 等常见输出规格,满足不同设备充电需求。
(三)充电指示电路与电池电量检测显示电路
充电指示电路 :直观呈现移动电源自身充电状态,通常以 LED 指示灯形式,明示充电进行中、已充满等不同状态,便于用户及时掌握充电进程。
电池电量检测显示电路 :精准监测电芯剩余电量,通过数字显示屏或 LED 指示灯组,以百分比或电量格形式向用户直观展示,助力合理规划用电。
(四)电池保护和智能管理电路
集成过充、过放、过温以及短路?;さ榷嘀胤阑すδ?。智能 IC 实时监控电池电压、电流、温度等参数,一旦触及安全阈值,即刻启动?;ご胧?,中断充电或放电回路,全方位守护电池安全与性能。
(五)升压系统
部分移动电源采用基于电感储能原理的 DC-DC 升压拓扑结构。利用开关管高频切换,驱动电感储能与释能,将电芯较低电压提升至适配设备充电的高电压水平,确保电能高效转换与稳定输出。
(六)充电管理系统
核心智能管控单元,统筹整个充电流程。运用 sophisticated 算法,精准调控充电电流、电压,依据电池实时状态动态优化充电模式,提升充电效率,延长电池循环使用寿命。
(七)锂芯容量指示电路
实时精准计量电芯剩余电量,将电量信息转化为直观的显示信号,经电量显示电路呈现给用户,电量显示精度可达 ±5%。
(八)电芯?;さ缏?/div>
全方位守护电芯安全,涵盖过充、过放、过温以及过流?;すδ?。硬件级?;さ缏酚氲绯毓芾硐低承饕?,双重保障电芯在极限工况下免受损伤。
五、典型电路图解析
(一)升压电路示例
如下图,P1 可接入一节 1.5V(或多节并联)干电池,经 TP8350 升压芯片转化,稳定输出 5V 标准 USB 供电电压。该电路适用于为手机、MP3、MP4 等数码产品供电或充电,电路设计简洁高效,升压转换效率高达 85%。


(二)锂电池充电电路实例
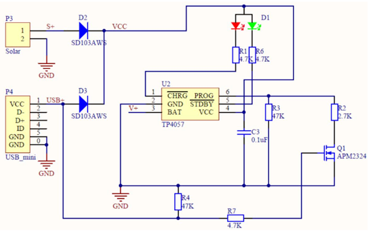
该电路以 TP4057 为核心控制芯片,P3 可接入太阳能电池板,依据电路参数,适配接入标称 6V 的太阳能电池板供电。P4 为标准 USB 供电接口,便于接入数码备用电源。二极管 D2、D3 担当防反灌角色,保障电路免受反向电流冲击。D1 为双色发光二极管,清晰指示充电状态,绿灯表示充电进行中,红灯表示充电完成或故障状态。TP4057 的 3 脚连接锂电池(4.2V)正极,2 脚连接锂电池负极,实现对锂电池精准、安全的充电管控。

〈烜芯微/XXW〉专业制造二极管,三极管,MOS管,桥堆等,20年,工厂直销省20%,上万家电路电器生产企业选用,专业的工程师帮您稳定好每一批产品,如果您有遇到什么需要帮助解决的,可以直接联系下方的联系号码或加QQ/微信,由我们的销售经理给您精准的报价以及产品介绍

〈烜芯微/XXW〉专业制造二极管,三极管,MOS管,桥堆等,20年,工厂直销省20%,上万家电路电器生产企业选用,专业的工程师帮您稳定好每一批产品,如果您有遇到什么需要帮助解决的,可以直接联系下方的联系号码或加QQ/微信,由我们的销售经理给您精准的报价以及产品介绍
联系号码:18923864027(同微信)
QQ:709211280
- 上一篇:电动自行车控制器,控制器电路介绍
- 下一篇:最后一页
相关阅读
最新资讯
- 移动电源电路与原理图介绍
- 电动自行车控制器,控制器电路介绍
- led电源,LED驱动电源电路原理图介绍
- dcdc变换器工作原理,双向dcdc电路介绍
- 整流器与逆变器的区别,作用介绍
- 双电源电路原理图,可调双电源电路介绍
- 双mos管电路,负载开关电路介绍
- 负载开关电路,MOSFET负载开关,电路原理图介绍
- 自激电路原理,MOS管自激电路图介绍
- 自激式开关电源电路,单管自激电路图介绍
联系烜芯微
咨询热线:
18923864027
传真:
18923864027
QQ:
709211280
地址:
深圳市福田区振中路84号爱华科研楼7层