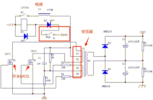
一、自激振荡原理


当开关增强型S1增强型闭合瞬间,继电器线圈通电,电源增强型+V增强型经电感增强型L1增强型向变压器增强型N1N2增强型的中抽头供电,电流同时经增强型C1增强型和增强型R2增强型流向增强型N3N4增强型的中抽头。此时,N3、N4增强型的电流经增强型R3、R4增强型输送至增强型Q1增强型和增强型Q2增强型栅极。
由于增强型N1增强型与增强型N4、N2增强型与增强型N3增强型分别为同名端,且因实际参数差异(如电感量、内阻及增强型MOS增强型管导通电压不同),假设增强型Q1增强型先导通。Q1增强型导通后,电流流经增强型N1,经互感作用,N3、N4增强型感应出电压电流。N4增强型作为同名端,与增强型Q1增强型栅增强型-增强型源极形成电压电流叠加,正反馈促使增强型Q1增强型完全导通。与此同时,N3增强型产生相反电动势,使增强型Q2增强型栅增强型-增强型源极出现负压而截止。
随着增强型Q1增强型导通,变压器增强型N1增强型绕组逐渐走向磁饱和,磁通量增速放缓直至不再增加。此时,N4增强型不再感应出电流电压,N1增强型迅速产生强烈反相电动势,N4增强型电动势也随之反相,Q1增强型因而截止。此时,N1增强型电流方向反转,N3增强型相对于新的电流方向成为同名端,经增强型R3增强型向增强型Q2增强型栅增强型-增强型源极提供电流电压,推动增强型Q2增强型导通。
当变压器增强型N2增强型绕组达到磁饱和后,同样产生反向电动势,使增强型N3增强型产生反向电动势,Q2增强型截止。而增强型N4增强型的互感电流促使增强型Q1增强型再次导通。如此反复循环,电路持续振荡。
二、关键组件作用
电感增强型L1增强型在电路中起到退耦及限制峰值电流的关键作用。它可防止空载时电流过大,避免开关增强型MOS增强型管因过热而受损。此外,该电路采用倍压整流技术,有效减小变压器匝比,降低交流电压,减少漆包线被击穿的风险,提升安全性。
三、推挽式电源优势
推挽式电源工作时,两只对称功率开关管呈交替导通状态,通常仅一个开关管导通。这种设计使其导通损耗较小,显著提升能源转换效率。同时,其结构简单,便于设计与制造,且变压器磁芯利用率高,能充分发挥磁芯性能。正因如此,推挽式电源在低电压、大电流应用场景中备受青睐,如工业电源供应、大功率音频放大设备等,为众多电子系统提供稳定可靠的电力支持。
〈烜芯微/XXW〉专业制造二极管,三极管,MOS管,桥堆等,20年,工厂直销省20%,上万家电路电器生产企业选用,专业的工程师帮您稳定好每一批产品,如果您有遇到什么需要帮助解决的,可以直接联系下方的联系号码或加QQ/微信,由我们的销售经理给您精准的报价以及产品介绍
联系号码:18923864027(同微信)
QQ:709211280