ZVS电路工作原理深度解析
一、ZVS电路的定义与优势
ZVS电路(ZeroVoltageSwitching,零电压开关)通过精准控制开关管的导通与关断时机,实现电源的高效能量转换。在开关管切换状态时,其两端电压近乎为零,显著减少了功率损耗。零电压开关振荡电路具备功率开关管在导通和关断瞬间(模式切换时)两端电压接近于零的特性,这一特性使得电路功率损耗大幅降低,因此在大功率加热、高压电路等领域得到广泛应用,为高效率的电能转换提供了可靠保障。
二、ZVS电路的主要组成元件
ZVS电路主要由功率开关管、谐振电感、谐振电容、二极管等关键元件构成。功率开关管是电路的核心执行部件,负责实现电能的通断控制;谐振电感与谐振电容共同构成谐振回路,为电路的振荡运行提供基?。欢茉蛟诘缏分谐械U骱捅;さ戎匾δ?。
三、ZVS电路的工作原理
(一)启动过程
电源经电阻向两个开关管Q1和Q2提供偏置,促使电流逐渐流过电感L1并开始增加。由于Q1和Q2的电气特性存在细微差异,导致流经它们的电流出现不同。假设Q1的电流大于Q2的电流,在二极管D1和D2的作用下,形成正反馈机制,使得Q1完全导通,而Q2则截止,从而顺利完成电路的启动过程。
(二)稳态过程
当Q1导通时,电感L1中的电流对电容C1进行充电,使得C1两端的电压逐渐上升。当C1电压达到稳压管设定的钳位电压值时,Q1的栅极电压被稳压管稳定,维持Q1的持续导通状态。与此同时,电容C1开始通过电感L1放电,当C1电压接近零时,Q1关断,Q2随即导通,电路进入下一个工作阶段。
(三)振荡过程
当电容C1放电完成后,电感L1开始对电容C1反向充电,导致C1两端的电压极性发生反转。此时,Q1和Q2交替导通和关断,形成连续的振荡过程。在整个振荡过程中,电感L1为LC振荡回路持续补充电能,确保电流基本保持稳定,维持电路的稳定振荡运行。
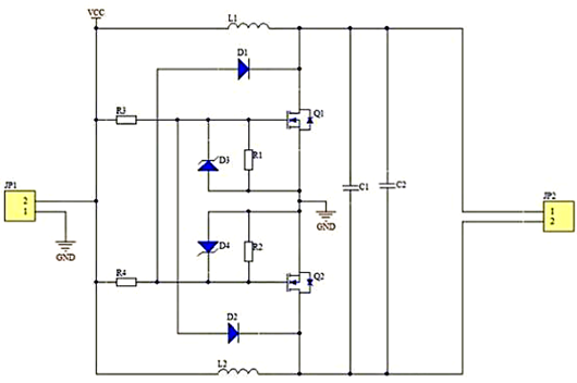
四、无抽头ZVS电路原理图及工作过程
无抽头ZVS电路原理图

无抽头ZVS电路原理图

无抽头ZVS电路原理图

无抽头ZVS电路原理图

在无抽头ZVS电路中,上电瞬间,VCC通过限流电阻R3和R4直接施加在Q1和Q2的G极(栅极)上。由于电阻R3和R4的微小差异,以及两个管子结电容的微小不同,导致其中一个管子(假设为Q1)率先导通。此时,VCC经电感L2向电容C1和C2充电。JP2连接的是升压变压器的初级,部分电流也流经变压器的初级线圈。变压器的初级电感与电容C1、C2构成并联谐振回路,变压器的初级电流按照正弦规律上升。此时,二极管D1导通,将Q2的G极电压拉低,使Q2处于关断状态。
随着谐振过程的推进,当并联谐振回路的正弦波电流进入负半周时,二极管D1关断,Q2开始导通,同时二极管D2导通,Q1则关断。此时,VCC的电流经电感L1、电容C1、C2、变压器的初级线圈,再通过Q2的D极和S极构成回路,完成正弦波电流的负半周导通路径。随着时间的推移,变压器的初级电感与电容C1、C2构成的并联谐振回路继续工作,正弦波电流重新回到正半周,电路恢复初始运行状态,从而形成连续的正弦波电流振荡。在变压器的次级,能够感应出高压高频正弦波电压,为后续的电能应用提供所需的电能形式。
〈烜芯微/XXW〉专业制造二极管,三极管,MOS管,桥堆等,20年,工厂直销省20%,上万家电路电器生产企业选用,专业的工程师帮您稳定好每一批产品,如果您有遇到什么需要帮助解决的,可以直接联系下方的联系号码或加QQ/微信,由我们的销售经理给您精准的报价以及产品介绍
联系号码:18923864027(同微信)
QQ:709211280