双电源切换电路设计解析

本电路设计旨在实现USB直流电源与锂电池供电之间的高效切换,以确保电路系统的稳定运行。
一、电路组成与核心元件
电路中,USB_PWR代表外接的5VUSB直流电源,而BAT_PWR则表示锂电池供电电源,其最大输出电压为4.2V。系统供电引脚VCC可从BAT_PWR或USB_PWR获取电源。整个电路的核心元件是一个P沟道增强型场效应管(PMOS),其开关特性与PNP型三极管相似。
二、场效应管工作原理
以相应开关电路为例,当栅极输入为低电平“L”时,场效应管VT1处于导通状态,相当于闭合的开关。

相反,当栅极输入为高电平“H”时,VT1处于截止状态,相当于断开的开关。

只有当栅-源电压(VGS)为负值时,PMOS才会导通,数据手册中会明确标注相应的阈值电压。需注意,VGS不可过小,以免击穿绝缘层而损坏场效应管。

相反,当栅极输入为高电平“H”时,VT1处于截止状态,相当于断开的开关。

只有当栅-源电压(VGS)为负值时,PMOS才会导通,数据手册中会明确标注相应的阈值电压。需注意,VGS不可过小,以免击穿绝缘层而损坏场效应管。
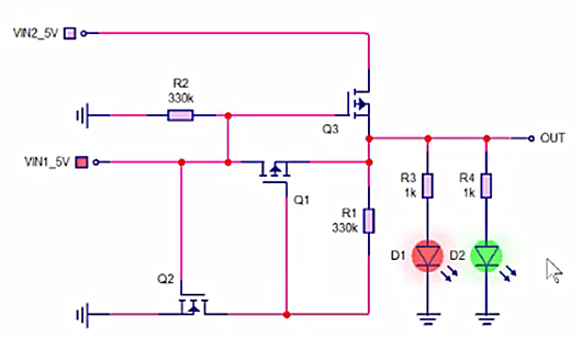
三、5V双电源切换电路设计


在5V双电源切换电路中,通过控制PMOS的栅极电压,实现USB直流电源与锂电池供电之间的自动切换。当USB电源接入且电压高于锂电池时,控制信号使PMOS截止,电路系统由USB_PWR供电。而当USB电源断开或电压低于锂电池时,PMOS导通,系统自动切换至BAT_PWR供电。这种设计确保了电路系统在不同电源条件下的可靠运行,提升了设备的稳定性和用户体验。
〈烜芯微/XXW〉专业制造二极管,三极管,MOS管,桥堆等,20年,工厂直销省20%,上万家电路电器生产企业选用,专业的工程师帮您稳定好每一批产品,如果您有遇到什么需要帮助解决的,可以直接联系下方的联系号码或加QQ/微信,由我们的销售经理给您精准的报价以及产品介绍
联系号码:18923864027(同微信)
QQ:709211280