100W逆变器电路设计与应用解析


一、电路设计概述
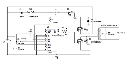
该100W逆变器电路以12V电池作为核心电源输入。电路中,二极管与LED的连接设计,以及其与IC8(型号CD4047)引脚的连接方式,均旨在保障电路稳定运行。其中,二极管有效阻止反向电流产生,而LED则实时显示电池工作状态,为设备运行提供直观的视觉参考。
二、集成电路CD4047的应用
ICCD4047在此电路中被配置为非稳态多谐振荡器模式。为实现该模式,外部电容器连接于引脚1和引脚3之间,引脚2通过电阻与可变电阻相连,用于调节输出频率。其余引脚接地处理,确保电路稳定。引脚10和11分别连接至MOSFETIRF540的栅极,这两个引脚输出50%占空比的信号,驱动MOSFET工作,确保电流的高效转换与传输。
三、功率输出与变压器作用
主交流电流由两个MOSFET担当电子开关角色产生。电池电流经Q1流入变压器初级线圈相应部分,通过引脚10和11的高低电平变化,实现电流在变压器初级线圈不同部分的流通与切换,进而产生交流电。该交流电经升压变压器的次级线圈输出,获得较高的交流电压。电路中,Zenor二极管发挥关键作用,有效避免反向电流对电路造成不良影响。
四、电路工作模式与继电器功能
场效应管100W逆变电路

场效应管100W逆变电路

电路构建了多谐振荡器,由VT1和VT2组成,振荡频率设定为5Hz,经稳压管VD1稳压后确保频率稳定输出。输出的方波电压驱动VMOS大功率管,经变压器升压后,220V交流电从插座CZ输出。继电器J1实现逆变与充电的自动转换功能:电网供电时,J1通电,接通电网电源,调整变压器工作状态,断开多谐振荡器电源,此时VMOS管相当于二极管,对电瓶进行充电。LED1和LED2分别作为充电结束与放电完毕的指示灯,氖灯LD指示高电压状态,为用户直观呈现设备运行情况。
五、电路调试与元件参数
完成元件焊接并检查无误后,接通12V电源,电路起振。通过示波器观察VT1、VT2集电极电压波形,调节RP1、RP2使频率达50Hz且波形对称。调节RP3使LED1在电源电压16.8V时点亮,低于16V时熄灭;调节RP4使LED2在电源电压大于11V时点亮,低于10.5V时熄灭。2CW17需满足在电源电压10.5-17V时向多谐振荡器提供9V直流电压。变压器铁芯截面积不小于10cm²,绕线数据参照图2。不同引脚加220V交流电时,对应端电压分别为11V、15V、17V,满足不同充电需求。


六、使用注意事项
此逆变器产生的交流电与常规household交流电存在差异,不宜用于纯电阻性电器,如加热器、电饭煲等。鉴于MOSFET快速开关散热影响效率,建议使用散热器以提升散热效果,保障设备长期稳定运行。电网停电时,逆变器自动投入运行,逆变电压从插座引出,打开电源开关,氖灯与LED2应发光。当绿光熄灭,电瓶电量放完,应停止使用逆变器。此外,电瓶维护需注意:避免长期亏电或充足后长期不用,建议每周放电1小时左右并及时补充电,每1-2个月彻底放电一次后充足备用,以延长电瓶使用寿命,保障逆变器系统可靠运行。
〈烜芯微/XXW〉专业制造二极管,三极管,MOS管,桥堆等,20年,工厂直销省20%,上万家电路电器生产企业选用,专业的工程师帮您稳定好每一批产品,如果您有遇到什么需要帮助解决的,可以直接联系下方的联系号码或加QQ/微信,由我们的销售经理给您精准的报价以及产品介绍
联系号码:18923864027(同微信)
QQ:709211280