单相逆变不间断电源设计电路中的全桥逆变电路部分。

它是由两个IR2101驱动和4个MOS管构成的全桥逆变电路。
提问:IR2101不是半桥驱动芯片吗?没错,的确是半桥驱动芯片,和IR2104一样的,常被用在三相逆变电路中做三个半桥驱动逆变电路来生成三相波。那组成全桥逆变电路又是什么原理呢。
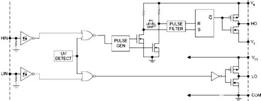
我们首先来看一下IR2101的常用连接电路和内部电路。


看这些可能看不明白,结合内部电路和我们的设计电路来一起看就会清楚很多。我们都知道MOS管需要高电平导通工作(大概15V±5V左右)。

本设计电路中,D3和C5会和负载共同构成一个常见的Boost升压电路,会在芯片8脚(也就是VB脚)上产生一个较高的电压,从而成功驱动MOS管开闭。
C5升压就需要IR2101先开通低端MOS管(Q5),来给C5充电,然后再开高端MOS管(Q6);如果上桥需要保持一个比较长的时间则需要重复充电的动作来保证VB脚的电位不会低于一个较高的电位(高于1脚电压10V左右)
电压型全桥逆变电路可看成由两个半桥电路组合而成,共4个桥臂,桥臂3和6为一对,桥臂4和5为另一对,成对桥臂同时导通,两对交替各导通180°半桥恒导通,即Q3和Q6恒导通,这样上管Q3的源极电位就变成了VCC,而栅级必须比源级高10V~20V才能保持Q3的DS导通,否则MOS管会进入线性区开始发热。
驱动IR2101的5脚和7脚是互补输出,一个是高电平输出,另一个就是低电平输出,这也确保了导通的上桥升压电容充电正常。
〈烜芯微/XXW〉专业制造二极管,三极管,MOS管,桥堆等,20年,工厂直销省20%,上万家电路电器生产企业选用,专业的工程师帮您稳定好每一批产品,如果您有遇到什么需要帮助解决的,可以直接联系下方的联系号码或加QQ/微信,由我们的销售经理给您精准的报价以及产品介绍
联系号码:18923864027(同微信)
QQ:709211280