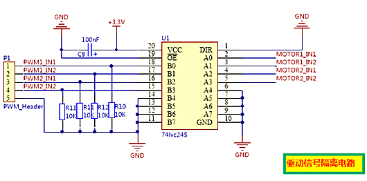
MOS驱动电路原理图




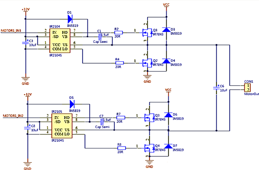
其中12的升压电路是为了给桥臂驱动芯片IR2105供电使用。这种芯片有很多替代品。
重点说明MOS桥的电路模型:
1.首先,很多电路中,MOS管栅源两极的并联电阻,主要是为了放电,因为MOS管内部类似于一个电容,如果PWM信号 Dout没有下拉功能,MOS导通后就会一直处于导通状态,这里并联一个电阻后,当Dout变成低电位时,可以把MOS管结电容的电放掉!如果信号有下拉功能,可以取消此电阻。
2.半桥驱动电路的关键是如何实现上桥的驱动。图2中C1为自举电容,D1为快恢复二极管。PWM在上桥调制。当Q1关断时,A点电位由于Q2的续流而回零,此时C1通过VCC及D1进行充电。当输入信号Hin开通时,上桥的驱动由C1供电。
由于C1的电压不变,VB随VS的升高而浮动,所以C1称为自举电容。每个PWM周期,电路都给C1充电,维持其电压基本保持不变。D1的作用是当Q1关断时为C1充电提供正向电流通道,当Q1开通时,阻止电流反向流入控制电压VCC。D2的作用是为使上桥能够快速关断,减少开关损耗,缩短MOSFET关断时的不稳定过程。
D3的作用是避免上桥快速开通时下桥的栅极电压耦合上升(Cdv/dt)而导致上下桥穿通的现象。Q4 主要是续流二极管,MOS中本身有寄生二极管,但是怕遭不住啊,电路中感性电路,如电机,可以通过该二极管进行释放。
3.电机反向电压!相对于电池的供电电压,本来接电源正极的电机一端变成了负极,而电流方向不变。一般出现在断电瞬间。而在不同器件的反向电压,比如mos的反向电压由于电机反向电压过大,通过电源反向加载mos两端。
而另一方面,电机断电的瞬间电流方向不变,电压方向(变成供电电源)的负极与电池的正极相连 ,那么通过二极管就可以释放其中的能量。
续流二极管都是相对于电源反并联在线圈的两端,因为线圈可能会产生数倍于电源的反向电压(反向电压指的是 电机的电压与电源电压 高势点,低势点结点相同),反向作用于电路其他器件,反向给电路供电,比如mos,三极管等器件。在全桥电路当中,先把电源视为导线,全桥中间的负载,反作用于MOS电路及其他器件。
4.电感在上电的瞬间 由于阻碍电流的增大,和正向磁通变化,会在电感两端产生反向电动势,及 与电源电压 高势点,低势点结点相同)
当接通电路时,电感的电动势方向是阻碍磁通的增加,也就是说阻碍电流的增加,为上正下负;(电源的正极与电机的正极同一结点)
当切断电路时,电感的电动势方向是阻碍磁通的减少,也就是说维持原来电流,为上负下正,充当电源;(反向电压)
5.电压断掉,电感的电动势反向,线圈产生的感应电动势通过二极管和线圈构成的回路做功而消耗掉,丛而保护了电路中的其它原件的安全。比如继电器反并联肖特基二极管。
设计注意要点
脉冲底部的毛刺通常不会造成同时导通,注意死区时间的控制。但毛刺太大的话,注意很可能是共同导通造成的短路电流的影响。两管的驱动电路的电阻不能太大。
〈烜芯微/XXW〉专业制造二极管,三极管,MOS管,桥堆等,20年,工厂直销省20%,上万家电路电器生产企业选用,专业的工程师帮您稳定好每一批产品,如果您有遇到什么需要帮助解决的,可以直接联系下方的联系号码或加QQ/微信,由我们的销售经理给您精准的报价以及产品介绍
联系号码:18923864027(同微信)
QQ:709211280