对于市场上到处可见的手机充电器,万能充不断的增多,但质量又不是很高,经?;岢鱿治侍猓恿丝上?,故教大家几招分析手机充电器原理的分析,希望能给大家修理带来些帮助。
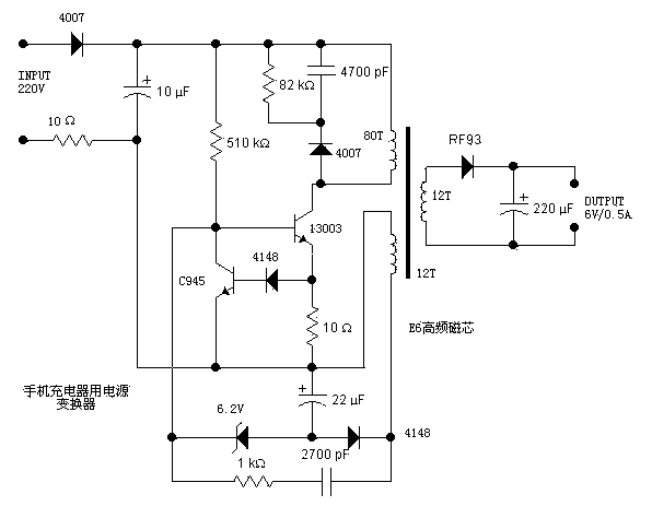
分析一个电源,往往从输入开始着手。220V交流输入,一端经过一个4007半波整流,另一端经过一个10欧的电阻后,由10uF电容滤波。这个10欧的 电阻用来做?;さ?,如果后面出现故障等导致过流,那么这个电阻将被烧断,从而避免引起更大的故障。右边的4007、4700pF电容、82KΩ电阻,构成 一个高压吸收电路,当开关管13003关断时,负责吸收线圈上的感应电压,从而防止高压加到开关管13003上而导致击穿。13003为开关管(完整的名 应该是MJE13003),耐压400V,集电极最大电流1.5A,最大集电极功耗为14W,用来控制原边绕组与电源之间的通、断。当原边绕组不停的通断 时,就会在开关变压器中形成变化的磁场,从而在次级绕组中产生感应电压。由于图中没有标明绕组的同名端,所以不能看出是正激式还是反激式。不 过,从这个电路的结构来看,可以推测出来,这个电源应该是反激式的。左端的510KΩ为启动电阻,给开关管提供启动用的基极电流。13003下方的10Ω 电阻为电流取样电阻,电流经取样后变成电压(其值为10*I),这电压经二极管4148后,加至三极管C945的基极上。当取样电压大约大于1.4V,即 开关管电流大于0.14A时,三极管C945导通,从而将开关管13003的基极电压拉低,从而集电极电流减小,这样就限制了开关的电流,防止电流过大而 烧毁(其实这是一个恒流结构,将开关管的最大电流限制在140mA左右)。
变压器左下方的绕组(取样绕组)的感应电压经整流二极管4148整流,22uF电容滤波后形成取样电压。为了分析方便,我们取三极管C945发射极一端为 地。那么这取样电压就是负的(-4V左右),并且输出电压越高时,采样电压越负。取样电压经过6.2V稳压二极管后,加至开关管13003的基极。前面说 了,当输出电压越高时,那么取样电压就越负,当负到一定程度后,6.2V稳压二极管被击穿,从而将开关13003的基极电位拉低,这将导致开关管断开或者 推迟开关的导通,从而控制了能量输入到变压器中,也就控制了输出电压的升高,实现了稳压输出的功能。而下方的1KΩ电阻跟串联的2700pF电容,则是正 反馈支路,从取样绕组中取出感应电压,加到开关管的基极上,以维持振荡。右边的次级绕组就没有太多好说的,经二极管RF93整流,220uF电容滤波后输 出6V的电压。没找到二极管RF93的资料,估计是一个快速回复管,例如肖特基二极管等,因为开关电源的工作频率较高,所以需要工作频率的二极管。这里可 以用常见的1N5816、1N5817等肖特基二极管代替。同样因为频率高的原因,变压器也必须使用高频开关变压器,铁心一般为高频铁氧体磁芯,具有高的 电阻率,以减小涡流。

烜芯微专业制造二极管,三极管,MOS管,桥堆等20年,工厂直销省20%,4000家电路电器生产企业选用,专业的工程师帮您稳定好每一批产品,如果您有遇到什么需要帮助解决的,可以点击右边的工程师,或者点击销售经理给您精准的报价以及产品介绍