触摸感应延时开关电路技术解析
一、电路基本原理
触摸感应延时开关电路是一种先进的电子控制装置,通过人体感应产生信号,精准控制场效应管的开启与闭合,并巧妙融合延时功能,实现智能化的照明控制。具体而言,当人体轻触触摸感应区,电路即被激活导通,经设定的延时后,照明设备亮起;再经过预设的定时周期,照明设备自动熄灭,达到节能与便捷的双重效果。
二、关键组件及作用机制
触摸感应延时开关电路主要由三极管、电容、场效应管等核心元件构成。尽管不同设计在细节上有所差异,但基本工作原理具有一致性。
(一)触摸感应触发机制
当人体接触开关的金属感应区域时,会产生微弱的感应信号。此信号迅速激活三极管,使其导通,进而对电容进行充电。随着电容充电过程的推进,其两端电压逐渐上升,形成足以维持场效应管导通的电压,确保照明设备稳定发光。
(二)电容充放电过程与电路状态切换
在触摸感应激活后,电容进入充电阶段,其储存的电荷形成维持照明设备发光的必要电压。当人体离开触摸感应区,电容充电过程终止,随即开始放电。随着电容放电的持续进行,其两端电压不断降低。当电压降至场效应管的阈值电压以下时,场效应管失去导通所需的电压支持,进入截止状态,照明设备随之熄灭。
(三)延时功能实现原理
延时时间的长短主要取决于电路中电容和电阻的参数组合。在放电过程中,电容通过电阻缓慢释放电荷,其两端电压呈现逐渐下降的趋势。当电压降至无法维持场效应管导通时,照明设备熄灭。理论上,延时时间可通过T=RC公式进行估算,但由于实际电路中元件存在误差,实际延时时间可能与理论计算值存在一定偏差。
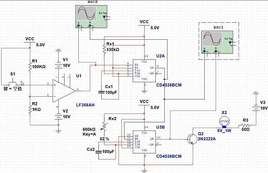
触摸延时开关电路原理图

触摸延时开关电路原理图

三、电路系统架构与功能???/div>
该触摸感应延时开关电路摒弃了传统机械开关的设计理念,与常见的墙壁机械开关有显著区别。墙壁机械开关仅通过物理闭合与断开来控制电路通断,而触摸感应开关仅需用户轻触相应位置,即可实现电源的开启与关闭,照明设备也随之亮起或在延时结束后自动关闭。
四、电路详细构成与工作流程
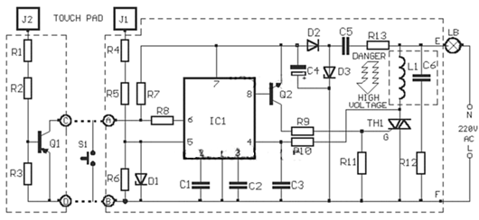
物理开关S1:位于电路左侧,正常情况下处于闭合状态。其设计初衷是应对突发状况,可在紧急时刻迅速切断交流电源,保障电路安全。
桥式整流电路D4:承担将220V交流电转换为直流电的关键任务,为后续各级电路提供稳定的直流工作电源。
单向晶闸管Q3:作为主要的控制元件,负责控制左侧照明灯的亮灭。其导通与截止状态的切换,直接决定了照明灯的工作状态。
触摸延时控制??椋河扇躋4、电容C3、三极管Q5、触摸感应片、电阻R11、R12等元件构成。该模块通过精准控制单向晶闸管Q3的导通与截止,实现对左侧照明灯的智能化开关控制。
(一)未触摸状态下的电路待机模式
当人体未接触触摸感应片时,三极管Q5处于截止状态。此时,电容C3通过电阻R10持续充电,保持满电状态。电流经三极管Q4的基极与发射极形成回路,驱动三极管Q4导通。三极管Q4导通后,将单向晶闸管Q3的触发电压拉低至GND水平,使得单向晶闸管Q3处于截止状态,左侧照明灯因此保持熄灭状态。
(二)触摸瞬间的电路激活流程
人体触摸感应片时,人体感应电压经安全隔离电阻R11加至三极管Q5的基极,触发三极管Q5导通。三极管Q5导通瞬间,其集电极与发射极相当于短路状态。满电的电容C3迅速通过三极管Q5放电,导致三极管Q4的基极电压被迅速拉低至0V。由于基极失去驱动电压,三极管Q4截止。此时,三极管Q4的集电极电压被上拉电阻R9拉高至高压状态,单向晶闸管Q3的控制极获得触发电压,迅速导通,左侧照明灯即时点亮。
(三)触摸结束后延时过程与电路恢复
人体停止触摸感应片后,三极管Q5因失去驱动信号而恢复截止状态。此时,桥式整流电路D4输出的直流电压通过电阻R10向电容C3充电。随着充电过程的推进,电容C3两端电压逐渐上升。当电容电压超过三极管Q4的导通阈值电压时,三极管Q4导通,将单向晶闸管Q3的控制极电压拉低至截止状态,单向晶闸管Q3截止,左侧照明灯随之熄灭。电容C3的充电时间即为整个电路的延时时间,可根据实际使用需求灵活调整电容C3或电阻R10的参数进行优化。
五、电路细节设计与人性化考量
发光二极管D5作为电路指示灯,在黑暗环境下,如楼道中,为用户寻找触摸开关提供便利。其明亮的光线可精准指示触摸开关的位置,

提升用户体验。电路的延时时间设计为大约7秒,

这一参数可根据不同场景需求,通过调整电容C3的电容值或电阻R10的阻值进行定制化修改,以满足多样化的使用场景和用户偏好。

提升用户体验。电路的延时时间设计为大约7秒,

这一参数可根据不同场景需求,通过调整电容C3的电容值或电阻R10的阻值进行定制化修改,以满足多样化的使用场景和用户偏好。
〈烜芯微/XXW〉专业制造二极管,三极管,MOS管,桥堆等,20年,工厂直销省20%,上万家电路电器生产企业选用,专业的工程师帮您稳定好每一批产品,如果您有遇到什么需要帮助解决的,可以直接联系下方的联系号码或加QQ/微信,由我们的销售经理给您精准的报价以及产品介绍
联系号码:18923864027(同微信)
QQ:709211280
- 上一篇:声光控延时开关电路,声光控延时开关原理介绍
- 下一篇:最后一页
相关阅读