一、PWM 发生器电路在直流电机调速系统中的关键作用
在直流电机调速领域,PWM 发生器占据着举足轻重的地位。通过精准调控脉冲宽度,PWM 发生器能够实现对电机速度的细腻且高效调节,进而显著影响整个调速系统的稳定性和运行效率。其核心价值体现在利用脉冲宽度的变化,巧妙地控制电机的供电特性,从而达到理想的调速效果。
二、PWM 发生器的主要功能
PWM 发生器的核心功能是在 PWM 和 REF 端口之间生成脉宽调制电压,实现对电机供电的精准控制。当脉冲处于低电平状态时,输出电压归零;而当脉冲跃升至高电平时,输出电压则稳定在预设的幅度值。这一过程中,占空比(即脉冲导通时间与整个周期的比值)成为关键调节参数,可根据输入值灵活调整,以满足不同电机转速需求。通过改变占空比,能够细腻地控制电机的转速,实现从低速平稳运行到高速高效输出的无缝切换。


三、PWM 发生器引脚功能解析
ref+ :作为输入电压的正端引脚,为电路提供基准电压的正向输入路径,确保 PWM 信号的准确生成与稳定输出。
ref- :用于输入电压的负端接入,与 ref+ 配合,完成输入电压的完整回路,为后续的信号处理和调制提供稳定的电压参考。
pwm :担当 PWM(平均电压)的输出端口,将生成的脉宽调制信号传递给负载(如直流电机),驱动其按照预设的占空比运行,实现精准的速度控制。
ref 引脚 :在 PWM 电压设定过程中发挥关键作用,用于引入参考电压值,为占空比的调节提供基准依据,确保输出 PWM 信号的电压幅度符合设计要求。
四、分立式 PWM 发生器电路原理与应用
分立式 PWM 发生器电路广泛应用于直流电机速度控制场景,其设计原理与实现方式多样,能够满足不同系统架构和成本控制需求。以下是几种典型的实现途径与设计要点:
(一)基于数字波形的占空比调节
数字波形的占空比可通过两种常见方式实现调节:一是利用可调模拟电压电平,如在基于 NE555 的 PWM 发生器设计中,通过外部电位器或可编程电压源调整输入的模拟电压,进而改变 PWM 波形的占空比;二是在数字系统中,借助二进制值对 PWM 波形进行精准定义,通常由微控制器内部的定时器 / 计数器??樯上嘤κ毙蛐藕?。然而,对于一些追求极致简约的电路设计,或者在不便于集成微控制器的场景下,采用分立逻辑组件构建 PWM 发生器成为一种高效且灵活的替代方案。
(二)多通道 PWM 波形生成
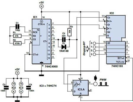
某些复杂应用需要多个 PWM 波形协同工作,例如双通道 PWM 电路可同时控制两个直流电机的转速。如图所示的电路设计可从 8 位数字输入字生成两个 PWM 波形,每个信号包含 15 个可调占空比值。这种设计优势在于能够充分利用有限的数字输入资源,通过合理的电路布局和逻辑控制,实现多路 PWM 信号的同步输出。例如,8 位字可以通过安装在 PC 中的扩展板、不具备内置 PWM 功能的处理器的 8 位端口,或者从笔记本电脑的打印机端口获取,为各类嵌入式系统和自动化设备提供了便捷的电机调速解决方案。


(三)占空比可编程性与电路扩展性
在特定设计中,标记 / 空间比可编程至 15/16,而非传统的 16/16,这种灵活的占空比调节能力为电路设计提供了更多的灵活性和适配性。当二进制输入为 0000 时,两个输出端会呈现连续的低电平状态,从而关闭两个电机。虽然一些类似电路会采用专门的 “启用” 输入引脚来实现电机的停转控制,但在本设计中并非必需,这简化了电路结构,降低了控制复杂度。
对于完整的双通道电路构建,仅需额外添加一个 74HC193 芯片即可。HCF4060 发生器产生的时钟信号能够同时驱动两个通道,确保两个电机的 PWM 信号同步且稳定。在 74HC74 封装中,自由触发器可用于第二个通道的信号生成(相应的引脚编号已标注在图中)。整个双通道 PWM 发生器电路仅需四个集成电路(IC)即可高效构建,这种高集成度、低成本的设计理念使其在工业控制、消费电子以及 DIY 项目等领域具有广泛的应用前景。
〈烜芯微/XXW〉专业制造二极管,三极管,MOS管,桥堆等,20年,工厂直销省20%,上万家电路电器生产企业选用,专业的工程师帮您稳定好每一批产品,如果您有遇到什么需要帮助解决的,可以直接联系下方的联系号码或加QQ/微信,由我们的销售经理给您精准的报价以及产品介绍
联系号码:18923864027(同微信)
QQ:709211280