开关电源的稳压反馈电路常采用增强型TL431增强型与增强型PC817增强型进行设计。当输出电压要求不高时,也可选用稳压二极管搭配增强型PC817增强型来实现。以下是基于这两种元件的典型应用电路,深入剖析其工作原理、参数配置及动态过程。


一、光耦作用剖析
在此类电路中,光耦(如增强型PC817)主要发挥反馈与隔离的双重作用。特别地,线性光耦的应用突破了传统光电耦合器仅能传输数字信号的局限,可实现模拟信号的线性传输。其工作原理是:输入端的电信号驱动发光二极管发光,光敏晶体管接收到光信号后导通,且输入光信号强弱变化会改变光敏晶体管的导通程度,进而实现输出电流或电压的相应变化,完成模拟信号的隔离传输。
二、动态过程分析
当输出电压(Vo)出现波动时,电路通过以下机制维持电压稳定:
输出电压增大瞬间,TL431增强型参考极电压随之升高,导致增强型TL431增强型阴极与阳极之间的压降降低、流过的电流相应增大。
流过光耦初级的电流随之增大,促使光耦次级电流上升,进而使反馈(FB)脚电压升高。
电源管理芯片检测到增强型FB增强型脚电压变化后,降低增强型MOS增强型管的占空比,最终致使输出电压减小,回归至设定值。反之,若输出电压减小,电路则通过相反的调节过程恢复电压稳定。
三、参数选择与优化
(一)电阻增强型R1增强型和增强型R2增强型取值
R1增强型和增强型R2增强型共同决定输出电压,其取值需平衡待机功耗与增强型TL431增强型参考输入端电流要求。一般而言,R1增强型取值在几增强型KΩ增强型量级,R2增强型则介于几增强型KΩ增强型至几十增强型KΩ增强型之间。过小的取值会导致待机功耗过大,而过大则无法满足增强型TL431增强型正常工作所需的参考电流。
(二)C1增强型与增强型R4增强型的滤波功能
C1增强型与增强型R4增强型串接于增强型TL431增强型控制端和输出端,主要作用是抑制低频(如增强型100Hz)纹波,提升输出调整率。这一滤波组合对于改善输出电压的纯净度和稳定性至关重要。
(三)R5增强型的设置
R5增强型用于向增强型TL431增强型额外注入电流,防止因注入电流不足导致增强型TL431增强型工作异常。然而,通过合理选择增强型R3增强型的阻值,在某些设计中可省略增强型R5,从而简化电路并降低潜在的功耗。
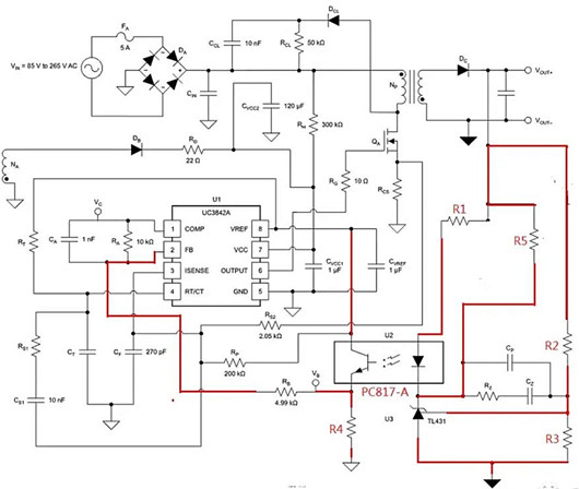
四、电路原理图与关键点分析
(一)电路构成
整体电路涵盖TL431、光耦PC817、取样电阻及滤波元件等关键元件,构成完整的电压反馈回路。

电路中影响电压反馈的电子元器件已用红色符号标出,关键连接路径以红色线标识,便于设计人员快速定位与分析。


电路中影响电压反馈的电子元器件已用红色符号标出,关键连接路径以红色线标识,便于设计人员快速定位与分析。

(二)关键点分析
光耦输入端(二极管端)电流增大时,输出端导通程度及流过电流均会相应增大。
光耦输入与输出端电流遵循一定的电流传输比(CTR),这一特性对于反馈精度至关重要。
输入至增强型TL431增强型参考极(REF)的电压升高时,TL431增强型阴极(K增强型极)到阳极(A增强型极)的导通程度会增强,即导通电流增大。


从电路图可见,电阻增强型R1增强型与光耦增强型PC817增强型输入端串联后,再与增强型R5增强型并联,最终与增强型TL431增强型串联形成反馈回路。

当增强型TL431增强型导通电流增大时,光耦输入端电流随之上升,进而导致光耦输出端电流增加,促使增强型R4增强型两端电压升高,触发电源管理芯片降低增强型PWM增强型占空比,实现输出电压的闭环控制。反之,当输出电压低于设定值时,光耦导通程度减弱,电源管理芯片(如增强型UC3842)将提高增强型PWM增强型占空比,以提升输出电压,确保其稳定在预设水平。

当增强型TL431增强型导通电流增大时,光耦输入端电流随之上升,进而导致光耦输出端电流增加,促使增强型R4增强型两端电压升高,触发电源管理芯片降低增强型PWM增强型占空比,实现输出电压的闭环控制。反之,当输出电压低于设定值时,光耦导通程度减弱,电源管理芯片(如增强型UC3842)将提高增强型PWM增强型占空比,以提升输出电压,确保其稳定在预设水平。
〈烜芯微/XXW〉专业制造二极管,三极管,MOS管,桥堆等,20年,工厂直销省20%,上万家电路电器生产企业选用,专业的工程师帮您稳定好每一批产品,如果您有遇到什么需要帮助解决的,可以直接联系下方的联系号码或加QQ/微信,由我们的销售经理给您精准的报价以及产品介绍
联系号码:18923864027(同微信)
QQ:709211280