一、MOSFET 驱动电路设计要求
快速导通能力 :当开关管导通时,驱动电路需具备强大的充电电流供应能力,确保 MOS 管栅极与源极间电压能迅速攀升至目标值。这不仅能实现开关管的快速开启,还能有效抑制上升沿的高频振荡,保障电路的稳定性和可靠性。
稳定导通维持 :在开关管导通期间,驱动电路应持续稳定地为 MOS 管的栅源极提供电压,确保其处于可靠的导通状态,避免因电压波动导致的导通异常。
高效关断机制 :关断瞬间,驱动电路要为 MOSFET 栅极与源极间电容电压的快速放电提供低阻抗路径,促使开关管能够迅速关断,减少关断延迟和能量损耗。
简洁高效结构 :电路设计应注重结构的简洁性与高效性,力求以最少的元件实现最优的驱动性能,同时确保电路的可靠性和稳定性。
电气隔离应用 :在电路设计中合理应用电气隔离技术,以增强电路的抗干扰能力,提高安全性,尤其适用于复杂电磁环境或高电压、大电流的应用场景。
二、MOSFET 驱动电路原理
MOSFET 驱动电路的核心原理在于通过调节栅极电压来控制漏源极的导通状态,借助栅极电容的充放电过程实现开关管的快速开启与关断,从而精确控制电能的传输与转换。
三、电压驱动特性
作为电压控制型器件,MOSFET 的栅极与源极间通过氧化层实现隔离,其导通状态由栅源电压(VGS)决定。以 N 沟道增强型 MOSFET 为例,需施加正向 VGS(高于阈值电压)才能形成导电沟道,使漏源极导通;而在关断时,VGS 需降至阈值以下甚至施加负压,以确??毓芸煽抗囟?,避免误导通引发的电路故障。
四、栅极电容与充放电
(一)关键参数
输入电容(CISS)、输出电容(COSS)和反馈电容(CRSS)共同作用,对 MOSFET 的开关速度产生显著影响。这些电容参数反映了栅极与源极、漏极之间的电容效应,是影响驱动电路动态性能的关键因素。
(二)动态过程
导通过程 :驱动电路需以低阻抗快速对栅极电容充电,缩短上升时间(TR),使 MOS 管能够迅速进入导通状态,减少导通延迟和能量损耗。
关断过程 :需提供低阻抗放电回路,加速 VGS 电压下降,确??毓苣芄豢焖俟囟希苊庖蚬囟涎映俚贾碌墓纳⒑涂赡艿牡缏饭收?。
五、MOSFET 驱动电路图及分析
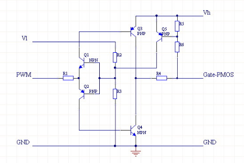
用于NMOS的驱动电路

用于PMOS的驱动电路

用于NMOS的驱动电路

用于PMOS的驱动电路

(一)驱动电路图分类
根据所驱动 MOSFET 类型的不同,可分为用于 NMOS 的驱动电路和用于 PMOS 的驱动电路。以下是针对 NMOS 驱动电路的详细分析。
(二)NMOS 驱动电路分析
电源配置 :Vl 和 Vh 分别代表低端和高端电源,二者电压可以相同,但需确保 Vl 不超过 Vh,以避免电路异常和器件损坏。
图腾柱结构 :Q1 和 Q2 组成反置的图腾柱,其主要作用是实现电气隔离,同时防止两只驱动管 Q3 和 Q4 同时导通,避免造成电源短路和器件损坏等严重后果。
基准电压设定 :R2 和 R3 用于提供 PWM 电压基准,通过调节该基准电压,可使电路在 PWM 信号波形较陡直的位置工作,从而提高驱动信号的质量和稳定性,有助于实现更精确的开关控制。
驱动电流供应 :Q3 和 Q4 负责提供驱动电流。在导通状态下,Q3 和 Q4 相对 Vh 和 GND 的压降通常较低,一般仅有 0.3V 左右,远低于 0.7V 的常规 Vce 压降,这有助于降低驱动电路的功耗,提高驱动效率。
反馈电阻作用 :R5 和 R6 作为反馈电阻,用于对 gate 电压进行采样。采样后的电压经 Q5 对 Q1 和 Q2 的基极产生强烈负反馈,从而将 gate 电压限制在有限范围内,防止 gate 电压过高导致 MOSFET 损坏。该限定数值可通过调节 R5 和 R6 的阻值来实现精准控制。
电流限制措施 :R1 用于限制 Q3 和 Q4 基极电流,避免过大的基极电流导致 Q3 和 Q4 过饱和或损坏;R4 则用于限制 MOS 管 gate 电流,即 Q3 和 Q4 的 Ice。在必要时,可在 R4 上并联加速电容,以优化电路的动态性能,加快开关速度。
〈烜芯微/XXW〉专业制造二极管,三极管,MOS管,桥堆等,20年,工厂直销省20%,上万家电路电器生产企业选用,专业的工程师帮您稳定好每一批产品,如果您有遇到什么需要帮助解决的,可以直接联系下方的联系号码或加QQ/微信,由我们的销售经理给您精准的报价以及产品介绍
〈烜芯微/XXW〉专业制造二极管,三极管,MOS管,桥堆等,20年,工厂直销省20%,上万家电路电器生产企业选用,专业的工程师帮您稳定好每一批产品,如果您有遇到什么需要帮助解决的,可以直接联系下方的联系号码或加QQ/微信,由我们的销售经理给您精准的报价以及产品介绍
联系号码:18923864027(同微信)
QQ:709211280