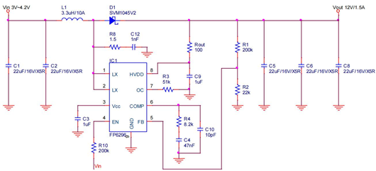
一、大功率升压电路


在大功率升压电路中,各类电子元件发挥着关键作用:
电容部分:C1、C2、C5、C6、C8作为输入与输出稳压滤波电容,承担着稳定电压与滤除纹波的重要任务,保障电路输出的直流电压平稳可靠。C9为HVDD滤波电容,对HVDD电源进行滤波处理,减少电压波动对电路的影响。C3的作用在于,HVDD经过内部稳压管到Vcc产生5V电压,该电压为内部电路与驱动MOS提供电力支持,接入C3稳压电容,能够对这一过程中产生的电压波动进行抑制,确保供电稳定。C4、C10与R4构成系统补偿回路,直接影响LX方波的稳定度以及瞬时响应速度,对于维持电路输出的稳定与快速响应负载变化起着至关重要的作用。
电阻部分:R1、R2为FB分压电阻,其阻值大小决定了输出电压的高低,通过合理选值,可将输出电压设置在预期的水平。R3用于调整过电流?;さ悖谋淦渥柚的芄涣榛畹厣瓒ǖ缏返墓缌鞅;ゃ兄?,为电路提供可靠的过流?;すδ?。R10是EN到输入上拉电阻,通过控制EN下拉地,可实现对IC的关闭操作,为电路的启??刂铺峁┝吮憬莸氖侄?。Rout为HVDD限流电阻,其阻值为1000Ω,起到限制HVDD输出电流的作用,避免输出电压过高对IC造成损坏,为电路的正常运行提供保障。C12与R8组成突波吸收电路,主要用于降低LX开关切换瞬间产生的突波,?;さ缏访馐芡徊ǜ扇?,确保电路的稳定运行,该电路在设计中必不可少。
电感与二极管:L1是电感,具有储能与滤波的双重功能。电感值的大小对电感涟波有直接影响,电感值越大,涟波越??;反之,涟波则越大。在选择电感时,需注意其是否适用于高频操作环境,同时要关注电感的额定饱和电流值,确保电感在工作过程中不会因电流过大而饱和,进而影响电路性能。D1为肖特基二极管,当LX截止时,D1导通,为电感提供放电回路,使电感能够顺利释放储存的能量,保证电路的正常工作。
二、大功率反相降压升压变换器电路
基于TL494的反相Buck-Boost转换器是一种典型的反相降压升压变换器电路,其完整电路图如下所示:


电路组成与工作原理:该电路主要由三部分构成。第一部分为TL494PWM控制器,其作用是驱动MOSFET。TL494PWM控制器被配置为以100KHz的开关频率进行切换,这一频率适用于此类反相降压升压变换器的应用场景,能够确保电路的高效运行。

在电路设计中,虽然反相降压升压转换器通常使用p沟道MOSFET作为开关,但p沟道MOSFET存在内阻较大的缺点。以通用的IRF9540p沟道MOSFET为例,其内阻为0.22Ω,而其互补的n沟道MOSFETIRF540的内阻仅为0.077Ω,约为p沟道的三分之一。

鉴于此,为了提升电路性能,采用n沟道MOSFET来驱动电路,简化后的电路图如上图右侧所示,其优势在于利用n沟道MOSFET较低的内阻,降低电路损耗,提高转换效率。

在电路设计中,虽然反相降压升压转换器通常使用p沟道MOSFET作为开关,但p沟道MOSFET存在内阻较大的缺点。以通用的IRF9540p沟道MOSFET为例,其内阻为0.22Ω,而其互补的n沟道MOSFETIRF540的内阻仅为0.077Ω,约为p沟道的三分之一。

鉴于此,为了提升电路性能,采用n沟道MOSFET来驱动电路,简化后的电路图如上图右侧所示,其优势在于利用n沟道MOSFET较低的内阻,降低电路损耗,提高转换效率。
电路的控制与反馈机制:电路的最后一部分为差分放大器。差分放大器接收两个电压值,计算并放大这两个电压值之间的差值,放大后的电压可从输出引脚获取。电阻R19和R20构成分压器,将输出电压进行分压处理,然后将分压后的电压反馈至TL494IC的引脚1。TL494IC根据负载情况对PWM脉冲进行调节,从而实现对输出电压的稳定控制,确保电路输出电压的稳定性与动态响应性能。
〈烜芯微/XXW〉专业制造二极管,三极管,MOS管,桥堆等,20年,工厂直销省20%,上万家电路电器生产企业选用,专业的工程师帮您稳定好每一批产品,如果您有遇到什么需要帮助解决的,可以直接联系下方的联系号码或加QQ/微信,由我们的销售经理给您精准的报价以及产品介绍
联系号码:18923864027(同微信)
QQ:709211280