PWM驱动H桥工作原理精解
在现代电机控制领域,PWM(脉宽调制)技术与H桥电路的结合应用极为广泛。以下是关于PWM驱动H桥工作原理的详细解析,内容严谨专业,适用于官网发布。
一、PWM控制与H桥电路概述
PWM信号经微控制器输出,通过驱动电路放大后,精准控制H桥电路中的功率管开关状态,实现对电机转速和方向的高效调节。H桥电路由四个开关元件(常见为MOS管或晶体管)构成,分为两组,分别掌控电机正转与反转。一组导通时,另一组切断,以此切换电机转动方向。
二、PWM信号特性及其作用机制
PWM信号为数字信号,由高、低电平组成,其占空比(高电平持续时间与周期之比)决定了输出电压大小。在H桥电路中,PWM信号连接至两个输入端,控制开关通断。调整占空比,可改变电机两端平均电压,实现对电机转速的精准控制。高电平时间越长,电机平均电压越高,转速随之提升;低电平时,相应开关断开,电机减速或停止。
三、H桥电路结构与功能细节
H桥电路因其形状类似字母H而得名,四个开关组成H的四条垂直腿,电机位于横杠位置。这四个开关通常为两个MOSFET和两个二极管,或四个三极管。通过控制这四个开关的通断,可调节电机电流的大小与方向。占空比较小时,开关器件低频工作,电流变化缓慢;占空比较大时,器件高频工作,电流变化急剧。在H桥PWM驱动电路中,电流波形近似方波。高电平时,电流经一个MOSFET和一个二极管流入电机;低电平时,电流经另一个MOSFET和二极管流出电机。


四、PWM信号对电机转速和扭矩的控制原理
调节PWM信号占空比,可精确控制电机电流波形的大小和方向,进而实现对电机转速和扭矩的精准控制。占空比较小,电流波形峰值较小,电机转速较慢;占空比较大,峰值较大,转速加快。H桥电路允许通过改变PWM信号频率来调节电流波形变化速度,使其在不同负载和工作环境下更具灵活性。
五、实际应用中的驱动电路设计要点
(一)单片机与驱动芯片的协同应用
单片机虽能输出直流信号,但驱动能力有限,通常作为驱动信号源,通过驱动芯片控制大功率管(如MOS管),产生大电流驱动电机。占空比大小经驱动芯片调节,控制加在电机上的平均电压,实现转速调节。
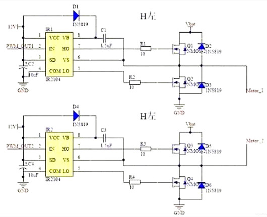
(二)H桥驱动电路构建与驱动芯片选型
电机驱动常采用N沟道MOSFET构建H桥驱动电路。H桥是典型直流电机控制电路,要使电机运转,需使对角线开关导通,通过电流方向变化控制电机正反转。实际驱动电路中,常用硬件电路控制开关。电机驱动板主要采用两种驱动芯片:全桥驱动HIP4082和半桥驱动IR2104。半桥电路由两个MOS管组成,全桥电路由四个MOS管组成。IR2104半桥驱动芯片可驱动高端和低端两个N沟道MOSFET,提供较大栅极驱动电流,具备硬件死区、防同臂导通功能。两片IR2104可组成完整直流电机H桥驱动电路,其成本低、功能完善,虽输出功率较HIP4082低,但应用广泛。


(三)隔离措施的重要性
驱动电路可能产生较大回灌电流,为避免影响单片机,建议采用隔离芯片隔离。隔离芯片如2801等,常作控制总线驱动器,可提升驱动能力,满足条件后实现数据单向传输,确保单片机信号能驱动芯片,反之则不能,有效?;さテ?br />
〈烜芯微/XXW〉专业制造二极管,三极管,MOS管,桥堆等,20年,工厂直销省20%,上万家电路电器生产企业选用,专业的工程师帮您稳定好每一批产品,如果您有遇到什么需要帮助解决的,可以直接联系下方的联系号码或加QQ/微信,由我们的销售经理给您精准的报价以及产品介绍
联系号码:18923864027(同微信)
QQ:709211280