电动车防盗报警器电路解析
电动车防盗报警器的喇叭驱动电路,核心在于压电陶瓷蜂鸣片的驱动发声机制。
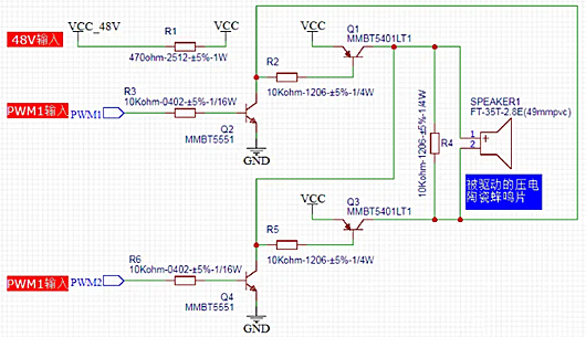
电路图中,最右侧的 SPEAKER1 为压电陶瓷蜂鸣片,型号是 FT - 35T - 2.8E,配备直径 49mm 的 PVC 膜。


以输入电压 48V 为例进行说明。PWM1 和 PWM2 是两个关键的输入控制信号,实质上是音频信号。这两个信号不能同时处于高电平状态,否则会导致短路。
当 PWM1 处于高电平、PWM2 处于低电平时,Q4 和 Q3 不导通,此时蜂鸣片通过 Q2 和 Q1 导通来驱动发声,导通过程如下:
PWM1 高电平使 Q2 的 be 极正向导通。
Q2 导通后,Q1 的 eb 极正向导通。
Q1 导通,进而驱动压电陶瓷蜂鸣片发声。


相反地,当 PWM2 为高电平、PWM1 为低电平时,Q2 和 Q1 不导通,蜂鸣片则通过 Q4 和 Q3 导通来驱动发声,具体过程为:
PWM2 高电平使 Q4 的 be 极正向导通。
Q4 导通后,Q3 的 be 极正向导通。
Q3 导通,驱动压电陶瓷蜂鸣片发声。


利用示波器测量 PWM1 和 PWM2 的实际控制波形可以发现,两者不会同时出现高电平。若出现同时高电平的情况,Q1、Q2、Q3、Q4 会同时导通,导致电源 VCC 直接对地短路。


PWM1 和 PWM2 信号可以由语音芯片产生,这里以 NY3P35B 为例进行说明。可以将指定声音文件烧录进该芯片,通过 GPIO1 和 GPIO2 两个信号对语音芯片进行控制。


注意事项
电路图中已标注各元器件参数,在元器件选型时需特别留意。鉴于电路在较高的 48V 直流电压下工作,三极管需选用高耐压型号,其中 NPN 三极管选用 MMBT5551,PNP 三极管选用 MMBT5401LT1。对于需承受高压的电阻,应选用 1206 封装,因为 0402 封装的耐压性能不足。
〈烜芯微/XXW〉专业制造二极管,三极管,MOS管,桥堆等,20年,工厂直销省20%,上万家电路电器生产企业选用,专业的工程师帮您稳定好每一批产品,如果您有遇到什么需要帮助解决的,可以直接联系下方的联系号码或加QQ/微信,由我们的销售经理给您精准的报价以及产品介绍
联系号码:18923864027(同微信)
QQ:709211280