本例介绍的多路断线防盗报警器电路,能同时对多个地点进行防盗控制监测,一旦某处的警戒线被盗贼碰断,则报警器会立即发出报警声,同时通过发光二极管指示出发生盗情的地点。
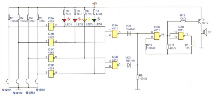
电路原理图见下图所示。


本电路主要由检测电路、LED指示电路、触发控制电路、音频振荡器和音频放大器组成。其中监测部分由警戒线1~警戒线4、电阻R1~R4和非门IC1A~IC1D组成,LED指示电路由R5~R8和发光二极管LED1~LED4组成,触发控制电路由与非门IC2A、IC2B和二极管VD1、VD2、R9等组成,音频振荡器由IC2C、IC2D和R10、R11、C1等组成,音频放大由V1、R12、BP组成。
在平时警戒线1~警戒线4完好时,IC1A~IC1D的输入端均为低电平,输出端为高电平,LED1~LED4均不发光,IC2A、IC2B输出均为低电平,故VD1、VD2截止,音频振荡器不起振,扬声器BP不发声。
当某一个警戒线被盗贼碰断时,与其连接的非门输入端将变为高电平,输出端变为低电平,该路的发光二极管点亮,可用于指示发生盗情的地点。与该发光二极管相连接的与非门输出高电平,音频振荡器起振工作,其输出的音频信号经过V1放大后,驱动扬声器BP发出报警声。
烜芯微专业制造二极管,三极管,MOS管,桥堆等20年,工厂直销省20%,4000家电路电器生产企业选用,专业的工程师帮您稳定好每一批产品,如果您有遇到什么需要帮助解决的,可以点击右边的工程师,或者点击销售经理给您精准的报价以及产品介绍
烜芯微专业制造二极管,三极管,MOS管,桥堆等20年,工厂直销省20%,4000家电路电器生产企业选用,专业的工程师帮您稳定好每一批产品,如果您有遇到什么需要帮助解决的,可以点击右边的工程师,或者点击销售经理给您精准的报价以及产品介绍