脉宽调制(PWM)概念及 555 定时器应用详解
一、脉宽调制的概念
脉宽调制(PWM)是一种通过调节方波占空比来控制功率输出的技术。具体而言,电路会产生特定频率的方波信号,通过调整高电平在每个周期内所占的时间比例(即占空比),可以实现对电机转速、LED 亮度等负载功率的精准控制。在一个周期内,高电平持续时间与总周期时间的比值即为占空比。高电平持续时间越长,占空比越高,输出功率也随之增大。因此,只需调节每个周期内高电平的持续时间,就能方便地改变输出功率,进而实现对各种负载的精确控制。
二、555 定时器 PWM 电路及原理


基于 555 定时器的 PWM 电路因其成本低、外围元件少且可靠性高而被广泛应用,特别是在电机调速和 LED 调光等领域。
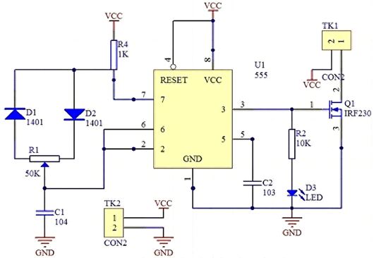
(一)555 PWM 调光电路
该电路能够有效调节电机转速和 LED 亮度,无需复杂调试,具有很高的实用性。测试表明,其性能完全满足实际应用需求。
(二)宽范围 PWM 产生电路
为了实现宽范围的输入电压适应性(即宽稳压范围),可以在 555 定时器的基础上,通过添加一个二极管和一个电位器,将其改造成一个宽范围 PWM 电路。


以下是该宽范围 PWM 电路的一些关键设计特点和参数:
(三)电路组成与参数设置
仅需在异步模式运行的 555 定时器电路中增加一个二极管和一个电位器,即可生成占空比可调范围在 1% 到 99% 的脉宽调制信号。该电路能够实现对高功率开关器件(如电动机)的有效控制。
(四)电路应用
电动机速度控制 :此电路的输出可用于驱动 MOSFET,进而控制流经电动机的电流,实现电动机速度的平滑调节,调速范围可达约 90%。
灯光强度控制 :在灯光控制系统中应用该 PWM 信号,可以有效调节灯光强度,实现灯光的无级调光。
开关电源 :在开关电源中,PWM 调节允许输出电压在一定范围内可变。通过 555 定时器的 VC 引脚(5 脚)引入反馈信号,可以实现对输出电压的精确控制。当输出电压超过预设阈值时,PWM 信号周期提前结束,从而维持输出电压稳定。此外,微处理器可以通过数字电位器直接调节 PWM 信号,进而控制电动机速度、灯光强度或电源输出电压。
(五)周期因子(DF)相关计算


周期因子(DF)与电阻比值 a 相关,其中 a 是终端 2 和终端 1 之间电阻与终端 3 和终端 1 之间电阻的比值。在选择 R3 = R1 和 R2 = 100×R1 的情况下,DF 的可调范围为 1% 至 99%。在此应用中,可使用数字电位器替代 R2,但需注意数字电位器的峰值电流限制。例如,对于一个 100kΩ 的数字电位器,R1 和 R3 可选为 1kΩ,此时峰值电流约为 5mA。
(六)二极管应用和波形关系
标准二极管可以在递减线性条件下用作 D。对于理想二极管,k = 0.693,

DF 和 α 之间呈线性关系。下图展示了当 α 变化时,VOUT 的波形变化情况。

〈烜芯微/XXW〉专业制造二极管,三极管,MOS管,桥堆等,20年,工厂直销省20%,上万家电路电器生产企业选用,专业的工程师帮您稳定好每一批产品,如果您有遇到什么需要帮助解决的,可以直接联系下方的联系号码或加QQ/微信,由我们的销售经理给您精准的报价以及产品介绍

DF 和 α 之间呈线性关系。下图展示了当 α 变化时,VOUT 的波形变化情况。

〈烜芯微/XXW〉专业制造二极管,三极管,MOS管,桥堆等,20年,工厂直销省20%,上万家电路电器生产企业选用,专业的工程师帮您稳定好每一批产品,如果您有遇到什么需要帮助解决的,可以直接联系下方的联系号码或加QQ/微信,由我们的销售经理给您精准的报价以及产品介绍
联系号码:18923864027(同微信)
QQ:709211280