传真:
18923864027
QQ:
709211280
地址:
深圳市福田区振中路84号爱华科研楼7层
单色 多色LED RGB LED驱动电路设计介绍发光二极管 (LED) 是一种简单经济的状态信息显示方法。但是,对于某些项目而言,一个单色 LED
12v充电器电路图-12v充电器原理图解简易12v充电器电路图(一)充电过程分析:1 维护充电:当电池电压较低时(可设定,本电路预设在9V以下),充
光电隔离电路设计分析新型电路原理图1所示是隔离放大器的原理电路。本隔离放大电路主要由光电耦合器和运算放大器构成。光电耦合器选用普通
触摸开关原理解析与电路设计介绍这是一个用4013组成的触摸开关电路,只要用手触摸一次开关即可接通,再触摸一次开关断开。电路原理图见下图所
TL494在集成电路中的基础应用解析TL494是一种电压驱动型脉宽调制控制集成电路,应用于多种开关电源中。本次介绍它与相应输入、输出电路等构
三闪信号灯电路方案设计介绍这是在一个循环周期内可以使LED闪烁3次,且3次闪烁间隔不等的电路。电路原理图见下图。图中,由IC1A、IC1B与C1、R
电路设计常用电路分析方法介绍1:直流等效电路分析法在分析电路原理时,要搞清楚电路中的直流通路和交流通路。直流通路是指在没有输入信号
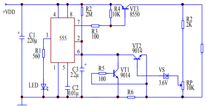
过压过流?;さ缏飞杓平樯鼙痉桨覆捎?555 时基电路的过电压、过电流保护电路本电路是一个通过 555 时基电路来对负载进行过电压、过电流
2个经典的智能手机充电电路图设计案例介绍第一种电路原理:AC220V电压经D3半波整流、C1滤波后得到约+300V电压,一路经开关变压器T初级绕组L
电容降压的原理详细解析一、电容降压原理电容降压的工作原理是利用电容在一定的交流信号频率下产生的容抗来限制最大工作电流。例如,在50Hz
小型稳压电源的设计和制作1 电路工作原理用三端可调正压集成稳压器LM317构成的稳压电源电路如下图所示。图中220V的交流电经保险管送到变压
双键触摸式智能LED控制电路方案设计介绍本双键触摸式照明灯电路图使用两个触摸电极片,分别代替在实际生活中的开和关控制。其电路工作原理