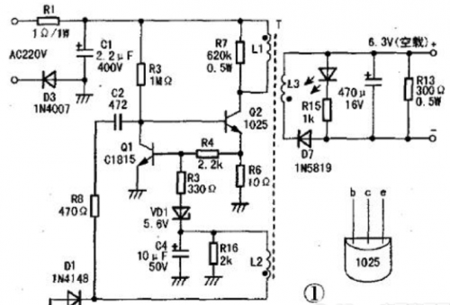
第一种电路原理:AC220V电压经D3半波整流、C1滤波后得到约+300V电压,一路经开关变压器T初级绕组L1加到开关管Q2 c极,另一路经启动电阻R3加到Q2 b极,Q2进入微导通状态,L1中产生上正下负的感应电动势,则L2中产生上负下正的感应电动势。L2中的感应电动势经R8、C2正反馈至Q2 b极,Q2迅速进入饱和状态。在Q2饱和期间,由于L1中电流近似线性增加,则L2中产生稳定的感应电动势。此电动势经R8、R6、Q2的b-e结给C2充电,随着C2的充电,Q2 b极电压逐渐下降,当下降至某值时,Q2退出饱和状态,流过L1中的电流减小,L1、L2中感应电动势极性反转,在R8、C2的正反馈作用下,Q2迅速由饱和状态退至截止状态。这时,+300V电压经R3、R8、L2、R16对C2反向充电,C2右端电位逐渐上升,当升至一定值时,在R3的作用下,Q2再次导通,重复上述过程,如此周而复始,形成自激振荡。


在Q2导通期间,L3中的感应电动势极性为上负下正,D7截止;在Q2截止期间,L3中的感应电动势极性为上正下负,D7导通,向外供电。图1中,VD1、Q1等元件组成稳压电压。若输出电压过高,则L2绕组的感应电压也将升高,D1整流、C4滤波所得电压升高。由于VD1两端始终保持5.6V的稳压值,则Q1 b极电压升高,Q1导通程序加深,即对Q2 b极电流的分流作用增强,Q2提前截止,输出电压下降若输出电压降低,其稳压控制过程与上述相反。另外,R6、R4、Q1组成过流保护电路。若流过Q2的电流过大时,R6上的压降增加,Q1导通,Q2截止,以防止Q2过流损坏。
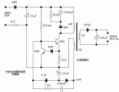
第二种电路原理:220V交流输入,一端经过一个4007半波整流,另一端经过一个10欧的电阻后,由10uF电容滤波。这个10欧的电阻用来做?;さ?,如果后面出现故障等导致过流,那么这个电阻将被烧断,从而避免引起更大的故障。右边的4007、4700pF电容、82KΩ电阻,构成一个高压吸收电路,当开关管13003关断时,负责吸收线圈上的感应电压,从而防止高压加到开关管13003上而导致击穿。13003为开关管(完整的名应该是MJE13003),用来控制原边绕组与电源之间的通、断。当原边绕组不停的通断时,就会在开关变压器中形成变化的磁场,从而在次级绕组中产生感应电压。
由于图中没有标明绕组的同名端,所以不能看出是正激式还是反激式。不过,从这个电路的结构来看,可以推测出来,这个电源应该是反激式的。左端的510KΩ为启动电阻,给开关管提供启动用的基极电流。13003下方的10Ω电阻为电流取样电阻,电流经取样后变成电压(其值为10*I),这电压经二极管4148后,加至三极管C945的基极上。当取样电压大约大于1.4V,即开关管电流大于0.14A时,三极管C945导通,从而将开关管13003的基极电压拉低,从而集电极电流减小,这样就限制了开关的电流,防止电流过大而烧毁(其实这是一个恒流结构,将开关管的最大电流限制在140mA左右)。

变压器左下方的绕组(取样绕组)的感应电压经整流二极管4148整流,22uF电容滤波后形成取样电压。为了分析方便,我们取三极管C945发射极一端为地。那么这取样电压就是负的(-4V左右),并且输出电压越高时,采样电压越负。取样电压经过6.2V稳压二极管后,加至开关管13003的基极。前面说了,当输出电压越高时,那么取样电压就越负,当负到一定程度后,6.2V稳压二极管被击穿,从而将开关13003的基极电位拉低,这将导致开关管断开或者推迟开关的导通,从而控制了能量输入到变压器中,也就控制了输出电压的升高,实现了稳压输出的功能。而下方的1KΩ电阻跟串联的2700pF电容,则是正反馈支路,从取样绕组中取出感应电压,加到开关管的基极上,以维持振荡。
烜芯微专业制造二极管,三极管,MOS管,桥堆等20年,工厂直销省20%,4000家电路电器生产企业选用,专业的工程师帮您稳定好每一批产品,如果您有遇到什么需要帮助解决的,可以点击右边的工程师,或者点击销售经理给您精准的报价以及产品介绍
烜芯微专业制造二极管,三极管,MOS管,桥堆等20年,工厂直销省20%,4000家电路电器生产企业选用,专业的工程师帮您稳定好每一批产品,如果您有遇到什么需要帮助解决的,可以点击右边的工程师,或者点击销售经理给您精准的报价以及产品介绍