一、氙气灯安定器工作原理
氙气灯安定器作为氙气灯系统的核心组件,主要功能是将汽车蓄电池提供的 12V 直流电压,通过一系列复杂的电子转换与控制步骤,产生瞬间高达 23000V 的点火高压,用于点燃灯头,点亮后则维持 85V 的交流电压以保障氙气灯的稳定工作。
当接通电源后,安定器内部的变压器在极短时间内(几微秒内)将车载 12V 电压升压至 23000V。此时,在石英灯泡内的金属电极之间施加高压脉冲,促使灯泡内的物质在电弧中被激发电离,进而产生强光。这一过程中,碰撞激发由高温引发,随着压力增加,谱线变宽,形成带谱。
值得注意的是,氙气灯安定器在点亮瞬间即可达到与 55W 卤素灯相同的亮度,总光通量在 3 秒左右即可稳定。灯内高压氙气的运用,有效缩短了灯的点亮时间。而灯的发光颜色则由氙气、汞蒸气以及灯泡内少量金属卤化物共同决定。
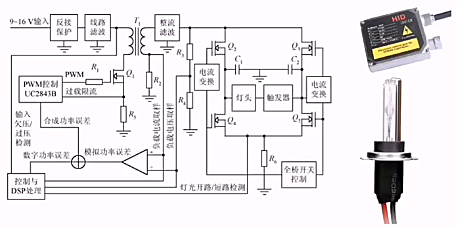
氙气灯安定器电路图

氙气灯安定器电路图

二、安定器内部构造与功能
安定器内部包含电感线圈和电容器等关键元件。在接通电源时,电感线圈会产生瞬时电流变化,进而在其内部产生电磁感应,使得电容器开始充电。随着电容器的充电过程,电流逐渐增大,直至达到稳定值。此时,电容器持续保持电流,电感线圈也继续产生电磁感应,共同作用以保持电流的稳定,从而确保氙气灯能够以稳定的电流正常发光。
三、氙气灯安定器的主要作用
升压与激活 :氙气灯安定器的主要作用之一是将车载 12V 电压瞬间升压至 23000 伏以上,以此激活氙气灯。
稳定电流输出 :在激活氙气灯后,安定器能够持续稳定输出电流,维持氙气灯的正常工作。
电路?;び氲骺?:作为氙气灯系统的核心部件,安定器还承担着电路?;?、电压调控等关键功能,有效防止电路过载、短路等异常情况对氙气灯和汽车电气系统造成损害。
延长灯泡寿命 :通过精确控制电流和电压,安定器能够避免氙气灯在工作过程中受到电流电压波动的影响,从而延长灯泡的使用寿命,降低使用成本。
四、氙气灯安定器电路图解析
氙气灯安定器的电路设计基于电子管和电感等电子元件构建反馈控制电路,以实现电流和电压的稳定。其电路主要包括两个基本部分:电流稳压部分和电压稳压部分。其中,电流稳压部分主要借助电子管来实现。电子管在电路中充当放大器的角色,当外部变压器输出的电压出现增大或减小时,电子管内部的输出特性也会发生相应的变化。通过合理选择电子管的工作点和阻抗匹配,可以使电子管输出的电流在一定程度上不随电压变化而改变,从而达到稳定电流的目的,为氙气灯提供稳定的电流供应,保障其正常发光和使用寿命。
〈烜芯微/XXW〉专业制造二极管,三极管,MOS管,桥堆等,20年,工厂直销省20%,上万家电路电器生产企业选用,专业的工程师帮您稳定好每一批产品,如果您有遇到什么需要帮助解决的,可以直接联系下方的联系号码或加QQ/微信,由我们的销售经理给您精准的报价以及产品介绍
联系号码:18923864027(同微信)
QQ:709211280