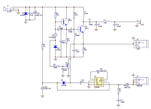
一、无线收发电路概述
无线收发电路由发射与接收两大核心部分构成。发射部分负责将数字信号转换为模拟信号,经调制器加载至高频载波后,通过天线发射;接收部分则通过天线接收射频信号,经解调器还原为原始数字信号。
无线发送接收电路图


无线发送接收电路图


二、电路测试
在电路测试中,将 9V 电压引入电路板,工作电流约为 17mA。此时天线空载,使用示波器测得输出信号峰值约为 200mV,有效值约为 140mV。BG7TBL 频率计测量显示信号频率为 7.023MHz,功率为 - 5.5dBm,信号幅值约 120mV,与示波器测量结果相近。
当设置模块为发射状态时,工作电流约为 150mA。通过衰减器连接频谱仪,振荡波形峰峰值达 16V,经 46dB 衰减后,频谱仪测得信号峰值为 - 21.7dBm,电路输出高频功率约为 600mW。
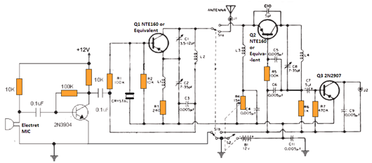
三、简单收发器电路原理


该简单收发器电路以晶体管 Q1 为核心,与晶体、电容 C1、C2、C3 及电感 L2 共同构成高频 RF 振荡器,其频率由晶体的第三泛音值决定,确保频率稳定。晶体管 Q2 与 C8、L4 构成接收器电路的振荡器,需精确调谐 C8、L4 以匹配另一收发器单元的晶体频率。
开关 S1a/S1b 为成组选择开关,用于在发射与接收功能间切换。开关转向 Q1 时,激活发射器,信号通过天线发射;转向 Q2 时,激活接收器,接收远距离信号。
Q3 为音频放大器,将 Q2 捕获的信号放大至耳机适用电平。MIC 部分为单晶体管麦克风放大器,放大语音信号并调制 Q1 频率,实现语音信号的空中传输。S2 为开 / 关电源开关,与电位器 R4 集成,R4 控制灵敏度,兼作音量控制。电池可选用 12V 密封电池或锂离子电池。
〈烜芯微/XXW〉专业制造二极管,三极管,MOS管,桥堆等,20年,工厂直销省20%,上万家电路电器生产企业选用,专业的工程师帮您稳定好每一批产品,如果您有遇到什么需要帮助解决的,可以直接联系下方的联系号码或加QQ/微信,由我们的销售经理给您精准的报价以及产品介绍
联系号码:18923864027(同微信)
QQ:709211280