UC2844/UC3842作为widelyused的脉宽调制(PWM)控制器,提供了两种主要的反馈方式:FB脚反馈与Comp脚反馈。本文将深入剖析这两种反馈方式的工作原理、电路构成及其在开关电源设计中的应用要点,旨在为电源设计工程师提供一份详实、严谨的技术参考资料。


一、反馈方式概述
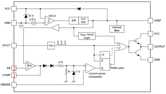
UC2844/UC3842的两种反馈方式在电路设计与系统稳定性方面各有特点,其核心区别在于反馈信号的来源与处理机制。


(一)FB脚反馈
FB脚(误差放大器反相输入端)反馈方式通过监测输出电压的变化,经隔离元件传递至控制器,进而调节PWM占空比,实现输出电压的稳定控制。其反馈信号的方向与输出电压的变化趋势相反,即输出电压降低时,反馈信号促使占空比增大,提升输出电压。
(二)Comp脚反馈
Comp脚(误差放大器输出端)反馈方式则直接利用误差放大器的输出信号调节PWM占空比。当Comp脚电压升高时,占空比增大,输出电压相应提升。Comp脚反馈信号的方向与输出电压的变化趋势相同,即输出电压降低时,反馈信号促使占空比增大,提升输出电压。
二、反馈原理详析
(一)FB脚反馈原理
电路构成与信号流向
以常见的24V输出电源为例,输出电压经分压电阻网络接入光耦PC817的发光二极管。光耦的光敏三极管与控制器的FB脚相连,同时FB脚与误差放大器的反相输入端相连。
误差放大器的同相输入端通常接基准电压源,用于与反馈信号进行比较。
反馈调节过程
当输出电压24V减小时,流过分压电阻的电流降低,光耦发光二极管的电流相应减小。由于光耦光敏三极管的基极电流减小,其集电极-发射极之间的导通程度减弱,等效电阻增大,导致FB脚电压降低。
FB脚电压的降低使得误差放大器输出电压升高,进而增大PWM占空比,使功率器件导通时间延长,输出电压回升,完成反馈调节。


(二)Comp脚反馈原理
电路构成与信号流向
以常见的48V输出电源为例,输出电压经分压电阻网络接入TL431的参考端。TL431的阴极与光耦PC817的发光二极管相连,光耦的光敏三极管与误差放大器的输出端(Comp脚)相连。
误差放大器的输出信号直接作用于PWM调制电路,调节占空比。
反馈调节过程
当副边48V输出电压降低时,TL431的参考端电压随之降低,TL431的阴极电流减小。由于光耦发光二极管的电流减小,光敏三极管的基极电流降低,集电极-发射极之间的导通程度减弱,等效电阻增大。
此时,误差放大器输出端(Comp脚)的电压升高,占空比增大,功率器件导通时间延长,输出电压回升,完成反馈调节。


三、RC网络的作用
在采用FB脚反馈方式时,通常在误差放大器的输出端(Comp脚)与FB脚之间并联一个电阻和电容。电阻的作用是设置误差放大器的闭环增益,即放大倍数,类似于在软件控制中调整PI(比例-积分)控制器的参数,用于优化系统的动态响应性能,如调节超调量、稳定时间等。电容则用于滤波,消除高频噪声干扰,提高系统的抗干扰能力与稳定性。通过合理选配RC参数,可使系统在快速性与稳定性之间取得平衡,满足不同应用场景对电源性能的要求。
四、两种反馈方式的对比与应用要点
(一)反馈信号方向
Comp脚反馈
Comp脚连接误差放大器输出端,当Comp脚电压升高,表明误差放大器输出增大,系统检测到输出电压低于预期值,PWM占空比增大,输出电压升高。
FB脚反馈
FB脚连接误差放大器反相输入端,当FB脚电压降低,说明输出电压低于预期值,误差放大器输出增大,PWM占空比增大,输出电压升高。
(二)系统响应特性
Comp脚反馈
Comp脚反馈方式属于外环反馈,误差放大器输出信号直接作用于PWM调制电路,系统响应相对较快。然而,由于Comp脚输出信号同时受误差放大器的动态特性与PWM调制特性影响,其稳定性调节较为复杂,需要综合考虑误差放大器的补偿网络与PWM环节的动态特性。
FB脚反馈
FB脚反馈方式属于内环反馈,反馈信号需经过误差放大器处理后再作用于PWM调制电路,系统响应相对较慢。但其反馈信号直接与误差放大器的输入基准电压进行比较,误差放大器的补偿网络设计相对简单,系统稳定性较易调节。
(三)适用场景
Comp脚反馈
适用于对输出电压精度要求较高、负载变化频繁且幅值较大的场合,如通信电源、服务器电源等。在这些应用中,负载的快速变化可能导致输出电压大幅波动,Comp脚反馈的快速响应特性能够及时调节占空比,维持输出电压的稳定。
FB脚反馈
适用于对系统稳定性要求较高、负载变化相对缓慢的场合,如工业控制电源、仪器仪表电源等。在这些应用中,负载变化较为平稳,FB脚反馈方式的稳定特性能够有效抑制输出电压的纹波与噪声,提高电源的输出质量。
五、注意事项
(一)光耦工作原理与选型
工作原理
光耦(光电耦合器)在两种反馈方式中均作为关键的隔离元件。其工作原理基于光电效应,输入侧的发光二极管将电信号转换为光信号,输出侧的光敏三极管将光信号转换为电信号,实现电气隔离。光耦的电流传输比(CTR)是衡量其性能的重要参数,它表示输出侧光敏三极管的集电极电流与输入侧发光二极管的正向电流之比,直接影响反馈信号的精度与稳定性。
选型要点
在电源设计中,应根据系统的性能要求选择合适的光耦型号。对于高精度电源,应选择CTR稳定性高、线性度好的光耦;对于高可靠性要求的应用,应选择抗干扰能力强、寿命长的光耦。同时,需考虑光耦的响应速度、工作温度范围等参数,确保其在系统的工作条件下可靠运行。
(二)误差放大器的补偿网络设计
Comp脚反馈
在Comp脚反馈方式中,误差放大器的补偿网络设计至关重要。补偿网络通常由电阻、电容等元件构成,用于调节误差放大器的频率特性,使其在不同的工作频率下具有合适的增益与相位裕度。设计补偿网络时,需结合系统的动态响应要求与稳定性要求,采用波特图分析法或根轨迹法等方法进行设计与优化。
FB脚反馈
在FB脚反馈方式中,误差放大器的补偿网络相对简单,但仍需根据系统的性能要求进行合理设计。通常,通过在误差放大器的输入端或输出端添加滤波电容、串联电阻等元件,可改善系统的频率特性,提高系统的稳定性和抗干扰能力。
(三)启动电路与?;さ缏飞杓?/div>
启动电路
UC2844/UC3842的启动电压通常为16V左右(不同型号略有差异)。在系统上电时,需设计启动电路为控制器提供初始工作电压。常见的启动电路包括电阻分压启动、辅助绕组启动等。电阻分压启动电路简单,但功耗较大;辅助绕组启动电路效率高,但需增加变压器的绕组数量。在设计启动电路时,需综合考虑系统的功率等级、启动时间等要求,选择合适的启动方式。
?;さ缏?/div>
为提高电源系统的可靠性和安全性,需设计完善的?;さ缏贰3<谋;すδ馨ü贡;?、欠压?;ぁ⒐鞅;?、短路保护等。在两种反馈方式中,均可通过在控制器的相应引脚添加保护电路实现。例如,在UC2844/UC3842的欠压?;ひ牛║V)添加分压电阻网络,可实现对输入电压的欠压监测;在误差放大器的输入端添加限流电阻和稳压二极管,可实现对输出电压的过压?;?。保护电路的设计应根据系统的应用场景和安全标准进行定制化设计,确保电源在异常工作条件下能够及时?;ぃ苊馑鸹?。

〈烜芯微/XXW〉专业制造二极管,三极管,MOS管,桥堆等,20年,工厂直销省20%,上万家电路电器生产企业选用,专业的工程师帮您稳定好每一批产品,如果您有遇到什么需要帮助解决的,可以直接联系下方的联系号码或加QQ/微信,由我们的销售经理给您精准的报价以及产品介绍

〈烜芯微/XXW〉专业制造二极管,三极管,MOS管,桥堆等,20年,工厂直销省20%,上万家电路电器生产企业选用,专业的工程师帮您稳定好每一批产品,如果您有遇到什么需要帮助解决的,可以直接联系下方的联系号码或加QQ/微信,由我们的销售经理给您精准的报价以及产品介绍
联系号码:18923864027(同微信)
QQ:709211280
- 上一篇:运放加法电路,反相加法运算电路与电路图,公式介绍
- 下一篇:最后一页
相关阅读
最新资讯
- 2844开关电源电路与电路原理图介绍
- 运放加法电路,反相加法运算电路与电路图,公式介绍
- ?运放减法电路,减法运算电路与原理图,公式介绍
- 放大电路图,放大电路原理介绍
- 贴片封装与直插封装的区别介绍
- 直流升压斩波电路,直流升压斩波电路原理介绍
- 功率电感与普通电感的区别,原理作用介绍
- ESD和TVS的区别,ESD与TVS的应用和用途介绍
- mos管热噪声,mos管的热噪声公式介绍
- rc低通滤波器原理作用,rc低通滤波器电路介绍
联系烜芯微
咨询热线:
18923864027
传真:
18923864027
QQ:
709211280
地址:
深圳市福田区振中路84号爱华科研楼7层