UC3842是一种性能优良的电流控制型脉宽调制芯片。该调制器单端输出,能直接驱动双极型的功率管或场效应管。
UC3842 中文资料


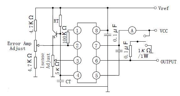
引脚图与功能

UC3842采用固定工作频率脉冲宽度可控调制方式,共有 8 个引脚,各脚功能如下:
①脚是误差放大器的输出端,外接阻容元件用于改善误差放大器的增益和频率特性;
②脚是反馈电压输入端,此脚电压与误差放大器同相端的 2.5V 基准电压进行比较,产生误差电压,从而控制脉冲宽度;
③脚为电流检测输入端, 当检测电压超过 1V 时缩小脉冲宽度使电源处于间歇工作状态;
④脚为定时端,内部振荡器的工作频率由外接的阻容时间常数决定,f=1.72/(RT×CT);
⑤脚为公共地端;
⑥脚为推挽输出端,内部为图腾柱式,上升、下降时间仅为 50ns 驱动能力为±1A ;
⑦脚是直流电源供电端,具有欠、过压锁定功能,芯片功耗为 15mW;
⑧脚为 5V 基准电压输出端,有 50mA 的负载能力。
工作原理
UC3842 的工作原理是一种性能优良的电流控制型脉宽调制芯片。该调制器单端输出,能直接驱动双极型的功率管或场效应管。其主要优点是其管脚效应少,外围电路简单,电压调整率可达 0.01%,工作频率最高达 500KHz,启动电流小于 1mA,正常工作电流为 5mA,并可利用高频变压器实现与电网的隔离。该芯片集成了振荡器、具有高温补偿的高增益误差放大器、电流检测比较器、图腾柱输出电流、输入和基准欠电压锁定电路以及 PWM 锁存器电路。
内部结构

作用与用途
电路主要作用及用途是:
内含欠电压锁定电路;
低启动电流(典型值为 0.12mA);
稳定的内部基准电压源;
大电流推挽输出(驱动电流达 1A);
工作频率可到 500kHz;
自动负反馈补偿电路;
双脉冲抑制;
较强的负载响应特性
烜芯微专业制造二极管,三极管,MOS管,桥堆等20年,工厂直销省20%,4000家电路电器生产企业选用,专业的工程师帮您稳定好每一批产品,如果您有遇到什么需要帮助解决的,可以点击右边的工程师,或者点击销售经理给您精准的报价以及产品介绍
烜芯微专业制造二极管,三极管,MOS管,桥堆等20年,工厂直销省20%,4000家电路电器生产企业选用,专业的工程师帮您稳定好每一批产品,如果您有遇到什么需要帮助解决的,可以点击右边的工程师,或者点击销售经理给您精准的报价以及产品介绍