LM741是一种应用非常广泛的通用型运算放大器。由于采用了有源负载,所以只要两级放大就可以达到很高的电压增益和很宽的共模及差模输入电压范围。本电路采用内部补偿,电路比较简单不易自激,工作点稳定,使用方便,而且设计了完善的保护电路,不易损坏。LM741可应用于各种数字仪表及工业自动控制设备中。
LM741 中文资料
CA1458,CA1558(双运放);CA741C,CA741,LM741(单运放)是高增益运算放大器,用于军事,工业和商业应用 . 这类单片硅集成电路器件提供输出短路?;ず捅账杂稍俗?。这些类型还具有广泛的共同模式,差模信号范围和低失调电压调零能力与使用适当的电位。类型 CA1458,CA1558 没有具体的终端抵消调零。每一类运放包括一个差分输入放大器有效驱动增益和发射极跟随互补输出。 技术数据类型与相应的台湾 CA 品牌同类型。

图 1
图 1 左侧 CA741C,CA741,LM741 封装管脚图
图 1 右侧 CA1458,CA1558 ,LM1458 封装引脚功能图
上图为金属罐形封装 下图为 DIP 塑封 CA741,CA741C,LM741,LM741C 芯片引脚和工作说明:1 和 5 为偏置(调零端),2 为正向输入端,3 为反向输入端,4 接地,6 为输出,7 接电源,8 空脚 CA1458, CA1558, LM1458:芯片引脚和工作说明 1 输出端 A 2 反向输入端 A 3 正向输入端 A 4 接地 5 正向输入端 B 6 反向输入端 B 7 输出端 B 8 电源+
LM741 特点:
(1)不需要处部频率补偿
(2)输入有过压保护
(3)输出有过载?;?/div>
(4)无阻塞和振荡现象
LM741 的参数:
绝对最大额定值:(TA=25℃)
电源电压:士 22V
功耗:500mW
差模输入电压:±30V
输入电压:±15V
工作温度范围:-55℃~+125℃
贮存温度范围:-65℃~+150℃
焊接温度:300℃

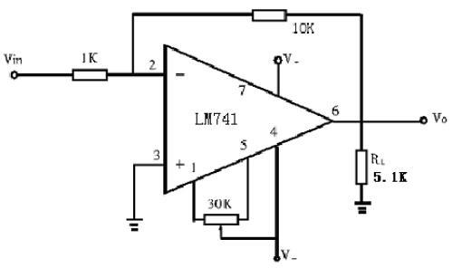
基本接线图
引脚图及功能
LM741 是一款 8 引脚 DIP 芯片,这意味着它有 8 个引脚,它们都具有不同的功能。
下面是LM741 运算放大器芯片的引脚图:

LM741 引脚功能说明

工作原理
LM741 的工作原理:当非反相输入(+)的电压高于反相输入( - )的电压时,比较器的输出为高电平。如果反相输入( - )的电压高于非反相端(+),则输出为低电平。运算放大器的输出是增益和输入电压的乘积。
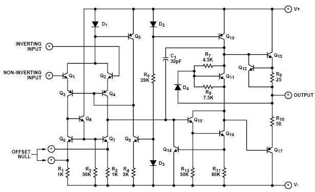
内部结构

内部电路图
作用和用途
LM741是一种应用非常广泛的通用型运算放大器。由于采用了有源负载,所以只要两级放大就可以达到很高的电压增益和很宽的共模及差模输入电压范围。本电路采用内部补偿,电路比较简单不易自激,工作点稳定,使用方便,而且设计了完善的?;さ缏?,不易损坏。LM741 可应用于各种数字仪表及工业自动控制设备中。
烜芯微专业制造二极管,三极管,MOS管,桥堆等20年,工厂直销省20%,4000家电路电器生产企业选用,专业的工程师帮您稳定好每一批产品,如果您有遇到什么需要帮助解决的,可以点击右边的工程师,或者点击销售经理给您精准的报价以及产品介绍
烜芯微专业制造二极管,三极管,MOS管,桥堆等20年,工厂直销省20%,4000家电路电器生产企业选用,专业的工程师帮您稳定好每一批产品,如果您有遇到什么需要帮助解决的,可以点击右边的工程师,或者点击销售经理给您精准的报价以及产品介绍
- 上一篇:UC3842中文资料-UC3842知识介绍
- 下一篇:rc正弦波振荡电路知识详解
相关阅读