OTL电路图与原理图,OTL电路工作原理介绍
OTL电路(即无输出变压器电路)是一种重要的电路架构。
OTL电路(即无输出变压器电路)是一种重要的电路架构。
OTL电路为单电源供电的推挽式无输出变压器功率放大电路。其输出信号经由电容耦合,从两组串联的输出中点获取,因省去输出变压器而得名。这种电路具有诸多优势,例如线路简洁、频响特性优良以及效率较高等特点。然而,其单电源供电的特性在便携式设备使用干电池供电的场景下存在局限性,同时对电路的静态工作点稳定度要求较高。
OTL电路工作原理剖析


基本架构
互补对称电路是集成功率放大电路输出级的常见形式。当通过大容量电容与负载耦合时,因未使用变压器而被称为无输出变压器电路,简称OTL电路。
突出特点
在OTL电路中,T1、T2管特性一致,分别为NPN型与PNP型,二者均构成射极输出器。此外,电路输出端配备大电容,且采用单电源供电。
电路图及工作过程


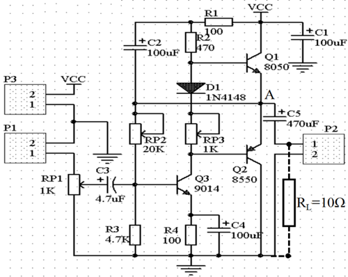
观察OTL功率放大电路图可见,三极管Q3是激励放大管,与偏置电阻R4、耦合电容C3以及旁路电容C4共同构成共射极放大电路,担当推动级的角色,为功率放大输出级供应充足的推动信号。输出级则由三极管Q1、Q2组成互补对称OTL功率放大电路,二者交替工作于信号的半个周期,既能实现较高的输出幅度,又可提高效率。由于Q1、Q2均采用射极跟随形式,故此电路具备输出电阻低、带负载能力强的优点。R2、D1、RP3串联于Q3集电极电路,为Q1、Q2提供偏置,使其在静态时处于微导通状态,以消除交越失真;C2为消振电容,用于抑制电路可能出现的自激现象。
当输入正弦交流信号ui时,经Q3放大后同时作用于Q1、Q2的基极。在ui负半周,Q1管导通,Q2管截止,电流从电源正极流经Q1,再经过C5、RL流回电源负极,此时输出电压uo上正下负,电源向C5充电。而于ui正半周,Q1管截止,Q2管导通,已充电的电容C5担任电源角色,输出电压uo上负下正,由此获得完整的正弦波。
电路的整体架构
OTL功率放大器的电路结构较为简单,主要涵盖功率放大器电路与输出变压器。功率放大器电路常采用差动放大电路,可有效抑制共模干扰和增益漂移,提升信号放大效果。输出变压器则用于将功率放大器的输出信号传递至负载,同时实现电压变换与隔离。
与OCL电路的对比及实际应用


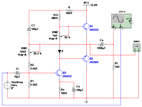
OCL电路需正负两个直流电源供电,使用起来既不便又浪费资源。相比之下,常采用单电源供电的互补对称功率放大器,如图所示。其中,Q3为前置放大级(推动级),工作在甲类状态,其集电极电流IC1受电位器RW1调控,IC1的一部分经电位器RW2及二极管D,为功放管Q1与Q2提供偏置电压。通过调节RW2,可使Q1与Q2获得合适的静态工作点,工作于甲乙类状态,从而克服交越失真。Q1与Q2的共发射极借助大电容Co(替代一个电源)连接到负载上。
〈烜芯微/XXW〉专业制造二极管,三极管,MOS管,桥堆等,20年,工厂直销省20%,上万家电路电器生产企业选用,专业的工程师帮您稳定好每一批产品,如果您有遇到什么需要帮助解决的,可以直接联系下方的联系号码或加QQ/微信,由我们的销售经理给您精准的报价以及产品介绍
〈烜芯微/XXW〉专业制造二极管,三极管,MOS管,桥堆等,20年,工厂直销省20%,上万家电路电器生产企业选用,专业的工程师帮您稳定好每一批产品,如果您有遇到什么需要帮助解决的,可以直接联系下方的联系号码或加QQ/微信,由我们的销售经理给您精准的报价以及产品介绍
联系号码:18923864027(同微信)
QQ:709211280