OTL电路为推挽式无输出变压器功率放大电路。通常采用单电源供电,从两组串联的输出中点通过电容耦合输出信号。省去输出变压器的功率放大电路通常称为OTL(OutputTransformerLess)电路。
OTL(Outputtransformerless)电路是一种没有输出变压器的功率放大电路。过去大功率的功率放大器多采用变压器耦合方式,以解决阻抗变换问题,使电路得到最佳负载值。
otl功率放大器电路图(一)
典型电路如下图所示?;ゲ苟猿剖絆TL功率放大器的功率放大管由一只NPN型三极管VT2和一只PNP型三极管VT3构成,所以只需要一个基极信号就可以工作,而这个信号就是激励管VT1的集电极输出的电压信号。

电源VCC不仅通过偏置电阻R1,R2为激励管VT1的基极提供一定的偏置电压,而且通过R3,R4为放大管VT3,VT2的基极提供偏置电压。
当输入信号Ui的负半周信号经C1耦合到VT1的基极,经它倒相放大后,VT3截止,VT2导通,它的集电极电流由VCC经VT2、输出耦合电容C2、扬声器BL到地构成回路,不仅形成输出信号的上半周,而且使C2建立左正、右负的直流电压(电压值为VCC的1/2左右);
当Ui的正半周信号通过C1耦合,再经VT1倒相放大后,使VT2截止,VT3导通,它的集电极电流由C4经VT2、BL构成回路,形成输出信号的负半周,这样,就可以得到一个完整的信号。
otl功率放大器电路图(二)
说到功放,那么做简单的一种电路组成形式就是OTL,其电路属于单端推挽式的无输出变压形式的功率放大器。其一般都是采用电源直接供电,首先从电路中串联两组晶体管中输出,然后中点在通过相应的电容输出信号。
这种简单的功放比起过去采用变压器耦合方式的大功率放大器,解决了其具有的阻抗变换问题,使得电路达到了最佳的负载值。

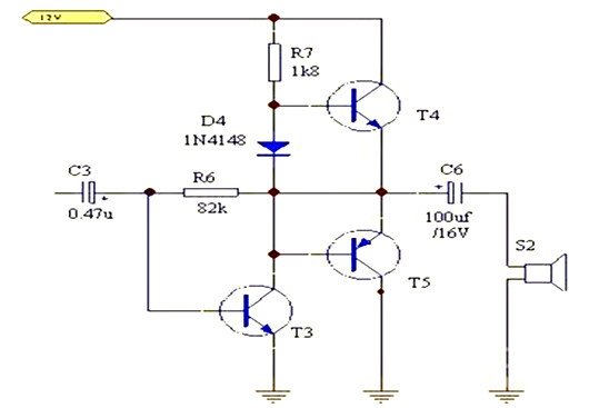
otl功率放大器电路图(三)

当输入信号处于正半周期时,T3导通,T2截止,于是T3以射级输出的形式将信号传递给负载,同时向C0充电,因为C0电容量大,其上的电压基本不变,维持在1/2VCC;
当输入信号处在负半周时,T2导通,T3截止,已充电的C0充当T2的电源,同时放电T2也以射级输出形式将信号传输给负载,这样在负载上得到了完整的输出波形。
OTL是“无输出变压器”的英文缩写。世就是说OTL功率放大器不再使用输出变压器。因采用交流输出方式,所以该电路有输出耦合电容。该形式的放大电路具有效率高、功率大、失真小和安全性高、容易集成等优点,所以得到了广泛的应用。OTL功率放大器主要有变压器倒相式、三及管倒相式和互补对称式三种。
〈烜芯微/XXW〉专业制造二极管,三极管,MOS管,桥堆等,20年,工厂直销省20%,上万家电路电器生产企业选用,专业的工程师帮您稳定好每一批产品,如果您有遇到什么需要帮助解决的,可以直接联系下方的联系号码或加QQ/微信,由我们的销售经理给您精准的报价以及产品介绍
联系号码:18923864027(同微信)
QQ:709211280