小功率DC-DC隔离电源电路方案及应用
一、电路图与PCB参考


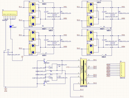
小功率DC-DC隔离电源的电路图及PCB设计如下图所示:



二、电路特点与优势
该小功率DC-DC隔离电源电路具有以下特点与优势:
调试简单:电路的调试过程便捷,无需复杂的调试步骤和设备,能够快速实现电路的正常运行,节省开发时间和成本。
拓扑结构简单:采用简单的拓扑结构,使得电路设计易于理解和实现,降低了设计难度和技术门槛,即使对于初学者也能轻松上手。
变压器设计友好:在绕制变压器时,无需精确计算气隙,只需确定合适的匝数即可满足要求,大大简化了变压器的设计和制作过程,提高了效率。
三、关键元件选型注意事项
三极管选型
三极管是电路中关键的元件之一,其选型直接关系到电路的稳定性和可靠性。在实际应用中,所选三极管必须能够承受至少两倍于工作电压的电压值。这是因为,在电路运行过程中,三极管可能会承受瞬时过电压,如果其耐压能力不足,可能会导致三极管击穿损坏,进而影响整个电路的正常工作。因此,选择合适耐压值的三极管是确保电路稳定运行的重要保障。
四、应用场景
该小功率DC-DC隔离电源电路凭借其优异的性能和简洁的设计,适用于多种工业仪表场景,具有广泛的应用价值。主要应用场景包括:
通道隔离采集电路供电:在工业自动化控制系统中,通道隔离采集电路需要稳定可靠的隔离电源来确保信号采集的准确性和抗干扰能力。该电路能够为各类传感器信号采集通道提供所需的隔离电源,有效防止不同通道之间的信号干扰,提高数据采集的精度和可靠性。
隔离RS485/RS232/CAN??楣┑纾篟S485、RS232和CAN总线是工业通信中常用的接口???,它们在不同设备之间的数据传输中发挥着重要作用。由于这些??橥ǔP枰衾氲缭匆员苊馔ㄐ畔呗分涞牡氐缥徊詈透扇?,该小功率DC-DC隔离电源能够为这些??樘峁┪榷ǖ母衾氲缭?,确保数据传输的稳定性和可靠性,减少通信错误和系统故障。
隔离数字量输入输出供电:在工业控制系统中,数字量输入输出(DI/DO)是实现设备控制和状态监测的重要部分。为了防止数字信号之间的相互干扰以及外部干扰对控制系统的影响,需要对DI/DO电路进行隔离供电。该电路能够为DI/DO电路提供隔离电源,保证数字信号的稳定传输和准确控制,提高整个控制系统的抗干扰能力和可靠性。
〈烜芯微/XXW〉专业制造二极管,三极管,MOS管,桥堆等,20年,工厂直销省20%,上万家电路电器生产企业选用,专业的工程师帮您稳定好每一批产品,如果您有遇到什么需要帮助解决的,可以直接联系下方的联系号码或加QQ/微信,由我们的销售经理给您精准的报价以及产品介绍
联系号码:18923864027(同微信)
QQ:709211280