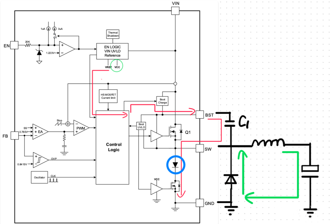
下面,我们通过一幅图来看一下,对于异步 DCDC 芯片,它的自举电容的充电回路是怎么样的,因为异步 DCDC 没有低边的 MOS管,它的续流是靠外部设计一个肖特基二极管进行续流的,所以芯片内部的设计上还是有所不同。


我们可以看到,异步的 DC-DC 芯片在下边桥上设计了一个小的 MOS 管,并且串联了一个二极管(蓝色圆圈内),之所以说这是一个小的 MOS管,原因就在于它串了二极管后,在续流的过程中,大电流的回路只会流过外置的肖特基二极管,而不会影响到自举电容的充电回路。
红色箭头所指的回路就是自举电容的充电回路,这回大家了解了吧,在异步 DC-DC 芯片中,工程师是预置了一个小 MOS管来控制自举电容的充电回路的。
自举电容的选择
了解了自举电容的原理,其实对于自举电容的选型也就可以得心应手了,手册中一般也会标记出来,它理论上的额定电压就是DCDC 芯片中 VCC的电压。
手册中一般也会推荐,这里一般选择 10V 或者 16V 的 MLCC 即可,毕竟现在的 MOS 管的 Vth 越来也低了,基本上 5V以内就可以完全打开了。
〈烜芯微/XXW〉专业制造二极管,三极管,MOS管,桥堆等,20年,工厂直销省20%,上万家电路电器生产企业选用,专业的工程师帮您稳定好每一批产品,如果您有遇到什么需要帮助解决的,可以直接联系下方的联系号码或加QQ/微信,由我们的销售经理给您精准的报价以及产品介绍
联系号码:18923864027(同微信)
QQ:709211280