传真:
18923864027
QQ:
709211280
地址:
深圳市福田区振中路84号爱华科研楼7层
H桥电路,全桥电路图介绍H桥电路(H-Bridge Circuit)是一种电子电路配置,能够使电流在两个方向上流动,从而控制如直流电机等负载的方向和
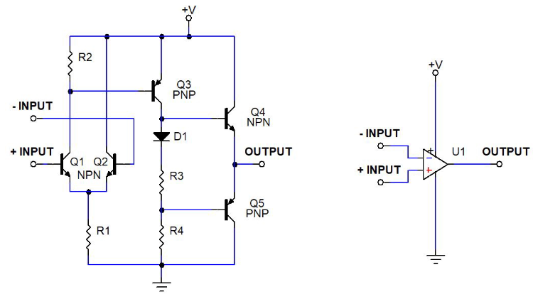
运算放大器的电路结构和参数解析运算放大器电路结构典型运算放大器的内部原理图如下所示:带(-)号的端子称为反相输入端,带(+)号的端子
运算放大器的工作原理解析什么是运算放大器?运算放大器(Operational Amplifier,简称运放)是一种具有极高放大倍数的电路单元,通常结合
推挽输出电路中电平高低介绍推挽电路(push-pull)就是两个不同极性晶体管间连接的输出电路。它采用两个参数相同的功率BJT管或MOSFET管,以
直流电路中的直流负载工作方式解析最常见的直流负载工作方式直流负载工作方式是指在直流电路中使用的各种负载方式。直流负载是用于测试和测
电路传导怎么测试和量测介绍传导是指电流在导体中流动的过程,是电路中最基本的物理现象之一。为了确保电路的正常工作和安全,需要对传导进
解析电解电容为什么会失效电解电容是一种常见的电子元件,用于存储电荷和能量。在电路中,电解电容起着重要的作用,但在使用过程中可能会出
场效应管体二极管的作用解析体二极管是MOS管中的一个重要组成部分,它是衬底B与漏极D之间的PN结。由于把B极和S极短路了,因此出现了SD之间
稳压电路LM317的特性和原理解析LM317稳压电路是一种常见的电子电路,用于提供稳定的电压输出。它具有许多应用,包括电源供应和电子设备。LM
MOS场效应管参数规格书如何看描述:MOSFET的最大允许电压。参数:额定电压 - VR (Voltage Rating)描述:MOSFET在正常工作条件下能够
电路设计中分压电路的原理解析在电子电路设计中,分压电路扮演着至关重要的角色。它基于一个简单的原理,即电阻串联时分压,这使得它在为电
LED驱动电源的特点解析LED驱动电源负责为LED提供恒定的电流,确保其稳定运行。如同心脏对人体的重要性一般,LED驱动电源对于LED灯具的性能