TIP42C晶体管详解:参数、引脚及应用电路
一、TIP42C概述
TIP42C是一款采用TO-220塑料封装的PNP型功率晶体管,以其卓越性能广泛应用于音频、功率线性以及开关领域。其互补的NPN型晶体管为TIP41C中功率三极管,二者协同在信号放大与音频功放电路中发挥关键作用。
二、TIP42C参数详析
集电极-发射极电压(VCEO):最高可达-100V,这使得TIP42C能够适用于电压低于100V的各类电路,确保在常规电压环境下的稳定工作,为电路设计提供广泛的应用空间。
集电极持续电流(Ic):最大为-6A,可满足需要较高电流驱动的负载需求,例如在一些大功率音频设备或电机驱动电路中,能够有效地提供所需的电流输出,保障设备正常运行。
最大功耗(Ptot):达到65W,在无需额外散热措施的情况下,即可处理相对较大的功率,降低了散热设计的复杂性与成本,提升了电路的整体效率与可靠性,适用于对功率要求较高的应用场景。
增益(hFE):范围在30至150之间,这一增益范围使其能够适应需要特定电流增益以确保放大器电路性能稳定的多种应用,可通过合理选型与电路设计,精准调控放大倍数,满足不同信号放大需求。
三、TIP42C引脚功能及封装


引脚功能:TIP42C晶体管共有三个引脚,分别是基极(1脚)、集电极(2脚)和发射极(3脚)。基极主要用于控制晶体管的导通与截止状态,通过输入控制信号来调节集电极与发射极之间的电流流通;集电极是电流的输入端,用于收集由基极控制的载流子,从而实现电流放大;发射极则是电流的输出端,将经过放大后的电流输出至外部电路,以驱动负载或其他元件。


封装形式:采用TO-220塑料封装,具有体积小、散热性能良好、安装方便等优点。这种封装形式适合在各类电子设备的PCB(印刷电路板)上进行表面贴装或插装,能够有效节省空间,同时保证器件在工作过程中的稳定性和可靠性,便于大规模生产和自动化装配。
四、TIP42C应用电路实例
应用电路一:光耦控制电路


工作原理:当PB01端输入高电平(1)时,光耦管截止(或开路),此时Q2必定截止,进而导致Q4随之截止,继电器断电;而当PB01端输入低电平(0)时,光耦管导通(或短路),Q2必将导通,Q4也相应导通,继电器加电工作。为确保控制的稳定性,必须为Q2提供可靠的集电极电流,通常通过添加一个集电极电阻(一端直接接地)来实现,如参考电路图所示。
参数调整建议:鉴于采用的是大功率管,继电器电流需求可能较大。如果发现Q4基极电流不足,可以考虑去掉R14(即短路处理),同时适当减小R11的阻值,以增加Q2的集电极电流,从而提升整个电路的驱动能力,确保继电器能够可靠地吸合与释放,满足控制要求。
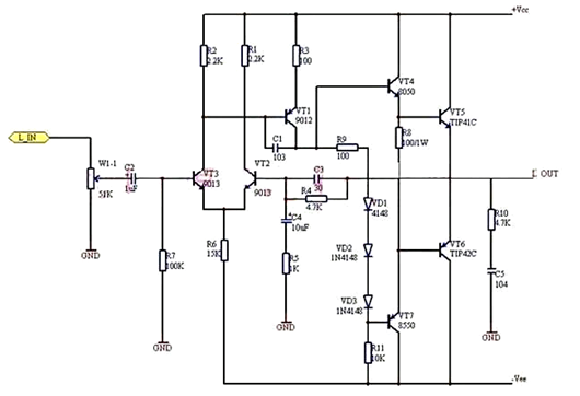
应用电路二:音频功率放大电路


电路组成与功能:VT2、VT3组成差分输入电路,输入的音频信号经该差分电路初步放大后,从VT3的集电极输出。R9以及VD-1VD3上的压降共同为VT4和VT7提供直流偏置电压,这一偏置电压的设计旨在克服VT4和VT7的截止失真,确保音频信号在后续放大过程中能够保持良好的线性度。经过预推放大后的音频信号,具备足够的电流强度,随后送入由VT5、VT6组成的功率放大级,完成对音频信号的进一步放大,以驱动负载(如扬声器等)。
工作过程与特点:在信号的正半周时,电流从正电源出发,经VT5流向负载后到地;而在信号的负半周时,电流则从地出发,经负载、VT6流向电源负极。在整个工作过程中,VT5、VT6始终处于微导通状态,这种工作模式使得该功率放大器属于甲乙类互补对称功放电路。由于采用了直接耦合的方式,电路的频率特性非常优异,能够对宽频带内的音频信号进行有效放大。制作完成后的样机,经输入不同频段的正弦波信号测试后,从输出端观测到的波形显示出极高的保真度,音质纯净,失真度低,充分体现了TIP42C晶体管在音频功率放大应用中的卓越性能。
〈烜芯微/XXW〉专业制造二极管,三极管,MOS管,桥堆等,20年,工厂直销省20%,上万家电路电器生产企业选用,专业的工程师帮您稳定好每一批产品,如果您有遇到什么需要帮助解决的,可以直接联系下方的联系号码或加QQ/微信,由我们的销售经理给您精准的报价以及产品介绍
〈烜芯微/XXW〉专业制造二极管,三极管,MOS管,桥堆等,20年,工厂直销省20%,上万家电路电器生产企业选用,专业的工程师帮您稳定好每一批产品,如果您有遇到什么需要帮助解决的,可以直接联系下方的联系号码或加QQ/微信,由我们的销售经理给您精准的报价以及产品介绍
联系号码:18923864027(同微信)
QQ:709211280