12V转220V逆变器电路解析
一、电路组成与工作原理
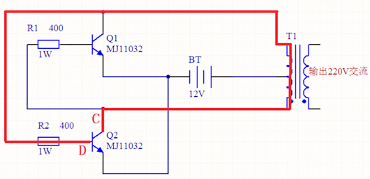
该12V转220V逆变器电路设计简洁实用,主要由两个三极管、两个电阻、一个变压器构成。电路通电后,输出端可产生交流电,能够驱动220V白炽灯等设备。


(一)初始导通状态
通电瞬间,对于三极管Q1,其集电极(A点)直接与电源正极相连,基极(B点)通过一个大功率电阻与电源正极相连,满足导通条件。同理,三极管Q2的集电极(C点)与电源正极相连,基极(D点)也通过大功率电阻与电源正极相连,同样满足导通条件。




(二)导通与截止的动态过程
由于实际应用中两个三极管的特性不可能完全相同,假设Q1率先导通。电流从电源正极流出,经变压器和Q1回到电源负极。Q1导通后迅速进入饱和状态,集电极与发射极之间的压降降至约0.3V,导致A点电位下降,进而B点电位也随之降低。由于Q1导通时发射极与基极之间的正偏压降约为0.7V,此时0.3V的压降无法维持其导通状态,Q1逐渐截止。
随着Q1截止,Q2的基极和集电极电位上升。当达到Q2的导通条件时,Q2导通,电流从电源正极流出,经变压器和Q2返回电源负极。同样地,Q2导通后进入饱和状态,集电极与发射极压降降至约0.3V,基极电位降低,随后Q2截止。
(三)震荡与变压
Q1和Q2如此反复循环,轮流导通与截止,形成了交流电。该交流电通过变压器升压,最终在输出端得到约220V的电压。实验中,连接220V白炽灯泡后,灯泡可正常发光,表明电路输出稳定。
二、基于2N3055三极管的优化设计
采用功率较大的2N3055三极管,可提升电路的输出功率。电路中使用的电阻建议选择功率较大的型号,当前常见的1/4W电阻通过并联方式可满足要求,通常四个1/4W电阻并联阻值约为400Ω。


三、电路特性与注意事项
此电路本质上是一个震荡电路,将直流电转换为交流电,再经变压器升压至220V。尽管输出波形可能未达到电网标准,但对于驱动普通白炽灯泡等负载已绰绰有余。
(一)电阻配置
电路中的电阻采用四个1/4W电阻并联,然而,若搭配低功率变压器,这种高功率电阻配置略显过剩。在完成电气连接并仔细检查无误后即可通电。需特别注意,输出端电压已超出安全范围,操作时务必采取安全措施。
(二)通电测试
通电后,可听到信号震荡声,使用万用表测量输出电压,本设计中测得电压为211V,且运行稳定。
四、总结
该12V转220V逆变器电路以其简单高效的特性,适用于基础电力转换需求。通过合理选择元件参数和严格的安全操作,可为各类220V设备提供稳定的电力支持。
〈烜芯微/XXW〉专业制造二极管,三极管,MOS管,桥堆等,20年,工厂直销省20%,上万家电路电器生产企业选用,专业的工程师帮您稳定好每一批产品,如果您有遇到什么需要帮助解决的,可以直接联系下方的联系号码或加QQ/微信,由我们的销售经理给您精准的报价以及产品介绍
联系号码:18923864027(同微信)
QQ:709211280