传真:
18923864027
QQ:
709211280
地址:
深圳市福田区振中路84号爱华科研楼7层
分析cmos电路逻辑CMOS是单词的首字母缩写,集成电路是一块微小的硅片,它包含有几百万个电子元件。术语IC隐含的含义是将多个单独的集成电路
功率MOS管 失效分析经常使用MOS管的人都会知道,MOS管其实就是金属(metal)—氧化物(oxide)—半导体(semiconductor)场效应晶体管,或
mos管并联方法什么是并联并联是元件之间的一种连接方式,其特点是将2个同类或不同类的元件、器件等首首相接,同时尾尾亦相连的一种连接方式
什么是MOS晶体管mos晶体管,金属-氧化物-半导体(Metal-Oxide-Semiconductor)结构的晶体管简称MOS晶体管,有MOS管构成的集成电路称为MOS集成
ccd传感器和cmos区别ccd传感器简介电荷耦合器件图像传感器CCD(Charge Coupled Device),它使用一种高感光度的半导体材料制成,能把光线
碳化硅肖特基二极管碳化硅肖特基二极管早已有之。它是一种金属与半导体硅接触的二极管,由于它的这种特殊结构,使其具有如下不同寻常的特性
场效应管发热严重的原因场效应管场效应晶体管(Field Effect Transistor缩写(FET))简称场效应管。主要有两种类型(junction FET—JFET)
MOS管失效的六大原因MOS管是金属(metal)—氧化物(oxide)—半导体(semiconductor)场效应晶体管,或者称是金属—绝缘体(insulator)—半导体。
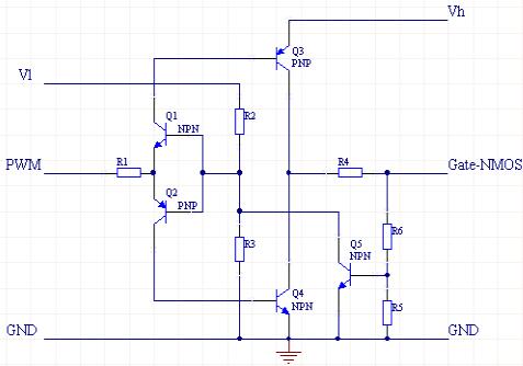
mos经典驱动电路一、MOS经典驱动电路在使用MOS管设计开关电源或者马达驱动电路的时候,大部分人都会考虑MOS的导通电阻,最大电压等,最大电
晶体管和mos管区别什么是MOS管mos管是金属(metal)—氧化物(oxide)—半导体(semiconductor)场效应晶体管,或者称是金属—绝缘体(insulator)
半桥谐振LLC+CoolMOS开关端电路工作原理解析半桥电路结构,半桥结构如图所示,它是两个功率开关器件(如 MOS 管)以图腾柱的形式相连接,
三极管三极管,全称应为半导体三极管,也称双极型晶体管、晶体三极管,是一种控制电流的半导体器件其作用是把微弱信号放大成幅度值较大的电