三极管,全称应为半导体三极管,也称双极型晶体管、晶体三极管,是一种控制电流的半导体器件其作用是把微弱信号放大成幅度值较大的电信号, 也用作无触点开关。
三极管是半导体基本元器件之一,具有电流放大作用,是电子电路的核心元件。三极管是在一块半导体基片上制作两个相距很近的PN结,两个PN结把整块半导体分成三部分,中间部分是基区,两侧部分是发射区和集电区,排列方式有PNP和NPN两种。
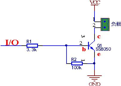
三极管开关电路简单应用
三极管我们有时候也称为晶体管、晶体三极管等,它是一种电流控制元器件,即用基极电流去控制集电极电流。能够把微弱信号放大成较大电信号, 有PNP和NPN两种。它有截止状态、放大状态、饱和导通三种工作状态,我们经常用到的就是饱和导通状态,处于饱和状态时候,三极管失去了电流放大作用,集电极C与发射极E之间的电压很小,Vce两极电压相当于为零,也就是说短路状态,这种状态经常与截止状态配合一起用作开关作用,特别是在小信号小电流场合。
下面介绍三极管在开关方面的作用,以SS8050三极管为例,这种一种普遍用于功率放大电路的三极管,与SS8550 互补。8050是一种低电压、大电流、小信号的NPN型硅三极管,最大集电极电流为0.5 A,而SS8050最大集电极电流为1.5 A。


下图是三极管开关电路


三极管在作开关作用时候,在设计电路至少要考虑三个参数:集电极-发射极电压Vceo、集电极连续电流Ic、集电极耗散功率Pc等,如下表是SS8050三极管极限参数


(一)集电极-发射极电压Vceo
这是集电极与发射极电压之间的最大耐压值,设计电路时候要考虑不能超过此耐压值,至少要大两倍于输入电压值,这样电路才更可靠。


(二)集电极连续电流Ic
这是三极管集电极最大电流,三极管处于放大状态时候,这个电流随着基极电流不断增大而增大,当增大到一定程度时候不再变化,此时接近于饱和状态,作开关用时候,这个电流不能超过规定值。
(三)集电极耗散功率Pc
Pc指的是集电极与发射极上消耗的功率,Pc=Ic*Vce,电流流过三极管把热量转换为耗散功率,表现为三极管发热、内部温升上升,超过这个功率值三极管将会损坏。
除了这三个,还有Vbe电压等,用三极管作开关电路,一般是小一点的负载,如果是负载大一点的用大功率的三极管或者用MOS管驱动。
三极管开关电路和状态的影响分析
首先需要选定的一个传感器,对空气质量信号进行捕捉输出,在找到一个MQ-2 的气体传感器。


三极管开关


三极管放大电路, ic = β* ib , Vout = Vcc – ic*R3
三极管开关电路, ic ≠ β* ib, Vout =0.3V≈ 0V
大家可以思考一下,下拉电阻有哪些作用呢?又怎样选择呢?
下图是三极管是的输出特性曲线


图中电源电压为4V,绿色的斜线是负载电阻为80欧姆的负载线,V/R=50MA,图中标出了Ib分别等于0.1、0.2、0.3、0.4、0.6、1.0mA的工作点A、B、C、D、E、F。据此在右侧作出了Ic与Ib的关系曲线。根据这个曲线,就比较清楚地看出“饱和”的含义了。曲线的绿色段是线性放大区,Ic随Ib的增大几乎成线性地快速上升,可以看出β值约为200。蓝色段开始变弯曲,斜率逐渐变小。红色段就几乎变成水平了,这就是“饱和”。
实际上,饱和是一个渐变的过程,蓝色段也可以认为是初始进入饱和的区段。在实际工作中,常用Ib*β=V/R作为判断临界饱和的条件。在图中就是假想绿色段继续向上延伸,与Ic=50MA的水平线相交,交点对应的Ib值就是临界饱和的Ib值。图中可见该值约为0.25mA。
由图可见,根据Ib*β=V/R算出的Ib值,只是使晶体管进入了初始饱和状态,实际上应该取该值的数倍以上,才能达到真正的饱和;倍数越大,饱和程度就越深。
图中还画出了负载电阻为200欧姆时的负载线??梢钥闯?,对应于Ib=0.1mA,负载电阻为80欧姆时,晶体管是处于线性放大区,而负载电阻200欧姆时,已经接近进入饱和区了。负载电阻由大到小变化,负载线以Vce=4.0为圆心呈扇状向上展开。负载电阻越小,进入饱和状态所需要的Ib值就越大,饱和状态下的C-E压降也越大。
使用三极管的开关管时推荐设置ib为1mA,BE 有0.7V压降即可。N管开关E接地,P管开关E接电源。(1mA相对大些,可以保证可靠的开关状态,可以有效的避免温度变化等干扰导致误开关)
烜芯微专业制造二三极管,MOS管,20年,工厂直销省20%,1500家电路电器生产企业选用,专业的工程师帮您稳定好每一批产品,如果您有遇到什么需要帮助解决的,可以点击右边的工程师,或者点击销售经理给您精准的报价以及产品介绍
烜芯微专业制造二三极管,MOS管,20年,工厂直销省20%,1500家电路电器生产企业选用,专业的工程师帮您稳定好每一批产品,如果您有遇到什么需要帮助解决的,可以点击右边的工程师,或者点击销售经理给您精准的报价以及产品介绍