传真:
18923864027
QQ:
709211280
地址:
深圳市福田区振中路84号爱华科研楼7层
可控硅三极管MOS管的单片机控制220V交流电通断电路解析如何用单片机控制220V交流电的通断首先来说,220V交流电的负载是多大,是感性负载负
MOS管在电动自行车无刷直流电机控制器中的应用介绍一、电动自行车随着环境污染问题的日益严峻,政府不断出台环保政策,例如广东最近开始的
使用单个MOS管来实现双向电平转换的电路介绍工作中会经常碰到电平需要转换的场景,尤其像需要的电压不同的芯片之间的转换,或者隔离芯片的
怎么用MOS管实现防反接电路与降压电路基本上所有的电子元件都是用的直流电,因此当我们的电源线插反时,极易容易烧坏电子产品。因此当我们
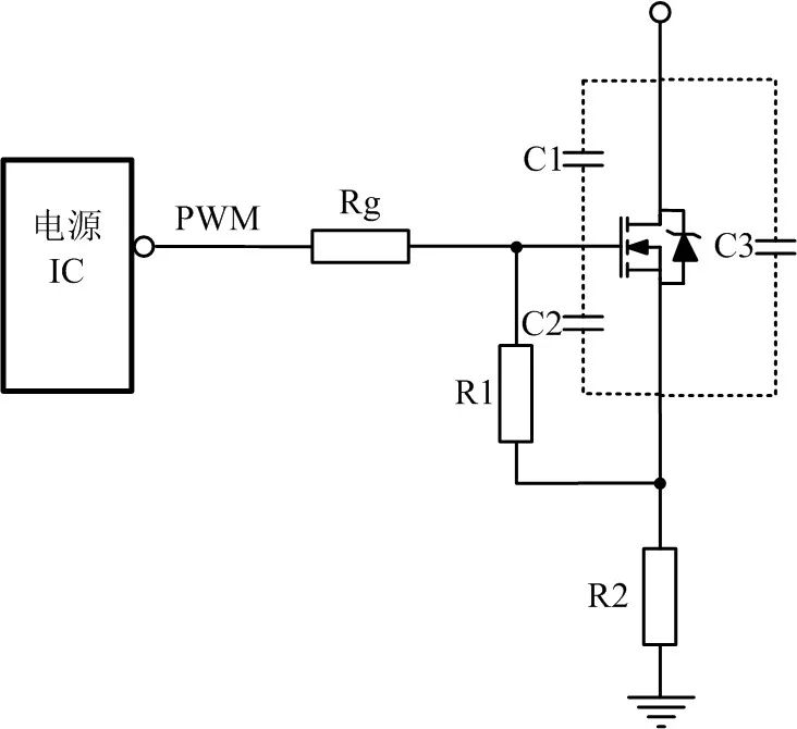
电源IC和MOS管选定后,选择合适的驱动电路很重要MOSFET因导通内阻低、开关速度快等优点被广泛应用于开关电源中。MOSFET的驱动常根据电源IC和
二极管和MOS管电路如何防反接二极管防反接以我们平时最常见的电源供电为例,配置的电压为5伏特,电流为2安培。在常规情况下,二极管它是串
反激电源高压MOS管尖峰电流的来源与减小方法介绍一、此电流尖峰对电源的害处1、就是由于这个尖峰的存在,开关电源芯片为了防止误触发加入了
半桥LLC电路中MOS管空载电压尖峰的改善介绍半桥电路在空载和轻载下采用不对称发波方式,空载时,上管的占空比很小,甚至为0(下管和其互补
外置MOS管平均电流型LED降压恒流驱动器介绍这款电路外置MOS,降压恒流 可广泛应用于LED照明,汽车车灯,手电筒等。有高亮,底亮二个循环模
MOS管寄生二极管的作用与方向判断介绍二极管,电子元件当中,一种具有两个电极的装置,只允许电流由单一方向流过,许多的使用是应用其整流
电源设计怎么减少MOS管的损耗同时提升EMI性能一、MOSFET作为主要的开关功率器件之一,被大量应用于模块电源。了解MOSFET的损耗组成并对其分
MOS管应用之防反接电路优缺点介绍一、典型电路1、电路1说明:GND-IN 为电源接口的负极GND 为内部电路的公共地原理分析正向接:VC