传真:
18923864027
QQ:
709211280
地址:
深圳市福田区振中路84号爱华科研楼7层
双向Buck-Boost电源介绍双向Buck-Boost电源原理图如下:通过仿真模拟可以看出输入为12V的电压输出大约为7 4V左右,实现了降压效果,下面进
双向Buck-Boost变换器的结构,原理介绍双向DC-DC变换器可分为两类,一类是非隔离型拓扑,另一类是含有中间变压器的隔离型拓扑,两类拓扑各有
开关电源环路补偿图文解析开关电源是一种典型的反馈控制系统,其有响应速度和稳定性两个重要的指标。响应速度就是当负载变化或者输入电压变
开关电路,什么是硬开关与软开关硬开关和软开关硬开关:在实际的开关电路中,MOSFET、IGBT等开关器件并非理想开关器件,其开通和关断状态之
脉冲功率放大器设计图文介绍脉冲功率放大器设计电路设计设计的宽频带大功率脉冲放大器???要求工作频段大于4个倍频程,而且输出功率大,
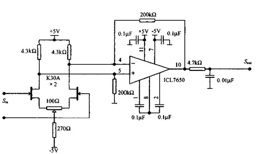
放大电路图,场效应管输入性测量放大电路图解析场效应管输入性测量放大电路图集成精密差动放大电路图悬置电桥差动放大电路图前置放大电路图
怎么区分放大电路中的正负反馈放大电路中正负反馈的判断正负反馈的判断使用瞬时极性法。瞬时极性是一种假设的状态,它假设在放大电路的输入
放大器电路中的直流回路设计解析在交流耦合运算放大器或仪表放大器电路应用中,最常见的问题之一就是——没有为偏置电流提供直流回路。本文...
220V转12V电源电路介绍220V转12V开关电源有很多种,有分立元件的,有集成电路的,集成电路又有好多种??氐缭闯涑龅牡缪共灰谎?,功率不
1000W逆变器工作原理与电路图介绍1000W逆变器工作原理及电路图该功率逆变器电路将提供非常稳定的方波输出电压。操作频率由电位器决定,通常
几种电压比较器电路图介绍几种电压比较器电路图电压比较器是对输入信号进行鉴别与比较的电路,是组成非正弦波发生电路的基本单元电路电压比
电路分享,典型窗口比较器电路图介绍窗口比较器,又称为双限比较器,具有两个门限电平,可以检测输入模拟信号的电平是否处在给定的两个门限