一、逆变器概述
逆变器是一种能够将直流电能转换为交流电能的电力电子设备。图1所示的逆变器属于高频逆变器,通常用于驱动功率在几百瓦的灯泡,可轻松满足户外照明等用电需求。因其高效的电能转换能力与可靠的运行特性,在众多领域都发挥着重要作用。
二、选用场效应管的原因
场效应管被应用于逆变器制作,主要基于以下几个关键特性:
电压控制器件:场效应管属于电压控制型半导体器件,它依据栅源电压(VGS)来调控漏极电流(ID)。相较于电流控制型器件,电压控制方式在电路控制与信号传输过程中更具优势,能够实现更为精确、便捷的电流调控,从而提升逆变器的控制精度与稳定性。
高输入电阻特性:场效应管的输入端电流微乎其微,这意味着它拥有极高的输入电阻。在电路应用中,高输入电阻的优势显著,它能够有效减小信号源的负载效应,确保输入信号的完整性与准确性,进而提升整个逆变器电路的性能表现。
良好温度稳定性:场效应管的导电机制主要依赖于多数载流子的运动。相较于依赖于少数载流子的器件,场效应管的温度稳定性更为出色。在逆变器工作过程中,温度变化是不可避免的,而场效应管的这一特性使其能够更好地应对温度波动,保证逆变器在不同温度环境下的稳定运行,延长设备的使用寿命。
低电压放大系数:虽然场效应管组成的放大电路的电压放大系数通常小于三极管组成放大电路的电压放大系数,但这一特性在逆变器应用中却具有独特优势。它有助于避免电路中的过量信号放大,从而减小信号失真,提升逆变器输出交流电能的质量,确保其在各类负载下的可靠供电。
强抗辐射能力:在一些特殊的工业、军事或航空航天等应用场景中,设备可能面临着各种辐射环境的考验。场效应管具有较强的抗辐射能力,使其能够在这些复杂环境下稳定工作,保障逆变器的正常运行,为关键设备提供可靠的电力支持。
低噪声特性:场效应管内部不存在因杂乱运动的少数载流子扩散而引起的散粒噪声,因此其噪声水平较低。在逆变器中,低噪声特性有助于提高电能转换的效率与质量,减少噪声干扰对电路其他部分及负载设备的影响,尤其适用于对信号纯净度要求较高的精密仪器设备供电场景。
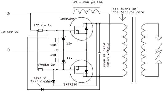
三、场效应管逆变器电路实例
(一)电路结构
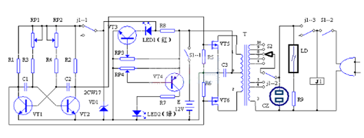
以下介绍的是一种基于场效应管的MOS场效应管工频100W逆变电源电路,其采用ZVS(软开关电路)设计,具有电路简单、易于调试、性能可靠等诸多优点,同时具备逆变和充电自动转换功能,并带有电瓶电量指示,极大地提升了使用的便利性与设备的智能化水平。


电路中,VT1和VT2组成多谐振荡器,其振荡频率设定为5Hz。为确保在电压下降时振荡频率的稳定性,该多谐振荡器由稳压管VD1稳压后的电源进行供电,从而保障了振荡信号的稳定输出。多谐振荡器产生的方波电压直接驱动VMOS大功率管,经变压器升压后,能够从插座CZ输出220V的交流电,以满足各类电器设备的用电需求。


(二)工作原理
逆变工作过程:当电网正常供电时,继电器J1通电。此时,J1-3接通电网电源,为整个电路提供稳定的电力支持。同时,J1-2从变压器T的⑧脚切换至⑤脚,使得变压器的①、②脚相对0脚产生15V的交流电压。J1-1则断开多谐振荡器的电源,导致VMOS管栅极电压降为零,VMOS管在这种状态下相当于一个二极管。15V的交流电经VMOS管进行全波整流后,对电瓶进行充电操作,为电瓶补充能量,确保在电网停电等情况下逆变器能够正常工作,提供持续的电力供应。
充电工作过程及指示功能:在充电过程中,LED1作为充电结束指示灯,当电瓶电量充足时,LED1会点亮,提示用户充电已完成;而LED2则用于指示放电完毕状态,方便用户及时了解电瓶的电量使用情况。氖灯LD主要用于指示高电压状态,提醒用户注意操作安全。
电源开关控制:当电网送电但电瓶已处于充足电状态,或者虽然停电但暂时不需要逆变器工作时,可通过关断电源开关S1来停止逆变器的工作,实现对设备的便捷控制,同时也有助于节约能源,避免不必要的电能损耗。
〈烜芯微/XXW〉专业制造二极管,三极管,MOS管,桥堆等,20年,工厂直销省20%,上万家电路电器生产企业选用,专业的工程师帮您稳定好每一批产品,如果您有遇到什么需要帮助解决的,可以直接联系下方的联系号码或加QQ/微信,由我们的销售经理给您精准的报价以及产品介绍
联系号码:18923864027(同微信)
QQ:709211280