一、高通滤波器(HPF)
作用
高通滤波器(High-PassFilter,HPF)的主要功能是允许高频信号顺畅通过,同时对低频信号进行有效抑制,广泛应用于图像处理、音频放大以及电子噪声过滤等多个领域,对于提取高频信息、去除低频干扰起着关键作用。
频率响应
通带:在截止频率以上的高频区域,信号可以毫无阻碍地通过,滤波器对这些高频信号的衰减极小,确保高频信息的完整传输。
阻带:对于截止频率以下的低频信号,滤波器会逐渐增强对其的衰减作用,随着频率降低,衰减程度不断加大,从而有效抑制不需要的低频成分。
电路结构
在高通滤波器中,电容被放置在输入端,电感则位于输出端,这样的布局使得电压相位呈现超前状态。以常见的RC高通滤波电路为例,电容与电阻采用特定的连接方式,输入信号首先进入电容,经过滤波处理后,再传输至电阻,最终到达输出端,实现对高频信号的筛选和低频信号的过滤。
应用案例
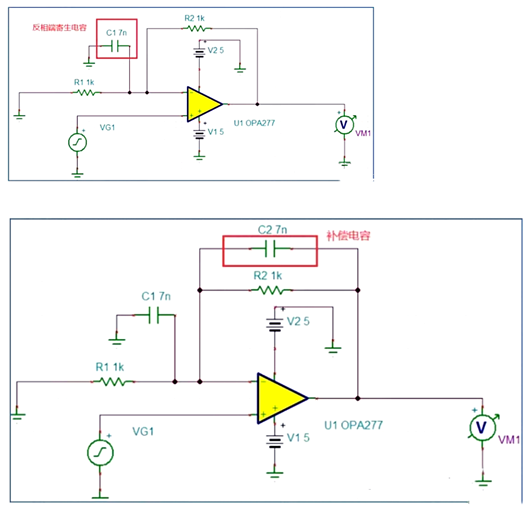
在某个音频放大电路中,为去除低频噪声并保留高频音频信号,采用了一阶高通滤波器。通过合理选择电容和电阻的参数,设定合适的截止频率,成功实现了对音频信号的纯净放大,提升了音频输出的质量。其中,R1和R2用于调整输出电压,C1作为相位补偿电容,加速稳定输出电压,解决振铃问题。C1和R2串联至接地,C1相当于输入,R2相当于输出,分析得出电容在输入端,因此为超前电压相位,C1的相位补偿作用对电路稳定性和信号完整性至关重要。


二、低通滤波器(LPF)
作用
低通滤波器(Low-PassFilter,LPF)的作用与高通滤波器相反,它允许低频信号顺畅通过,而对高频信号进行有效抑制,在音频处理、无线通信和数据转换等众多领域有着不可替代的重要地位。
频率响应
通带:截止频率以下的低频信号是低通滤波器的通带,这些信号在通过滤波器时几乎不会受到衰减,能够保持原有的幅度和特性。
阻带:当信号频率超过截止频率后,进入阻带,滤波器会对这些高频信号逐渐增强衰减作用,随着频率的升高,衰减程度不断加大,从而有效滤除高频干扰。
电路结构
在低通滤波器中,电容位于输出端,电感置于输入端,这样的结构设计导致电压相位滞后。例如LC低通滤波电路,电感先对输入信号进行处理,然后再经过电容滤波,最终输出平稳的低频信号。
应用案例
在某无线通信系统中,为抑制高频噪声并保留低频有效信号,使用了LC低通滤波器。通过精心设计电感和电容的参数,确定合适的截止频率,实现了对信号的有效过滤和传输,提高了通信系统的抗干扰能力和信号质量。在该系统中,R2和C1串联接入地线,R2作为输入,C1作为输出,呈现出电压滞后的特性。为达到相位补偿的目的,可以在R2上并联C2,使C2和R1构成高通滤波器Q,实现相位超前,但在这个低通滤波器应用案例中,重点是突出低通滤波器本身的功能和结构特点。

如下图,低通为输入R和输出C。高通为输入C和输出R。

三、高通滤波器与低通滤波器的对比
电路构成
电容位置:在低通滤波器中,电容处于输出端,而在高通滤波器中,电容位于输入端。这使得低通滤波器的电压相位滞后,高通滤波器的电压相位超前。
电感位置:电感在低通滤波器中位于输入端,而在高通滤波器中则处于输出端。这种布局差异导致两者对不同频率信号的响应特性截然不同。
信号处理特性
信号通过能力:低通滤波器只允许低于特定截止频率的信号通过,阻止高频信号;高通滤波器则允许高于特定截止频率的信号通过,抑制低频信号。
应用场景差异:低通滤波器在音频处理中用于保留低频音频信号,去除高频噪声;高通滤波器在图像处理领域可实现边缘增强等功能,提取高频图像信息。
传递函数特性
高通滤波器的传递函数在低频时表现为衰减,随着频率升高,增益逐渐提高;低通滤波器的传递函数则在低频时增益较高,随着频率升高逐渐衰减。
频率响应曲线
高通滤波器的频率响应曲线从低频向高频呈现先下降后上升的趋势,低频时信号被衰减,高频时信号通过;低通滤波器的频率响应曲线则是先上升后下降,低频信号通过,高频信号被衰减。
〈烜芯微/XXW〉专业制造二极管,三极管,MOS管,桥堆等,20年,工厂直销省20%,上万家电路电器生产企业选用,专业的工程师帮您稳定好每一批产品,如果您有遇到什么需要帮助解决的,可以直接联系下方的联系号码或加QQ/微信,由我们的销售经理给您精准的报价以及产品介绍
联系号码:18923864027(同微信)
QQ:709211280