24V开关电源电路详解


一、电路组成概述
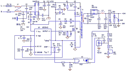
24V开关电源电路主要包含以下几个关键部分:市电整流滤波电路、PWM脉冲产生电路、逆变功率开关电路、开关变压器二次整流电路以及稳压和过载?;さ缏贰U庑┎糠窒嗷バ?,实现将市电转换为稳定的24V直流电源的功能。
二、电路工作原理
(一)市电整流滤波
市交流电首先进入共模滤波器L1,有效抑制高频干扰,保障后续电路稳定运行。经过桥堆整流和电容C4滤波后,输出约为280V的脉动直流电压,为后续逆变电路提供输入电源。
(二)逆变电路
逆变电路由振荡芯片U1、开关管Q1、开关变压器T1等元件组成。电容式启动电路(D3、D4、C5)为电路提供瞬间启动电流,D2用于吸收反向电压。电路起振后,通过N2、D2、C5整流滤波,为U1芯片供电。U1的4脚外接定时元件R48、C8,与芯片共同构成振荡电路,产生PWM脉冲信号,控制开关管Q1的通断,实现逆变功能。
(三)过载与短路保护
当电路出现过载或短路故障时,工作电流检测电阻R2上的电压降增大。当R2上的电压降超过1V时,U1内部锁存器动作,电路停振,实现过流?;?。此外,当U1的7脚供电电压低于10V时,电路也会停振,进一步保障电路安全。
(四)稳压电路
开关变压器的N3绕组、D6、C13等元件组成24V电源?;嫉缪乖碩L1、光耦U2等元件构成稳压控制电路。TL1和U1组成外部误差放大器,将输出电压变化反馈至U1的反馈电压信号输入端。当输出电压上升时,U1的2脚电压上升,1脚电压下降,PWM脉冲占空比减小,输出电压回落。若输出电压异常上升,U1的1脚电压降至1V时,内部?;さ缏范鳎缏吠U?,确保输出电压稳定。
(五)过压?;さ缏?/div>
24V输出侧设有由单向晶闸管SCR、R18、ZD2组成的过压保护电路。当稳压电路异常导致输出电压过高时,稳压二极管ZD2击穿,触发SCR导通,激活U1内部?;さ缏罚沟缏吠U?,保护负载设备。
三、电路特点
高效能转换:采用UC3842芯片,具备优良的电流控制型脉宽调制性能,可直接驱动双极型功率管或场效应管,实现高效能的电能转换,满足设备对稳定24V电源的需求。
多重保护机制:电路配备过载、短路、过流、过压等多种?;すδ?,能够有效应对各种异常情况,确保电源及负载设备的安全运行,降低故障风险。
稳定输出:通过精确的稳压控制电路设计,实现输出电压的高精度稳定,为各种电子设备提供可靠的24V电源支持,保障设备正常工作。
〈烜芯微/XXW〉专业制造二极管,三极管,MOS管,桥堆等,20年,工厂直销省20%,上万家电路电器生产企业选用,专业的工程师帮您稳定好每一批产品,如果您有遇到什么需要帮助解决的,可以直接联系下方的联系号码或加QQ/微信,由我们的销售经理给您精准的报价以及产品介绍
联系号码:18923864027(同微信)
QQ:709211280
- 上一篇:开关电源适配器电路图,电源适配器原理图介绍
- 下一篇:最后一页
相关阅读