以下为您介绍常见的开关电源适配器电路图,这些电路图具有一定的通用性和可操作性,可依据实际需求进行合理选用。同时,在设计和使用过程中,需要注意一些关键点,以确保电源适配器能够稳定、高效地运行。


一、基本电路图及注意事项
常见的开关电源适配器电路难度相对适中,一般在满足基本的元件选择、布线要求以及合理的参数设置等条件下,即可正常工作。以下是几个关键注意事项:
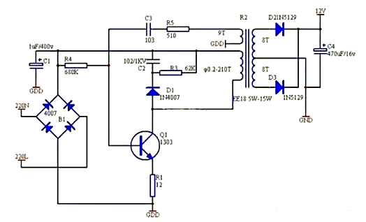
振荡频率调节:通过调节电容C3和电阻R5的参数,使振荡频率维持在30KHz-45KHz范围内。这一频率范围能够在保证电源适配器正常工作的同时,兼顾效率和电磁兼容性等方面的要求。
输出电压稳定性:输出电压的稳定性是衡量电源适配器性能的重要指标。需要采取有效的稳压措施,如采用性能良好的稳压芯片、设计合理的反馈电路等,以确保输出电压在各种工况下都能保持稳定,为负载设备提供可靠的电源支持。
输出电流及功率:该电源适配器设计输出电流可达500mA,有效功率为8W,效率达到87%。在实际应用中,要充分考虑负载的需求,确保电源适配器能够在额定输出电流和功率范围内工作,避免过载等情况发生,以延长电源适配器的使用寿命并保证其安全运行。
二、自激串联型电源适配器原理图及工作原理
(一)电路组成及元件功能
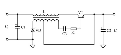
开关管VT:作为电源适配器的核心元件,开关管VT受激励脉冲的控制,在截止与饱和状态之间切换。其工作状态的改变直接影响着电源适配器的能量传递和转换过程。
滤波电容C1:连接在市电电压整流滤波电路中,用于对整流后的直流电压进行滤波,降低纹波电压,提高电源适配器的输入电压质量,为后续的开关变换环节提供相对平稳的直流电压。
续流二极管VD:在开关管截止时,为负载提供供电通路。其存在能够确保负载在开关管截止期间仍能获得持续的电流供应,避免因电流中断而引起负载电压的大幅波动,对维持输出电压的稳定性具有重要意义。
储能电感L(开关变压器):在开关管VT饱和导通期间,储能电感L储存能量;而在开关管截止期间,释放所储存的能量。通过这一过程,实现能量从输入端向输出端的传递,并起到稳定输出电压的作用。
输出滤波电容C2:连接在电源适配器的输出端,对输出电压进行进一步滤波,降低输出电压中的纹波含量,提高输出电压的纯净度和平滑性,满足负载对电源质量的要求。


(二)工作原理
当开关管VT饱和导通时,C1正极的直流电压Ui经过储能电感L、开关管VT,向输出滤波电容C2正极充电,同时C2负极与电源负极相连。这一过程中,一方面使C2两端建立起直流电压,为负载提供电压支持;另一方面,储能电感L中的磁能不断增大,储存能量以便在后续的开关管截止期间释放。
当开关管VT截止时,储能电感L感应出左负、右正的电压。此时,续流二极管VD导通,L中储存的磁能通过续流二极管VD向输出滤波电容C2及负载释放。电源适配器的输出电压Uo由VT的饱和导通时间决定,而饱和导通时间又受基极激励脉冲宽度的控制?;だ龀蹇矶仍蛴晌蟛钊⊙?、放大电路根据输出电压与设定值的偏差进行调节,从而实现输出电压的稳定控制。
续流二极管VD在电路中起着至关重要的作用。如果没有续流二极管VD,当开关管突然由饱和导通转为截止时,储能电感L中储存的磁能无法释放,将在L两端感应出极高的电压,极易导致开关管VT击穿损坏,严重影响电源适配器的可靠性和安全性。而接入续流二极管VD后,当开关管由饱和导通转为截止时,储能电感L中的磁能通过续流二极管VD向C2及负载电路释放。一方面使L两端的电压下降,使开关管集电极-发射极压降稳定在输入Ui值附近,并有足够的余量,确保开关管在安全工作区内;另一方面,在VT截止期间,L通过续流二极管VD持续向负载释放能量,使负载在开关管截止期间也能得到能量补充,从而使输出端电压更加平滑,提升了电源适配器的效率和性能。
三、他激式并联电源适配器分类及单端反激式电源适配器
(一)分类
他激式并联电源适配器根据其电路结构和工作原理的不同,可分为单端反激式、单端正激式、推挽式、全桥式、半桥式等多种类型。每种类型都有其特点和适用范围,可依据具体的电源适配需求进行选择。
(二)单端反激式电源适配器


电路特点及工作原理
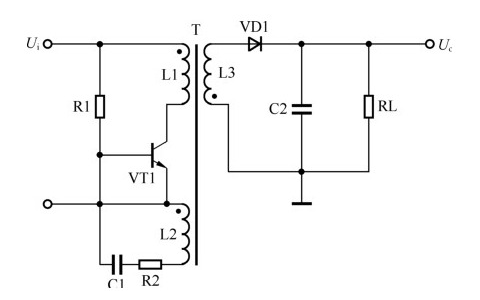
单端工作方式:电路中的单端是指高频开关变压器的磁芯仅工作在磁滞回线的一侧。这种工作方式使得变压器磁芯的利用率相对较低,但在电路结构和控制方面较为简单,适合中小功率电源适配器的应用。
反激能量传递过程:当开关管VT1导通时,开关变压器T一次绕组的感应电压为上正下负,整流二极管VD1处于截止状态,此时在一次绕组中储存能量。当开关管VT1截止时,变压器T一次绕组中存储的能量,通过二次绕组感应出相应的电压,经VD1整流和电容C滤波后向负载输出。这种反激式的工作方式使得能量传递具有一定的间歇性,但通过合理的电路设计和参数设置,可以保证输出电压的稳定性和连续性。
性能特点及应用
成本与应用优势:单端反激式电源适配器是一种成本相对较低的电源适配器电路,其输出功率范围一般在20~100W。由于其电路结构简单、成本低,同时能够方便地实现不同电压的输出,并且电压调整比较方便,因此在众多电子设备的电源适配领域得到了广泛应用,如小型电子产品充电器、机顶盒电源、部分通信设备电源等。
主要缺点:与一些其他类型的电源适配器相比,单端反激式电源适配器输出的纹波电压稍大。这是因为在能量传递过程中,纹波的产生主要来源于变压器的漏感以及输出整流二极管的反向恢复电流等因素。虽然通过增加滤波电路等措施可以在一定程度上减小纹波,但难以完全消除。另外,开关管VT1承受的最大反向电压较高,是电路工作电压值的两倍左右。这对开关管的耐压性能提出了较高要求,在选择开关管时需要充分考虑其耐压参数,以确??毓苣芄豢煽抗ぷ?,避免因过压而损坏。
〈烜芯微/XXW〉专业制造二极管,三极管,MOS管,桥堆等,20年,工厂直销省20%,上万家电路电器生产企业选用,专业的工程师帮您稳定好每一批产品,如果您有遇到什么需要帮助解决的,可以直接联系下方的联系号码或加QQ/微信,由我们的销售经理给您精准的报价以及产品介绍
联系号码:18923864027(同微信)
QQ:709211280