开关电源电路详解
一、开关电源基本原理
开关电源是一种高效的电源转换设备,其核心工作原理是借助开关管的快速导通与截止动作,将输入的直流或交流电压转换为高频脉冲信号。此高频脉冲信号经变压器或电感器进行电压变换,随后通过滤波电路处理,最终输出稳定直流电压,以满足不同电子设备对电源的特定需求,可灵活调整输出电压并确保其稳定。
二、开关电源主要电路构成
开关电源主要电路由多个关键部分组成:
输入电磁干扰滤波器(EMI) :用于抑制输入电源中的电磁噪声及杂波信号,防止其对电源内部电路产生干扰,同时避免电源自身产生的高频杂波回馈至电网,对其他设备造成干扰。
整流滤波电路 :将交流电压整流为直流电压,并通过滤波电容进一步平滑,以获得较为纯净的直流电,为后续的功率变换提供稳定的输入。
功率变换电路 :在 PWM 控制器的调控下,开关管(通常为 MOSFET 管)以高频开关的方式工作,将输入的直流电压转换为高频交流电压,经变压器或电感器进行电压升降变换,实现电能的有效传递与转换。
PWM 控制器电路 :作为开关电源的控制核心,PWM 控制器依据输出电压和电流的反馈信息,实时调整开关管的占空比,从而精确控制输出电压和电流的大小,确保其稳定在设定范围内。
输出整流滤波电路 :对功率变换电路输出的高频交流电压进行整流和滤波,将其转换为平滑稳定的直流电压,以满足负载设备的供电要求。
此外,开关电源还配备有多种辅助保护电路,如输入过欠压保护电路、输出过欠压?;さ缏?、输出过流保护电路、输出短路保护电路等,这些?;さ缏纺芄辉诘缭闯鱿忠斐G榭鍪奔笆倍?,保护电源和负载设备免受损害,提高整个电源系统的可靠性和安全性。
三、开关电源分类方式
根据不同的分类标准,开关电源可分为多种类型:
(一)按输入电源类型分类
AC-DC 开关电源 :将交流电转换为直流电,广泛应用于各类需要将市电转换为直流电源的电子设备,如计算机电源、通信设备电源等。
DC-DC 开关电源 :将一种直流电压转换为另一种直流电压,常用于电动汽车、太阳能系统等直流电源系统中,对不同负载设备进行供电。
(二)按工作方式分类
单端开关电源 :仅使用一个开关管,电路结构相对简单,成本较低,适用于低功率应用场合,如小型电子设备、手持终端等。
双端开关电源 :采用两个开关管,能够提供更高的功率输出和转换效率,适用于高功率应用,如服务器电源、工业电源等。
(三)按拓扑结构分类
常见的拓扑结构有:
Buck(降压)电路 :输出电压低于输入电压,具有电路简单、效率高的特点,常用于 Step-down 电源转换。
Boost(升压)电路 :输出电压高于输入电压,适用于需要将低电压升为高电压的场合,如 LED 驱动电源。
Buck-Boost(降压 - 升压)电路 :输出电压可以高于或低于输入电压,能够在较宽的输入电压范围内工作,但电路相对复杂。
Flyback(反激)电路 :利用变压器的耦合电感储存和传递能量,电路结构紧凑,成本较低,广泛应用于中小功率电源,如适配器电源、车载充电器等。
Forward(正激)电路 :输出功率较高,适用于中大功率电源,但电路需要增加续流二极管等元件,设计相对复杂。
Push-Pull(推挽)电路 :采用两个开关管交替导通,能够提供较大的输出功率,适用于高功率密度电源,但对变压器的要求较高。
Half Bridge(半桥)电路 :由两个开关管和一个中点电容组成,能够有效降低开关管承受的电压应力,适用于中大功率电源。
Full Bridge(全桥)电路 :使用四个开关管,能够提供最高的功率输出和转换效率,适用于超高功率电源,但电路复杂,成本较高。
这些分类方式仅涵盖了开关电源的一部分类型,实际应用中还可根据特定要求和应用场景进行更细致的分类,以满足不同设备的电源需求。
四、输入电路原理


(一)防雷电路
当电网遭受雷击时,会产生高压冲击波,经电网传导至电源输入端。由 MOV1、MOV2、MOV3 以及 F1、F2、F3、FDG1 组成的防雷?;さ缏纺芄谎杆傧煊Α5毖姑舻缱枇蕉说缪钩浔瓿乒ぷ鞯缪故?,其电阻值会急剧降低,将大量的高压能量消耗在自身之上,从而?;ず蠹兜缏访馐芾谆鞴缪沟乃鸷?。若雷击电流过大,F1、F2、F3 保险丝会熔断,进一步切断电路,确保整个电源系统安全。
(二)输入滤波电路
由 C1、L1、C2、C3 组成的双 π 型滤波网络主要功能是对输入电源中的电磁噪声及杂波信号进行有效抑制。一方面防止电网中的干扰信号进入电源内部,影响电源的正常工作;另一方面避免电源自身产生的高频杂波反馈至电网,对其他用电设备造成干扰。在电源开启瞬间,会对 C5 进行充电,由于瞬间电流较大,加入 RT1(负温度系数热敏电阻)能够有效限制浪涌电流。在电源启动初期,RT1 的阻值较大,能够消耗掉大部分瞬时能量,随着温度升高,RT1 的阻值逐渐减小,最后其消耗能量非常小,确保后级电路能够正常工作。
(三)整流滤波电路
交流电压经 BRG1 整流桥整流后,得到脉动直流电压,再经 C5 滤波电容滤波,可平滑脉动波形,得到较为纯净的直流电压。若 C5 容量减小,输出的交流纹波含量将增加,影响电源输出质量。
五、功率变换电路原理


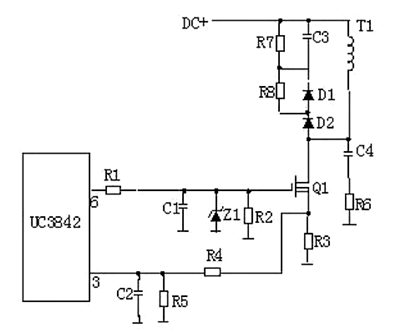
(一)缓冲器电路
由 R4、C3、R5、R6、C4、D1、D2 组成的缓冲器电路与开关 MOS 管并联连接。其主要作用是减少开关管在开关过程中所承受的电压应力,降低电磁干扰(EMI),同时防止开关管发生二次击穿现象。在开关管 Q1 关断瞬间,变压器原边线圈会产生尖峰电压和尖峰电流,这些缓冲元件能够有效地吸收尖峰能量,保护开关管免受损坏。此外,从 R3 测得的电流峰值信号参与当前工作周波的占空比控制,实现对开关管的电流限制,确??毓茉诎踩墓ぷ鞯缌鞣段诠ぷ鳌?/div>
(二)开关管控制电路
当 R5 上的电压达到 1V 时,UC3842 PWM 控制器停止工作,立即关断开关管 Q1,实现对开关管的过流保护。R1 与 Q1 中的结电容 CGS、CGD 共同组成 RC 网络,电容的充放电过程直接影响开关管的开关速度。若 R1 阻值过小,容易引起电路振荡,同时产生较大的电磁干扰;若 R1 阻值过大,则会降低开关管的开关速度,影响电源的转换效率。Z1 通常将 MOS 管的 GS 电压限制在 18V 以下,从而?;?MOS 管免受过高的栅源电压损坏。
Q1 的栅极受控电压为锯齿波信号,锯齿波的占空比决定了 Q1 的导通时间。占空比越大,Q1 导通时间越长,变压器储存的能量也就越多。当 Q1 截止时,变压器通过 D1、D2、R5、R4、C3 等元件释放能量,同时实现磁场复位,为下一次能量存储和传递做好准备。PWM 控制器 IC 根据输出电压和电流的实时反馈信息,时刻调整其输出的锯齿波占空比,从而精确控制输出电流和电压的大小,确保整个电源系统的输出稳定。C4 和 R6 构成尖峰电压吸收回路,进一步?;さ缏访馐芗夥宓缪沟奈:Α?/div>
六、正激式开关电源


正激式开关电源具有较为复杂的电路结构,但能提供较高的输出功率,通常适用于 100W-300W 的开关电源应用场合,尤其在低压、大电流的开关电源领域应用广泛。在正激式开关电源中,当开关管接通时,输出变压器充当介质,直接耦合磁场能量,实现电能与磁能的相互转化,使输入和输出过程同步进行。
然而,正激式开关电源也存在一些不足之处。例如,为了防止变压器初级线圈产生的反电动势击穿开关管,需要增加反电动势绕组;同时,在次级侧还需额外增加一个电感进行储能滤波,这使得其成本相对较高,且变压器的体积较大,不利于电源的小型化设计。
七、反激式开关电源


反激式开关电源采用反激高频变压器隔离输入输出回路,其变压器不仅起到变换电压和传输能量的作用,还兼具储能电感的功能,因此反激式变压器的设计类似于电感。反激式开关电源电路结构相对简单,控制较为容易,在 5W-100W 的小功率应用领域非常广泛。
在反激式开关电源的工作过程中,当开关管导通时,变压器原边电感电流上升。由于反激电路输出线圈同名端相反,输出二极管处于截止状态,此时变压器储存能量,负载所需的能量由输出电容提供。当开关管截止时,变压器原边电感感应电压反向,输出二极管导通,变压器储存的能量通过二极管向负载释放,同时对电容进行充电,补充电容在开关管导通期间消耗的电能。
通过对比正激式和反激式开关电源可以发现,正激式变压器主要侧重于变压功能,整个电路可以看作是一个带有变压器的 Buck 电路;而反激式变压器则兼具变压和储能功能,其电路特性更接近于一个 Buck-Boost 电路。
〈烜芯微/XXW〉专业制造二极管,三极管,MOS管,桥堆等,20年,工厂直销省20%,上万家电路电器生产企业选用,专业的工程师帮您稳定好每一批产品,如果您有遇到什么需要帮助解决的,可以直接联系下方的联系号码或加QQ/微信,由我们的销售经理给您精准的报价以及产品介绍
联系号码:18923864027(同微信)
QQ:709211280
- 上一篇:推挽输出是什么,推挽输出电路详解
- 下一篇:最后一页
相关阅读
最新资讯
- 开关电源电路,开关电源各功能电路与原理图介绍
- 推挽输出是什么,推挽输出电路详解
- 直流电机控制原理,直流电机控制器电路原理图介绍
- 电容的充放电原理,电容的充放电过程介绍
- ?传感器有哪几种,传感器种类大全介绍
- dcdc降压电路,buck降压电路与工作原理图介绍
- dcdc原理,工作原理,dcdc原理图介绍
- 场效应管参数对照表,场效应管参数查询介绍
- 电阻率单位,电阻率的计算公式介绍
- 贴片电阻封装,尺寸大全,对照表,图文介绍
联系烜芯微
咨询热线:
18923864027
传真:
18923864027
QQ:
709211280
地址:
深圳市福田区振中路84号爱华科研楼7层