一、LED隔离型驱动方案概述

在LED照明领域,隔离型驱动方案凭借其安全性和稳定性优势,被广泛应用。该方案通过隔离变压器,使输入端与输出端的电路实现电气隔离,有效降低触电风险,提升设备可靠性,尤其适用于对安全性要求高的户外照明、工矿照明等场景。
二、LED非隔离型驱动方案解析
以下是一个典型非隔离型LED恒流驱动电路的详细解析:


(一)电路整体架构


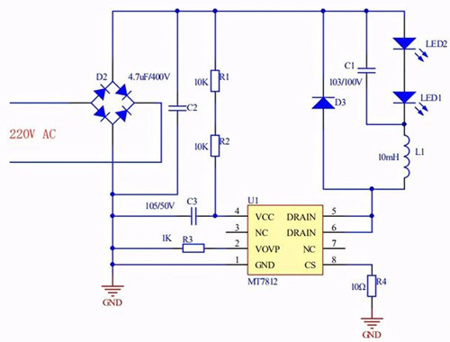
市电220V经整流桥D2整流后,由滤波电容C2滤波,为MT7812芯片的VCC引脚供电。该电路无需外接MOS管和变压器,简化了设计。
(二)关键元件功能
电阻R1和R2:起到限流作用,防止高压大电流冲击MT7812芯片内部电路,?;ば酒9ぷ鳌?/div>
VOVP引脚和CS引脚:VOVP引脚通过下拉电阻接地,实现高压过载?;すδ埽籆S引脚则通过下拉电阻接地,用于设定LED驱动电流值,从而实现对LED亮度和工作状态的精准控制。
DRAIN引脚:作为MT7812芯片内部集成功率MOS管的一个引脚,与LED灯珠相连,负责直接驱动LED灯珠发光。
(三)特殊元件作用
串联电感:在LED电路中串联电感,目的是稳定驱动电流,使电流更恒定,以达到LED恒流驱动的设计目标,提升LED照明的稳定性和使用寿命。
并联电容:在LED灯珠两端并联电容,用于抑制LED灯两端电压的突然变化,防止电压波动破坏LED灯的恒流效果,维持LED灯的稳定工作状态。
D3二极管:起到?;ED灯珠的作用。当MT7812内部集成的MOS管在关断瞬间产生高压时,D3二极管能有效防止该高压击穿LED灯珠,保障整个电路的安全可靠运行。
(四)方案应用价值
此非隔离型LED驱动方案具有电路结构简单、成本低等优点,适用于对成本敏感且对电气隔离要求不高的室内LED照明应用,如普通家用LED灯具等,在满足基本照明需求的同时,也能实现一定的节能效果。
〈烜芯微/XXW〉专业制造二极管,三极管,MOS管,桥堆等,20年,工厂直销省20%,上万家电路电器生产企业选用,专业的工程师帮您稳定好每一批产品,如果您有遇到什么需要帮助解决的,可以直接联系下方的联系号码或加QQ/微信,由我们的销售经理给您精准的报价以及产品介绍
〈烜芯微/XXW〉专业制造二极管,三极管,MOS管,桥堆等,20年,工厂直销省20%,上万家电路电器生产企业选用,专业的工程师帮您稳定好每一批产品,如果您有遇到什么需要帮助解决的,可以直接联系下方的联系号码或加QQ/微信,由我们的销售经理给您精准的报价以及产品介绍
联系号码:18923864027(同微信)
QQ:709211280
- 上一篇:led隔离驱动和非隔离驱动的区别,如何选
- 下一篇:最后一页
相关阅读