功率因数校正详解,功率因数校正电路介绍
一、功率因数基础
一、功率因数基础
功率因数被明确定义为设备传输至输出端的能量与从输入电源获取的总能量之比。聚焦于整流电路,为提升输出直流的平滑性,输出端通常并联滤波电容。然而,此类滤波电容的接入会导致交流输入电压与输入电流间出现相位偏移?;诠β室蚴亩ㄒ?—— 有效功率与视在功率的比值,且当 AC 电压和电流间的相位差为 φ 时,功率因数(PF)=cosφ。低功率因数不利于电路效率,因此提升 PF 成为关键诉求。但整流电路中,仅当 AC 电压高于滤波电容两端电压 Vc 时才有输入电流,这一特性致使 AC 电流波形偏离正弦,对功率因数造成严重影响。为矫正 AC 电流波形,使其尽量复归正弦形态,功率因数校正(PFC)电路应运而生。
二、功率因数低的主要成因
(一)位移
当电路中电压和电流波形呈现异相状态时,位移现象随之产生,这通常与电路中的电感或电容等电抗元件密切相关。
(二)失真
波形的原始轮廓若发生畸变,即为失真,一般由整流器等非线性电路引发。此类非线性波蕴含丰富的谐波成分,进而导致电网电压失真。
三、功率因数校正(PFC)策略
PFC 着力于提升设备功率因数,依据校正对象差异,采用不同方法。
(一)位移问题解决
常规做法是引入外部无功元件,对电路总无功功率实施补偿,以此化解位移问题。
(二)失真问题解决
无源功率因数校正(PFC) :借由无源滤波器滤除谐波,达成提升功率因数的目标。此方法在低功率场景应用较广,但在高功率场景下,其校正效果难以令人满意。
有源功率因数校正(PFC) :倚仗开关变换器对失真波进行调制,重塑其为正弦波。重塑后的信号中,谐波仅存在于开关频率处,便于后续滤除。尽管有源 PFC 是当下最优的功率因数校正手段,但却提升了设计复杂度。
四、功率因数校正电路应用实例分享
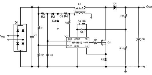
(一)MPS 推出的 MP44010 控制器
MP44010 作为 BCM 功率因数校正器,与升压变换器配合使用时,其 ZCS 引脚肩负起检测电感放电时刻并激活 MOSFET(如图中 Q1)的重任。此外,该器件还可对电流和电压实施比较操作,并依此调整电流峰值,使其契合输入电压波形,实现精准校正。


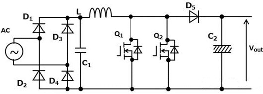
(二)MOSFET 并联型 PFC(PFC with parallel MOSFETs)
在应对大电源输入场景时,采用多个 MOSFET 并联的策略,可巧妙分流电流,进而降低开关损耗。不过,为保障并联效益,务必确保每个 MOSFET 的电气特性和驱动条件高度一致,这对电路设计与元件选型提出了更为严苛的要求,旨在实现高效、稳定的功率传输,优化功率因数表现。


功率因数的提升对于电路的高效运行及能源的合理利用至关重要。深入理解功率因数的定义、成因以及 PFC 技术的原理与应用,能够为相关领域工程师提供坚实的技术支撑,助力设计出性能卓越的电力电子设备。
〈烜芯微/XXW〉专业制造二极管,三极管,MOS管,桥堆等,20年,工厂直销省20%,上万家电路电器生产企业选用,专业的工程师帮您稳定好每一批产品,如果您有遇到什么需要帮助解决的,可以直接联系下方的联系号码或加QQ/微信,由我们的销售经理给您精准的报价以及产品介绍
联系号码:18923864027(同微信)
QQ:709211280