开机过程中的电路各点电压测量:
在关机状态下,通过实测,我们可以得到以下电路各点的电压数值


在关机状态下,电池电压Vbat的值为9.04V,三极管Q1、Q2和Q3都处于不导通的状态。因此,整机的功耗为0。
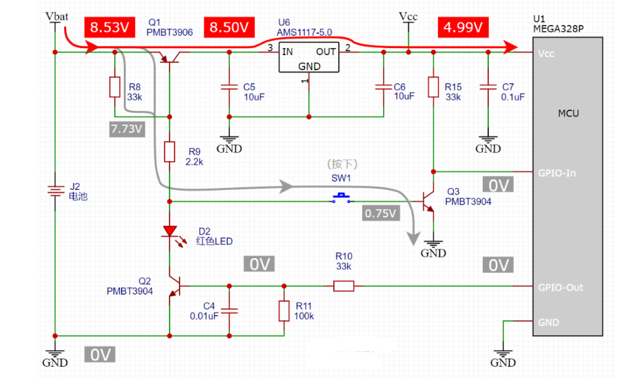
在关机状态下,当按下按键SW1时,形成了以下电路路径:


在按下按键SW1时,三极管Q1的Vbe为7.73V - 8.53V = -0.80V。由于Vbe的值为负,说明三极管Q1处于饱和导通状态。此时,稳压芯片U6将电池电压稳压到4.99V,并将该电压输出给主控芯片U1。


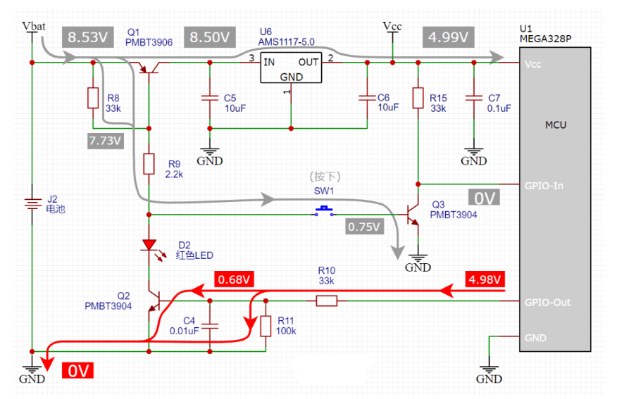
在主控芯片U1上电后,由于GPIO-Out引脚初始状态为高电平,因此会立即打开三极管Q2。具体来说,GPIO-Out引脚输出的高电平信号使得三极管Q2的基极电压升高,从而导致三极管Q2的导通。


在三极管Q2打开并处于饱和导通状态时,按键SW1可以松开,因为此时已经完成了上电开机的全过程。此时,电路已经启动,主控芯片U1开始控制整个系统的工作。


2.关机过程
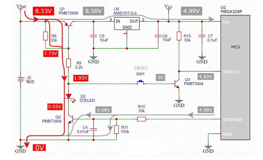
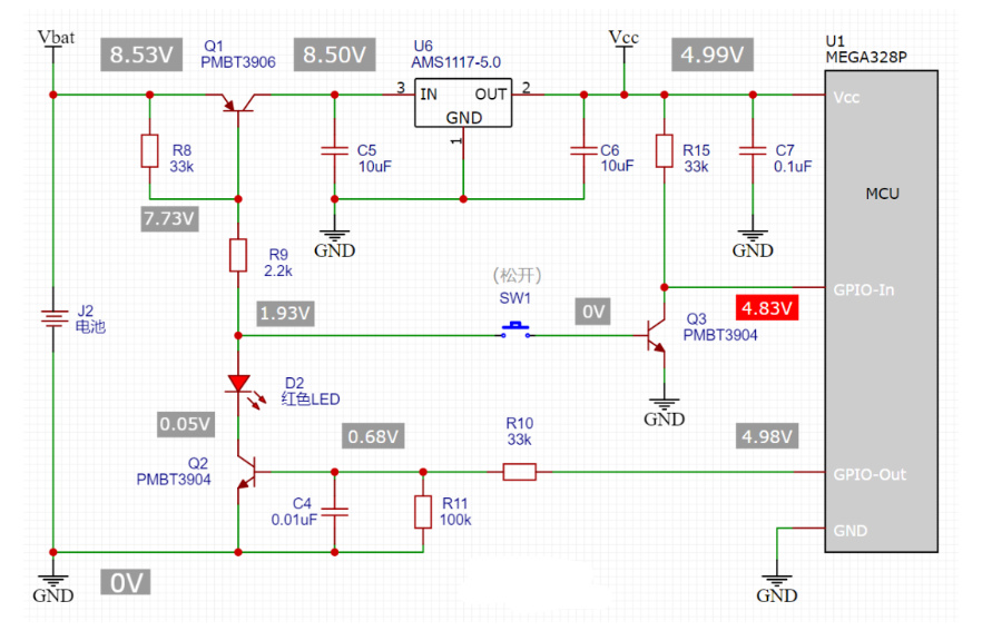
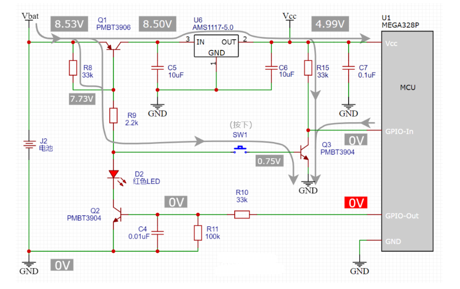
在开机状态下,当松开按键时,主控芯片的GPIO-In引脚会维持高电平4.83V。这是因为按键SW1连接在主控芯片的GPIO-In引脚和GND引脚之间,当按键未被按下时,GPIO-In引脚通过电阻和GND引脚连接,此时GPIO-In引脚检测到的电压为高电平4.83V。这个高电平信号表示系统处于开机状态。


当按下按键的时候:


由于三极管Q3处于饱和导通状态,主控芯片U1的GPIO-In引脚被拉到低电平0V。这意味着系统处于关机状态或者被强制关机。


当主控芯片U1检测到按键被按下时,GPIO-Out引脚会输出低电平0V。这个低电平信号会触发关机电路,从而关闭整个电脑系统。


当按键SW1被松开后,系统断电,各个硬件设备停止工作,完成关机的全过程。此时,电路各点的电压值也会发生变化,例如电池电压Vbat会逐渐降低,三极管Q1、Q2、Q3等元器件也将处于不导通状态,整机的功耗也会降低到0。


至此,我们详细分析了的一键开关机电路的原理。通过理解这个电路的工作过程,我们可以更好地理解计算机开机和关机的基本原理。
在关机状态下,整个电路处于断路状态,所有负载都与电源断开,因此电池不对外供电。因此,关机状态下的功耗为0,或者说几乎为零。
然而,我们常说“几乎为零”,这是因为尽管三极管在关机状态下处于不导通状态,但它们可能存在微弱的漏电流。这些漏电流非常小,可以忽略不计。因此,我们可以认为在关机状态下,功耗几乎为零。
总之,通过理解一键开关机电路的原理,我们可以更好地理解计算机开机和关机的基本过程,以及在关机状态下电路的工作情况。
〈烜芯微/XXW〉专业制造二极管,三极管,MOS管,桥堆等,20年,工厂直销省20%,上万家电路电器生产企业选用,专业的工程师帮您稳定好每一批产品,如果您有遇到什么需要帮助解决的,可以直接联系下方的联系号码或加QQ/微信,由我们的销售经理给您精准的报价以及产品介绍
〈烜芯微/XXW〉专业制造二极管,三极管,MOS管,桥堆等,20年,工厂直销省20%,上万家电路电器生产企业选用,专业的工程师帮您稳定好每一批产品,如果您有遇到什么需要帮助解决的,可以直接联系下方的联系号码或加QQ/微信,由我们的销售经理给您精准的报价以及产品介绍
联系号码:18923864027(同微信)
QQ:709211280