单键开关机电路一
因为mos管初始状态是随机的,可以先假设Q1的G极为高电平,Q1处于导通状态,D极输出低电平,使Q2的G极为低电平,Q2处于截止状态,输出高电平,所以Q3也处于截止,总的输出电源关闭,灯不亮。同时Q2l输出的高电平通过R3反馈给Q1使其导通,整个系统处于稳定状态。


当按下按键时,Q1的G极变成低电平,使其截止,输出变成高电平,高电平接到Q2的G极,使其导通,Q2输出低电平,所以Q3也导通,总的输出电源打开,灯亮了。


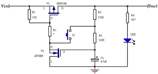
单键开关机电路二
此电路可以应用于很宽的电压范围(4.5V~40V,最大19A的电流),R5为可选,当输入电压小于20V时可短接;输入电压大于20V时建议接上,R5的取值应满足与R1的分压使MOS管V1的GS电压大于-20V小于-5V(在V2导通时),尽量使V1的GS电压在-10V~-20V之间以使V1输出大电流。
按钮按下前,V2的GS电压(即C1电压)为零,V2截止,V1的GS电压为0,V1截止无输出;当按下S1,C1充电,V2 GS电压上升至约3V时V2导通并迅速饱和,V1 GS电压小于-4V,V1饱和导通,Vout有输出,发光管亮(此时应放开按钮)C1通过R2、R3继续充电,V1、V2状态被锁定;
当再次按下按钮时,由于V2处于饱和导通状态,漏极电压约为0V,C1通过R3放电,放至约3V时,V2截止,V1栅源电压大于-4V,V1截止,Vout无输出,发光管灭(放开按钮),C1通过R2、R3及外电路继续放电,V1、V2维持截止状态。
注:S1使Vout打开或关闭后应放开按钮,不然会形成开关振荡。
单按键开关机电路三
本例电路可实现通过按一次按键S1实现开机,再按一次S1实现关机的功能。


电路工作过程:
电路中连接器P1是一个电源连接器,电源+从1,2脚输入,电源地从3,4脚输入。
电路上电后,P-MOS管Q1的G极和S极都是为高电平,所以Q1处于截止状态,VCC出没有电源输出。同时,电容C2通过电源,电阻R2,电阻R4充电。C2上的电压会慢慢上升。
当按下开关S1时,电容C2上的电压加在三极管Q2的基极上,使Q2饱和导通。此时PMOS管Q1的G极被三极管Q2拉低至低电平,使MOS管的GS电压为负,Q1导通。连接器P1输入的电源通过MOS管,二极管D2输出至VCC。同时经过反馈电阻R1,将输出的电源电压加至三极管Q2的基极,维持Q2导通。
所以,这个时候即使按键S1松开,电路也会保持在开机状态,这就是自锁的作用。
电路开机后,电容C2通过二极管D1,三极管Q2完全放电,使C2上的电压为低电平。为电路关机做准备。
需要关机时,按下开关S1,电容C2上的低电平电压拉低Q2的基极电压,使Q2截止。这样Q1的G极又恢复高电平,MOS管GS间的电压不再能够维持Q1的导通,所以Q1也截止,切断电源通路,电路关机。
注意:
本例电路开机是没有问题的,但是在关机时,电容C2上的电压不会是0,它是二极管D1的压降+三极管Q2的饱和管压降。所以,如果这个电压大于0.7V的话,就很难使电路关机。因此,二极管D1和三极管Q2的选型有一定的要求。
〈烜芯微/XXW〉专业制造二极管,三极管,MOS管,桥堆等,20年,工厂直销省20%,上万家电路电器生产企业选用,专业的工程师帮您稳定好每一批产品,如果您有遇到什么需要帮助解决的,可以直接联系下方的联系号码或加QQ/微信,由我们的销售经理给您精准的报价以及产品介绍
联系号码:18923864027(同微信)
QQ:709211280